²ÄÁϼì²âÓë±íÕ÷
ÁªÏµÈË: ÕÅÀÏʦ / QQ: 365933773 / ÊÖ»ú: 15853293506
²é¿´: 1171  |  »Ø¸´: 8
¡¾Óн±½»Á÷¡¿»ý¼«»Ø¸´±¾Ìû×Ó£¬²ÎÓë½»Á÷£¬¾ÍÓлú»á·ÖµÃ×÷Õß caofenlu14 µÄ 92 ¸ö½ð±Ò £¬»ØÌû¾ÍÁ¢¼´»ñµÃ 1 ¸ö½ð±Ò£¬Ã¿ÈËÓÐ 1 ´Î»ú»á

caofenlu14

гæ (СÓÐÃûÆø)

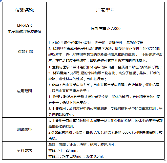
[É̼ҹ©Ó¦] ¡¾×¨ÒµEPR¡¿£º×ÔÓÉ»ù(³¬Ñõ¡¢ôÇ»ù¡¢µ¥Ïß̬Ñõ)£¬¿ÕλȱÏÝ£»¶¨Á¿¼ÆË㣬QQ: 365933773.

±¾É̼ÒûÓвμÓÓŻݻ£¬Ò»ÆðÑûÇëËûÀ´²Î¼Ó°É ÎҵĴú½ðȯ

´ú½ðȯ0Ôª
ÏÞÁ¿ x ÕÅ
Âú x ¿ÉʹÓã»ÓÐЧÆÚ x Ì죻¹ýÆÚ¿ÉÍË

ÄÚÈÝ

ÕÅÀÏʦ £¬ QQ: 365933773,ÊÖ»ú/΢ÐÅ£º15853293506¡£
רҵESR/EPR(µç×Ó˳´Å¹²Õñ²¨Æ×ÒÇ)²âÊÔ£º×ÔÓÉ»ù(³¬Ñõ¡¢ôÇ»ù¡¢µ¥Ïß̬Ñõ¡¢ÁòËá¸ù)£¬¿ÕλȱÏݵȲâÊÔ£»¿ÉÌṩ¸÷ÖÖ¹âÔ´¡¢²¶»ñ¼Á¡¢¸ßµÍΣ¨Î¶ȷ¶Î§77-600K£©,¿ÉÌṩ¶¨Á¿¼ÆËã ¡£
ÒÇÆ÷ÐͺŠ£º²¼Â³¿ËA300£»
²âÊÔרҵ¶È¸ß£¬Ëٶȿ죬»¶Ó­×Éѯ£¡

¡¾×¨ÒµEPR¡¿£º×ÔÓÉ»ù(³¬Ñõ¡¢ôÇ»ù¡¢µ¥Ïß̬Ñõ)£¬¿ÕλȱÏÝ£»¶¨Á¿¼ÆË㣬QQ: 365933773.
EPR.png

» ²ÂÄãϲ»¶

» ÇÀ½ð±ÒÀ²£¡»ØÌû¾Í¿ÉÒԵõ½:

²é¿´È«²¿É¢½ðÌù

ÒÑÔÄ   »Ø¸´´ËÂ¥   ¹Ø×¢TA ¸øTA·¢ÏûÏ¢ ËÍTAºì»¨ TAµÄ»ØÌû
¡ï
caofenlu14(½ð±Ò+1): лл²ÎÓë
2Â¥2021-07-05 09:12:27
ÒÑÔÄ   »Ø¸´´ËÂ¥   ¹Ø×¢TA ¸øTA·¢ÏûÏ¢ ËÍTAºì»¨ TAµÄ»ØÌû
¡ï
caofenlu14(½ð±Ò+1): лл²ÎÓë
3Â¥2021-07-05 10:11:59
ÒÑÔÄ   »Ø¸´´ËÂ¥   ¹Ø×¢TA ¸øTA·¢ÏûÏ¢ ËÍTAºì»¨ TAµÄ»ØÌû
¡ï
caofenlu14(½ð±Ò+1): лл²ÎÓë
4Â¥2021-07-05 22:03:28
ÒÑÔÄ   »Ø¸´´ËÂ¥   ¹Ø×¢TA ¸øTA·¢ÏûÏ¢ ËÍTAºì»¨ TAµÄ»ØÌû
¡ï
caofenlu14(½ð±Ò+1): лл²ÎÓë
5Â¥2021-07-06 00:34:14
ÒÑÔÄ   »Ø¸´´ËÂ¥   ¹Ø×¢TA ¸øTA·¢ÏûÏ¢ ËÍTAºì»¨ TAµÄ»ØÌû
¡ï
caofenlu14(½ð±Ò+1): лл²ÎÓë
6Â¥2021-08-08 18:25:18
ÒÑÔÄ   »Ø¸´´ËÂ¥   ¹Ø×¢TA ¸øTA·¢ÏûÏ¢ ËÍTAºì»¨ TAµÄ»ØÌû
¡ï
caofenlu14(½ð±Ò+1): лл²ÎÓë
7Â¥2021-09-15 06:12:51
ÒÑÔÄ   »Ø¸´´ËÂ¥   ¹Ø×¢TA ¸øTA·¢ÏûÏ¢ ËÍTAºì»¨ TAµÄ»ØÌû
¡ï
caofenlu14(½ð±Ò+1): лл²ÎÓë
8Â¥2021-10-05 00:11:37
ÒÑÔÄ   »Ø¸´´ËÂ¥   ¹Ø×¢TA ¸øTA·¢ÏûÏ¢ ËÍTAºì»¨ TAµÄ»ØÌû
¡ï
caofenlu14(½ð±Ò+1): лл²ÎÓë
9Â¥2021-10-13 12:49:27
ÒÑÔÄ   »Ø¸´´ËÂ¥   ¹Ø×¢TA ¸øTA·¢ÏûÏ¢ ËÍTAºì»¨ TAµÄ»ØÌû
Ïà¹Ø°æ¿éÌø×ª ÎÒÒª¶©ÔÄÂ¥Ö÷ caofenlu14 µÄÖ÷Ìâ¸üÐÂ
×î¾ßÈËÆøÈÈÌûÍÆ¼ö [²é¿´È«²¿] ×÷Õß »Ø/¿´ ×îºó·¢±í
[¿¼ÑÐ] 309Çóµ÷¼Á +14 wdhw 2026-04-10 15/750 2026-04-10 21:06 by zhouxiaoyu
[¿¼ÑÐ] 314Çóµ÷¼Á +18 xhhdjdjsjks 2026-04-09 19/950 2026-04-10 18:53 by HPUCZ
[¿¼ÑÐ] 343Çóµ÷¼Á +5 Íõ¹ú˧ 2026-04-10 5/250 2026-04-10 16:56 by Öí»á·É
[¿¼ÑÐ] 273Çóµ÷¼Á +51 ÂóС¶£µ± 2026-04-06 58/2900 2026-04-10 15:54 by jiajinhpu
[¿¼ÑÐ] 085410-273Çóµ÷¼Á +4 X1999 2026-04-10 4/200 2026-04-10 15:29 by hemengdong
[¿¼ÑÐ] ²ÄÁϵ÷¼Á +13 Ò»ÑùYWY 2026-04-04 13/650 2026-04-10 11:07 by mattzhming
[¿¼ÑÐ] ²ÄÁϹ¤³Ì302·ÖÇóµ÷¼Á +18 zyxÉϰ¶£¡ 2026-04-04 18/900 2026-04-10 10:07 by 314126402
[¿¼ÑÐ] 080100Á¦Ñ§316Çóµ÷¼Á +7 L_Hairui 2026-04-07 7/350 2026-04-10 09:45 by vgtyfty
[¿¼ÑÐ] ÉúÎïÓëÒ½Ò©µ÷¼Á +5 Ê®Æßsa 2026-04-05 5/250 2026-04-10 08:14 by kangsm
[¿¼ÑÐ] 297Çóµ÷¼Á +8 Kwgyz 2026-04-09 8/400 2026-04-09 23:22 by may_ÐÂÓî
[¿¼ÑÐ] 314Çóµ÷¼Á +14 weltZeng 2026-04-09 14/700 2026-04-09 23:14 by wolf97
[¿¼ÑÐ] Òѵ÷¼Á +18 ²ñ¿¤Ã¨_ 2026-04-09 19/950 2026-04-09 22:10 by ²ñ¿¤Ã¨_
[¿¼ÑÐ] ²ÄÁÏר˶µ÷¼Á +16 ¹þ¹þ¹þºðºðºð¹þ 2026-04-07 17/850 2026-04-09 21:16 by wutongshun
[¿¼ÑÐ] 086003µ÷¼ÁÇóÖú +19 ËÕß®Íò 2026-04-09 20/1000 2026-04-09 20:48 by bljnqdcc
[¿¼ÑÐ] 070300»¯Ñ§279Çóµ÷¼Á +17 ¹þ¹þ¹þ^_^ 2026-04-08 18/900 2026-04-09 10:49 by ÈýÆßÆßÏëÉϰ¶
[¿¼ÑÐ] 318Çóµ÷¼Á +5 ÀîÇàɽɽɽ 2026-04-07 5/250 2026-04-07 18:24 by À¶ÔÆË¼Óê
[¿¼ÑÐ] ¹¤¿Æ370Çóµ÷¼Á +3 äçÐļ弦µ° 2026-04-05 3/150 2026-04-06 10:55 by ÕâÊÇÒ»¸öÎÞÁĵÄê
[¿¼ÑÐ] 322Çóµ÷¼Á +3 àźߺߺã 2026-04-05 3/150 2026-04-05 19:52 by nepu_uu
[¿¼ÑÐ] ²ÄÁϵ÷¼Á +9 ¸ï΢¹ð 2026-04-04 9/450 2026-04-05 08:27 by 544594351
[¿¼ÑÐ] ÇóÉúÎïѧѧ˶µ÷¼Á¡ª¡ª364·Ö +7 ÔÆ¶äåÞÍäÖ¸ÄÏ 2026-04-04 7/350 2026-04-04 22:49 by zhyzzh
ÐÅÏ¢Ìáʾ
ÇëÌî´¦ÀíÒâ¼û