| 查看: 2214 | 回复: 34 | ||
| 【有奖交流】积极回复本帖子,参与交流,就有机会分得作者 caofenlu14 的 67 个金币 ,回帖就立即获得 1 个金币,每人有 1 次机会 | ||
caofenlu14
|
[商家供应]
【专业EPR】:自由基(超氧、羟基、单线态氧),空位缺陷;定量计算,QQ: 365933773.
|
|
|
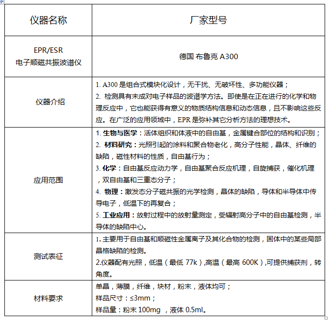
张老师 , QQ: 365933773,手机/微信:15853293506。 专业ESR/EPR(电子顺磁共振波谱仪)测试:自由基(超氧、羟基、单线态氧、硫酸根),空位缺陷等测试;可提供各种光源、捕获剂、高低温(温度范围77-600K),可提供定量计算 。 仪器型号 :布鲁克A300; 测试专业度高,速度快,欢迎咨询! EPR.png |
» 猜你喜欢
职称评审没过,求安慰
已经有41人回复
回收溶剂求助
已经有7人回复
硝基苯如何除去
已经有3人回复
A期刊撤稿
已经有4人回复
垃圾破二本职称评审标准
已经有17人回复
投稿Elsevier的Neoplasia杂志,到最后选publishing options时页面空白,不能完成投稿
已经有22人回复
EST投稿状态问题
已经有7人回复
毕业后当辅导员了,天天各种学生超烦
已经有4人回复
求助文献
已经有3人回复
三无产品还有机会吗
已经有6人回复
» 抢金币啦!回帖就可以得到:
推荐给英语教学者的一本单词书《金鱼单词讲义:从26个拉丁字母到106万个英语单词》
+3/912
散金祈福
+1/636
虚位以待,共探前沿:热烈欢迎报考北京工业大学纳米多孔材料课题组2026级博士研究生
+1/275
新加坡国立大学张阳教授课题组招聘博士后(AI与生物医学方向)
+1/181
湖南师范大学蒋乐勇教授课题组招收2026届“申请-考核”制博士生
+1/177
接样SEM/XPS/XRD/FTIR/BET等多种测试/提供预存服务
+1/88
功能陶瓷材料和无机粉体合成博士后招聘启事
+1/80
玩个游戏吧
+2/46
高端材料科研产品技术顾问-顶尖材料公司诚邀广大科研背景同学加入!
+1/36
哈工大深圳校区 博士招生 燃料电池/电解制氢
+1/29
中国中化 下设二级全资公司 中国化工橡胶有限公司 2025-2026年度校招秋招补录开始啦~
+1/29
湖南师范大学杨亚辉/江浩团队招收电催化方向2026年博士生1名
+1/27
湖南师范大学杨亚辉/江浩团队招收电催化方向2026年博士生1名
+1/27
国家高层次人才引进
+1/25
求硫醇的合成资源
+1/20
SCI计算机
+1/17
招收2026级博士
+1/12
中科院和北京工商大学招收2026博士/化学或生物背景
+1/5
中科院招收MEMS、惯性传感、ASIC设计、半导体等方向 博士/博士后
+1/5
实验室研究员
+1/4
2楼2021-06-21 08:33:02
3楼2021-06-21 08:33:35
4楼2021-06-21 10:40:29
5楼2021-06-21 14:00:25
6楼2021-06-21 14:03:41
★
caofenlu14(金币+1): 谢谢参与
caofenlu14(金币+1): 谢谢参与
|
7楼2021-06-21 16:37:06
8楼2021-06-21 22:03:06
★
caofenlu14(金币+1): 谢谢参与
caofenlu14(金币+1): 谢谢参与
|
9楼2021-06-21 22:16:20
| 。 |
10楼2021-06-24 10:49:19



回复此楼