| 查看: 1505 | 回复: 3 | ||
| 【悬赏金币】回答本帖问题,作者tygz5833将赠送您 15 个金币 | ||
[求助]
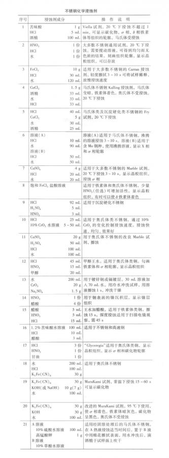
不锈钢316LN的金相腐蚀有没有大神分享一下方法 已有2人参与
|
||
| 现在在做316LN和Inconel718的液相扩散焊接,有没有大神分享一下316LN的金相腐蚀方法,我试了好多:王水,10%草酸电解,硫酸铜+盐酸+水。都没有办法很好的腐蚀出来。求助一下大家。 |
» 猜你喜欢
求调剂
已经有6人回复
22408 266求调剂
已经有7人回复
求调剂
已经有14人回复
273求调剂
已经有43人回复
307求调剂
已经有13人回复
327求调剂
已经有7人回复
338求调剂
已经有6人回复
326分,一志愿沪9,求生物学调剂
已经有3人回复
材料科学与工程320求调剂,080500
已经有9人回复
0703化学调剂 348分
已经有10人回复
2楼2021-05-24 11:14:18
3楼2021-05-25 00:23:28
gszdj3699609
银虫 (小有名气)
- 应助: 3 (幼儿园)
- 金币: 53.9
- 红花: 1
- 帖子: 79
- 在线: 93.1小时
- 虫号: 774167
- 注册: 2009-05-19
- 性别: GG
- 专业: 金属材料的合金相、相变及

4楼2021-06-24 14:48:58














回复此楼
