| 查看: 1174 | 回复: 1 | ||
[交流]
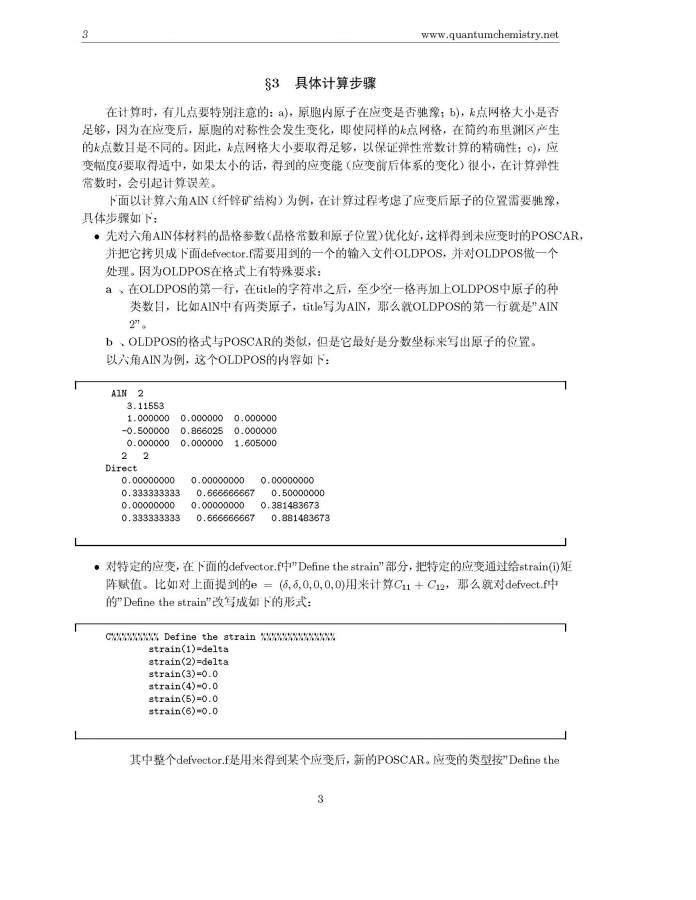
采用VASP如何计算晶体的弹性常数Cij 已有1人参与
|
2楼2021-05-12 09:45:33














回复此楼
20