| 查看: 624 | 回复: 1 | |||
[交流]
关于ICEM周期性网格问题求大佬看看哪出问题了
|
|
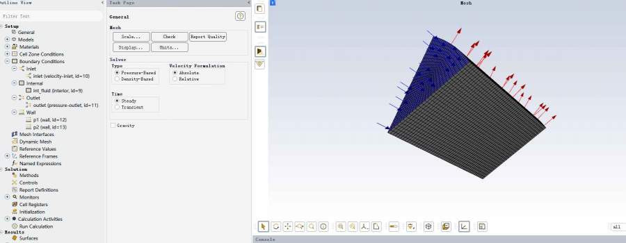
图一设置了旋转周期 图二两两点合并 图三将一边的四个点关联 图四将另一边两个周期点关联 图五进行Y型刨分 图六将线关联之后设置尺寸得到的网格图 图七将网格图导入fluent发现没有被识别周期性边界这是怎么回事?球球大佬看看怎么解决! 发自小木虫Android客户端 |
» 猜你喜欢
面上可以超过30页吧?
已经有7人回复
网上报道青年教师午睡中猝死、熬夜猝死的越来越多,主要哪些原因引起的?
已经有5人回复
“人文社科而论,许多学术研究还没有达到民国时期的水平”
已经有6人回复
体制内长辈说体制内绝大部分一辈子在底层,如同你们一样大部分普通教师忙且收入低
已经有16人回复
版面费该交吗
已经有13人回复
为什么中国大学工科教授们水了那么多所谓的顶会顶刊,但还是做不出宇树机器人?
已经有10人回复
什么是人一生最重要的?
已经有4人回复
2楼2021-05-06 19:57:22













回复此楼