| ²é¿´: 874 | »Ø¸´: 0 | ||
| ¡¾ÐüÉͽð±Ò¡¿»Ø´ð±¾ÌûÎÊÌ⣬×÷ÕßMR°¢öォÔùËÍÄú 5 ¸ö½ð±Ò | ||
MR°¢öïгæ (³õÈëÎÄ̳)
|
[ÇóÖú]
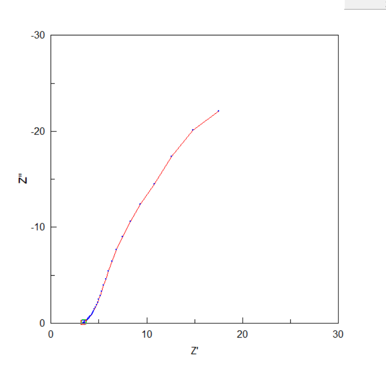
EISͼÆ×·ÖÎö
|
|
|
Õâ¸öÊDz»Ç×Ë®µÄʯīձEISͼ£¬¸ÃÔõô·ÖÎöÄØ£¿¸ÃÔõôÓÃZViewÈ¥ÄâºÏÄØ£¿¸ÄÐÔÇ×Ë®ºóµÄʯīձEISͼҲÊÇÀàËÆÇé¿ö£¬µ«ÊÇβ°ÍÌØ±ðС£¬×ó±ß×Ý×ø±êÖ»ÓÐ2¦¸£¬¸ÃÔõôȥ˵Ã÷Á½ÕߵIJî±ðÄØ£¿ EIS.png GF-5.png |
» ²ÂÄãϲ»¶
´óÁ¬¹¤Òµ´óѧÕÐÊÕµ÷¼Á
ÒѾÓÐ19È˻ظ´
¹ã¶«¹¤Òµ´óѧ-ľÖÊÏËÎ¬ËØ¸ßÖµ»¯ÀûÓÃÍŶÓÕв©Ê¿Ñо¿Éú
ÒѾÓÐ15È˻ظ´
Ò±½ðÓë¿óÒµÂÛÎÄÈóÉ«/·ÒëÔõôÊÕ·Ñ?
ÒѾÓÐ163È˻ظ´
¹ã¶«¹¤Òµ´óѧ-ľÖÊÏËÎ¬ËØ¸ßÖµ»¯ÀûÓÃÍŶÓÕв©Ê¿Ñо¿Éú
ÒѾÓÐ17È˻ظ´
·ÄÖ¯¡¢»¯Ñ§¡¢²ÄÁÏÏà¹Ø×¨Òµ¿¼Ñе÷¼Á
ÒѾÓÐ0È˻ظ´
Ìì½ò¹¤Òµ´óѧ˫һÁ÷¸ßУÕв©Ê¿¡¢Ë¶Ê¿¡¢²©Ê¿ºó
ÒѾÓÐ0È˻ظ´
Î人·ÄÖ¯´óѧ-¹ú¼Ò¹¤³ÌʵÑéÊÒÍõ½ð·ï½ÌÊÚ¿ÎÌâ×éÕÐÊÕ˶ʿÑо¿Éú
ÒѾÓÐ0È˻ظ´
Î人·ÄÖ¯´óѧ-¹ú¼Ò¹¤³ÌʵÑéÊÒÍõ½ð·ï½ÌÊÚ¿ÎÌâ×éÕÐÊÕ˶ʿÑо¿Éú
ÒѾÓÐ0È˻ظ´
·ÄÖ¯¡¢»¯Ñ§¡¢²ÄÁÏÏà¹Ø×¨Òµ¿¼Ñе÷¼Á
ÒѾÓÐ0È˻ظ´
»ª±±Àí¹¤´óѧ¿óÒµ¹¤³ÌѧԺµ÷¼ÁÐÅÏ¢
ÒѾÓÐ0È˻ظ´
¡¾µ÷¼ÁÐÅÏ¢¡¿ÅÊÖ¦»¨Ñ§Ôº·°îÑѧԺ2026ÑÐÕе÷¼Á
ÒѾÓÐ0È˻ظ´














»Ø¸´´ËÂ¥