| 查看: 11292 | 回复: 27 | ||||||||||||||
[调剂信息]
中国石油大学(北京)接收调剂研究生
|
||||||||||||||
| 学校: | 中国石油大学(北京) |
| 专业: | 工学->工程[专]->地质工程 工学 |
| 年级: | 2021 |
| 招生人数: | 10 |
| 招生状态: | 正在招生中 |
| 联系方式: | ********* (为保护个人隐私,联系方式仅限APP查看) |
补充内容
|
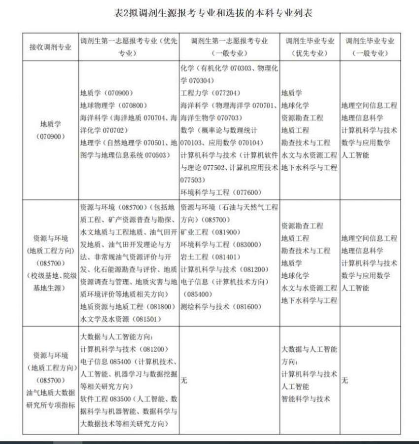
中国石油大学(北京)油气地质大数据研究所资源与环境专业(大数据与人工智能方向)招收计算机调剂,具体调剂细则见学院官网:https://www.cup.edu.cn/geosci/tz ... 7bb5f4c149b1546.htm,学院本轮接收各调剂专业调剂考生申请时间为:2021年3月23日00:00至2021年3月24日10:00,有意向请直接填报研招网调剂系统! 发自小木虫Android客户端 |
工程[专]专业的招生信息推荐
» 猜你喜欢
一志愿北京化工大学 070300 学硕 336分 求调剂
已经有4人回复
352求调剂
已经有3人回复
一志愿东华大学化学070300,求调剂
已经有8人回复
277材料科学与工程080500求调剂
已经有7人回复
317求调剂
已经有18人回复
293求调剂
已经有5人回复
280分求调剂 一志愿085802
已经有7人回复
0854电子信息求调剂
已经有3人回复
263求调剂
已经有4人回复
石河子大学(211、双一流)硕博研究生长期招生公告
已经有3人回复
2楼2021-03-23 16:56:28
学员flqOry
新虫 (小有名气)
- 应助: 0 (幼儿园)
- 金币: 123.6
- 散金: 66
- 帖子: 167
- 在线: 19.7小时
- 虫号: 25876886
- 注册: 2021-03-17
- 性别: MM
- 专业: 石油天然气开采
9楼2021-03-23 18:03:06
5楼2021-03-23 17:22:52
6楼2021-03-23 17:27:32
3楼2021-03-23 17:04:53
4楼2021-03-23 17:07:35
7楼2021-03-23 17:34:48
8楼2021-03-23 17:54:45
10楼2021-03-23 18:37:03













回复此楼