| ²é¿´: 1102 | »Ø¸´: 3 | ||
| ¡¾ÐüÉͽð±Ò¡¿»Ø´ð±¾ÌûÎÊÌ⣬×÷ÕßÁúÑÕ´ÊÉÙ½«ÔùËÍÄú 5 ¸ö½ð±Ò | ||
ÁúÑÕ´ÊÉÙгæ (³õÈëÎÄ̳)
|
[ÇóÖú]
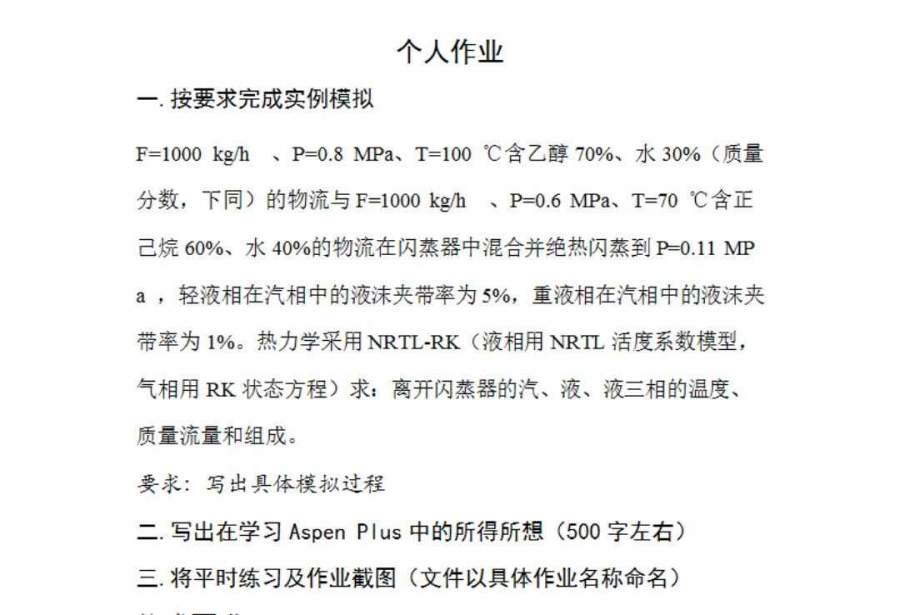
aspen ÒÑÓÐ1È˲ÎÓë
|
|
|
ÓÐûÓдóÀлá×öÒÔÏÂÌâÄ¿ ·¢×ÔСľ³æAndroid¿Í»§¶Ë |
» ²ÂÄãϲ»¶
0703 µ÷¼Á
ÒѾÓÐ6È˻ظ´
ÉêÇë»Ø¸åÑÓÆÚÒ»¸öÔ£¬±à¼Í¬ÒâÁË¡£µ«ÏµÍ³ÉϵÄʱ¼äû±ä£¬¸ø±à¼ÓÖдÓʼþÁË£¬Ã»»Ø¸´
ÒѾÓÐ4È˻ظ´
¸ß·Ö×Ó¿ÆÑ§ÂÛÎÄÈóÉ«/·ÒëÔõôÊÕ·Ñ?
ÒѾÓÐ237È˻ظ´
Î÷ÄÏij211ÕÐ27½ì²©Ê¿
ÒѾÓÐ32È˻ظ´
ÇóÖú¼¸¸öcifÎļþ£¬Ð»Ð»¡£
ÒѾÓÐ0È˻ظ´
´óÁ¬¹¤Òµ½ÜÇà/³¤½ÍŶÓ-ÉúÎïÖʲÄÁÏ-´¢ÄÜµç³Ø·½ÏòÕÐÊÕ2026¼¶²©Ê¿Éú
ÒѾÓÐ0È˻ظ´
»¯Ñ§308·ÖÇóµ÷¼Á
ÒѾÓÐ3È˻ظ´
AFM²âÊÔ½á¹ûºáÏßÇóÖú
ÒѾÓÐ1È˻ظ´
ÉîÛÚ´óѧ¸ßµÈÑо¿ÔºÕÔΰ¿ÎÌâ×éÕÐÊÕ»¯Ñ§µ÷¼ÁÉú
ÒѾÓÐ2È˻ظ´
ÖÐÕý
ʵϰ°æÖ÷ (СÓÐÃûÆø)
- Ó¦Öú: 8 (Ó×¶ùÔ°)
- ¹ó±ö: 0.063
- ½ð±Ò: 3856
- É¢½ð: 3
- ºì»¨: 5
- ɳ·¢: 1
- Ìû×Ó: 281
- ÔÚÏß: 126Сʱ
- ³æºÅ: 726170
- ×¢²á: 2009-03-19
- ÐÔ±ð: GG
- רҵ: ÄÜÔ´»¯¹¤
- ¹ÜϽ: »¯»·ÀàÖ´¿¼

2Â¥2020-11-18 08:56:51
Ò»Ö±ÔÚ¾À½á
Ìú¸Ëľ³æ (ÕýʽдÊÖ)
- Ó¦Öú: 87 (³õÖÐÉú)
- ½ð±Ò: 5827
- É¢½ð: 190
- ºì»¨: 20
- Ìû×Ó: 683
- ÔÚÏß: 468Сʱ
- ³æºÅ: 2320219
- ×¢²á: 2013-03-05
- רҵ: ·ÖÀë¹ý³Ì
3Â¥2020-11-21 11:35:50
wshhao
ľ³æ (ÖøÃûдÊÖ)
- Ó¦Öú: 78 (³õÖÐÉú)
- ½ð±Ò: 4114.9
- É¢½ð: 337
- ºì»¨: 36
- Ìû×Ó: 2086
- ÔÚÏß: 355.2Сʱ
- ³æºÅ: 1111458
- ×¢²á: 2010-09-30
- ÐÔ±ð: GG
- רҵ: »¯¹¤ÏµÍ³¹¤³Ì
4Â¥2020-12-14 09:18:03













»Ø¸´´ËÂ¥