版块导航
正在加载中...
客户端APP下载
论文辅导
申博辅导
登录
注册
帖子
帖子
用户
本版
应《网络安全法》要求,自2017年10月1日起,未进行实名认证将不得使用互联网跟帖服务。为保障您的帐号能够正常使用,请尽快对帐号进行手机号验证,感谢您的理解与支持!
材料检测中心
材料表征检测与分析
联系人:
张老师
/
QQ:
365933773
/
手机:
15853293506
关注收听
商家首页
联系方式
论坛资料
查看主题
小木虫论坛-学术科研互动平台
»
科研市场区
»
技术服务推广
»
技术服务
»
【专业EPR】:自由基(超氧、羟基、单线态氧),空位缺陷;定量计算,QQ: 365933773.
5
3/1
返回列表
查看: 3239 | 回复: 33
只看楼主
@他人
存档
新回复提醒
(忽略)
收藏
在APP中查看
【有奖交流】积极回复本帖子,参与交流,就有机会分得作者 pangweilao 的 72 个金币 ,回帖就立即获得 1 个金币,每人有 1 次机会
当前只显示满足指定条件的回帖,点击这里查看本话题的所有回帖
pangweilao
新虫
(小有名气)
应助: 0
(幼儿园)
金币: 51
散金: 1585
红花: 1
帖子: 151
在线: 6.2小时
虫号: 11104512
注册: 2018-10-30
性别:
MM
[
商家供应
]
【专业EPR】:自由基(超氧、羟基、单线态氧),空位缺陷;定量计算,QQ: 365933773.
本商家没有参加优惠活动,一起邀请他来参加吧
我的代金券
代金券0元
我要兑换代金券
限量 x 张
满 x 可使用;有效期 x 天;过期可退
内容
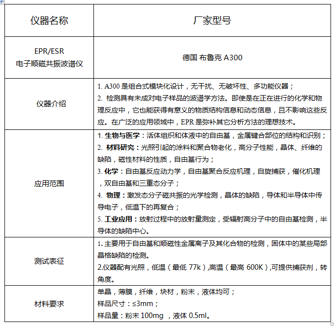
张老师 , QQ: 365933773,手机/微信:15853293506。
专业ESR/EPR(电子顺磁共振波谱仪)测试:自由基(超氧、羟基、单线态氧、硫酸根),空位缺陷等测试;可提供各种光源、捕获剂、高低温(温度范围77-600K),可提供定量计算 。
仪器型号 :布鲁克A300;
测试专业度高,速度快,欢迎咨询!
EPR.png
回复此楼
» 猜你喜欢
之前让一硕士生水了7个发明专利,现在这7个获批发明专利的维护费可从哪儿支出哈?
已经有5人回复
博士读完未来一定会好吗
已经有29人回复
博士申请都是内定的吗?
已经有5人回复
到新单位后,换了新的研究方向,没有团队,持续积累2区以上论文,能申请到面上吗
已经有12人回复
投稿精细化工
已经有4人回复
高职单位投计算机相关的北核或SCI四区期刊推荐,求支招!
已经有4人回复
导师想让我从独立一作变成了共一第一
已经有9人回复
读博
已经有4人回复
JMPT 期刊投稿流程
已经有4人回复
心脉受损
已经有5人回复
» 抢金币啦!回帖就可以得到:
查看全部散金贴
Ei期刊青年编委招募(工程设计方向)
+
1
/371
89年大龄青年寻找一位此生愿与君白首,不负花开不负卿
+
1
/189
【MLPA-NGS 技术】Y 染色体微缺失 / SNP 分型 /mtDNA 检测试剂盒,现货直供!
+
1
/84
寻找承接企业/科研机构/高校:启明人才计划(上海及长三角方向)
+
1
/83
想要有个家
+
1
/72
PhD position in microbiology and plant-pathogen interaction
+
1
/61
QS TOP100英国南安普顿大学数字健康与生医工招博后,博士,Fellowship,访问学者
+
1
/30
有没有做人工智能所需的特种材料方面的老师
+
1
/29
数学与应用数学、非线性动力学、计算流体力学、控制工程、岩石力学相关专业博士招生
+
1
/28
浙江工业大学国家优青朱艺涵团队在固态电池解构与设计方向招收2026年博士生2名
+
1
/22
中国科大化材学院/苏州高研院刘东教授诚聘博士后
+
1
/14
同济大学段宁院士徐夫元教授团队:招聘博士后+欢迎依托申报海优
+
1
/10
澳门科技大学药学院诚招2026年秋季药剂学/生物材料方向博士研究生
+
1
/8
南京航空航天大学航天学院黄护林教授课题组博士研究生招生(工程热物理专业)
+
1
/5
QS Top-88悉尼科技大学数据科学/AI 招收2026年入学 校奖 博士生2名,3月底截止
+
1
/2
北京科技大学/李亚庚教授招收2026年秋季入学博士生
+
1
/2
西湖大学李小波课题组诚聘博士后3名(生物学方向)
+
1
/1
北理工柔性电子国家杰青团队招【科研助理(读博意向)】
+
1
/1
Jade求助
+
1
/1
西交利物浦大学/氮化镓基 CMOS 技术的物理驱动与人工智能增强方法/招博士研究生
+
1
/1
1楼
2020-10-26 14:23:02
已阅
回复此楼
关注TA
给TA发消息
送TA红花
TA的回帖
bjdxyxy
。
发自小木虫Android客户端
高级回复
21楼
2021-04-16 07:27:55
已阅
回复此楼
关注TA
给TA发消息
送TA红花
TA的回帖
查看全部 34 个回答
tzynew
★
pangweilao(金币+1): 谢谢参与
9
发自小木虫Android客户端
2楼
2020-10-26 16:14:51
已阅
回复此楼
关注TA
给TA发消息
送TA红花
TA的回帖
zzhello
★
pangweilao(金币+1): 谢谢参与
。
发自小木虫Android客户端
3楼
2020-10-27 09:47:30
已阅
回复此楼
关注TA
给TA发消息
送TA红花
TA的回帖
likecitywo
★
pangweilao(金币+1): 谢谢参与
。
发自小木虫Android客户端
4楼
2020-10-27 09:47:30
已阅
回复此楼
关注TA
给TA发消息
送TA红花
TA的回帖
查看全部 34 个回答
如果回帖内容含有宣传信息,请如实选中。否则帐号将被全论坛禁言
普通表情
龙
兔
虎
猫
高级回复
(可上传附件)
百度网盘
|
360云盘
|
千易网盘
|
华为网盘
在新窗口页面中打开自己喜欢的网盘网站,将文件上传后,然后将下载链接复制到帖子内容中就可以了。
信息提示
关闭
请填处理意见
关闭
确定