版块导航
正在加载中...
客户端APP下载
论文辅导
申博辅导
登录
注册
帖子
帖子
用户
本版
应《网络安全法》要求,自2017年10月1日起,未进行实名认证将不得使用互联网跟帖服务。为保障您的帐号能够正常使用,请尽快对帐号进行手机号验证,感谢您的理解与支持!
材料检测中心
材料表征检测与分析
联系人:
张老师
/
QQ:
365933773
/
手机:
15853293506
关注收听
商家首页
联系方式
论坛资料
查看主题
小木虫论坛-学术科研互动平台
»
科研市场区
»
测试定制合成推广
»
测试
»
【专业EPR】:自由基(超氧、羟基、单线态氧),空位缺陷;定量计算,QQ: 365933773.
5
2/1
返回列表
查看: 1672 | 回复: 20
只看楼主
@他人
存档
新回复提醒
(忽略)
收藏
在APP中查看
【有奖交流】积极回复本帖子,参与交流,就有机会分得作者 pangweilao 的 81 个金币 ,回帖就立即获得 1 个金币,每人有 1 次机会
当前只显示满足指定条件的回帖,点击这里查看本话题的所有回帖
pangweilao
新虫
(小有名气)
应助: 0
(幼儿园)
金币: 51
散金: 1585
红花: 1
帖子: 151
在线: 6.2小时
虫号: 11104512
注册: 2018-10-30
性别:
MM
[
商家供应
]
【专业EPR】:自由基(超氧、羟基、单线态氧),空位缺陷;定量计算,QQ: 365933773.
本商家没有参加优惠活动,一起邀请他来参加吧
我的代金券
代金券0元
我要兑换代金券
限量 x 张
满 x 可使用;有效期 x 天;过期可退
内容
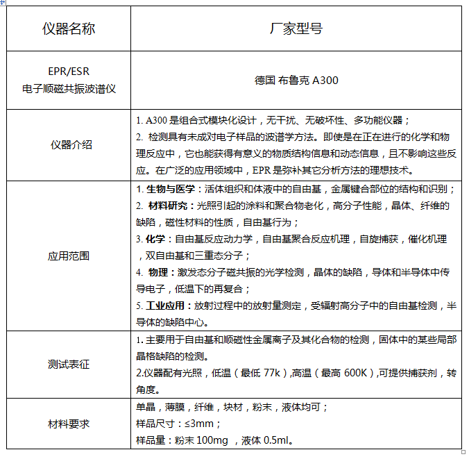
张老师 , QQ: 365933773,手机/微信:15853293506。
专业ESR/EPR(电子顺磁共振波谱仪)测试:自由基(超氧、羟基、单线态氧、硫酸根),空位缺陷等测试;可提供各种光源、捕获剂、高低温(温度范围77-600K),可提供定量计算 。
仪器型号 :布鲁克A300;
测试专业度高,速度快,欢迎咨询!
EPR.png
回复此楼
» 猜你喜欢
真诚求助:手里的省社科项目结项要求主持人一篇中文核心,有什么渠道能发核心吗
已经有8人回复
寻求一种能扛住强氧化性腐蚀性的容器密封件
已经有5人回复
论文投稿,期刊推荐
已经有6人回复
请问哪里可以有青B申请的本子可以借鉴一下。
已经有4人回复
孩子确诊有中度注意力缺陷
已经有14人回复
请问下大家为什么这个铃木偶联几乎不反应呢
已经有5人回复
请问有评职称,把科研教学业绩算分排序的高校吗
已经有5人回复
2025冷门绝学什么时候出结果
已经有3人回复
天津工业大学郑柳春团队欢迎化学化工、高分子化学或有机合成方向的博士生和硕士生加入
已经有4人回复
康复大学泰山学者周祺惠团队招收博士研究生
已经有6人回复
» 抢金币啦!回帖就可以得到:
查看全部散金贴
坐标深圳,诚征女友
+
1
/161
双一流大学湘潭大学“化工过程模拟与强化”国家地方联合工程研究中心招收各类博士生
+
1
/86
中国地质大学(武汉)—国家级青年人才杨明教授组-招收博士-新能源材料化学及催化材料
+
1
/81
因为雪而勾起的一些往事
+
1
/71
坐标山东东营,诚征女友
+
1
/65
澳门科技大学2026年数学博士招生—杨钧翔助理教授计算物理与数学课题组
+
1
/46
工作一年半了,突然分配到浮选药剂的合成,我想问问浮选药剂是不是夕阳产业了
+
1
/36
捷克布拉格查理大学(QS260)招收第一性原理计算方向博士生
+
1
/34
北京理工大学国家杰青梁军教授课题组招聘2026级博士研究生
+
1
/30
天津医科大学基础医学院张恒课题组博士后招聘
+
1
/27
澳门科技大学2026年数学博士招生——计算物理与数学课题组: 相场与计算流体动力学
+
1
/13
招若干有分子生物,细胞培养,动物实验背景的人员(中山大学)
+
1
/11
长江大学武汉校区诚招新能源博士(工程热物理、电气、油气)-2025
+
1
/7
法赫德国王石油与矿业大学(King Fahd University of Petroleum and Minerals-KFUPM)
+
1
/6
南开大学齐迹课题组诚聘博士后
+
1
/5
山东大学集成电路学院博士招生
+
1
/5
澳洲皇家墨尔本理工RMIT招收网安方向CSC PhD
+
1
/2
北京理工大学珠海校区徐先臣课题组招聘博士后/硕博士
+
1
/2
大连海事大学国家级人才团队2026年博士研究生招生启事
+
1
/2
南京航空航天大学核科学与技术方向招收博士生
+
1
/1
1楼
2020-10-26 14:04:54
已阅
回复此楼
关注TA
给TA发消息
送TA红花
TA的回帖
jiaoxg
★
pangweilao(金币+1): 谢谢参与
高级回复
16楼
2020-10-27 10:00:34
已阅
回复此楼
关注TA
给TA发消息
送TA红花
TA的回帖
查看全部 21 个回答
tzynew
★
pangweilao(金币+1): 谢谢参与
9
发自小木虫Android客户端
2楼
2020-10-26 16:15:38
已阅
回复此楼
关注TA
给TA发消息
送TA红花
TA的回帖
icanspll
★
pangweilao(金币+1): 谢谢参与
。
发自小木虫Android客户端
7楼
2020-10-27 09:45:45
已阅
回复此楼
关注TA
给TA发消息
送TA红花
TA的回帖
yaqianye
★
pangweilao(金币+1): 谢谢参与
。
发自小木虫Android客户端
8楼
2020-10-27 09:45:45
已阅
回复此楼
关注TA
给TA发消息
送TA红花
TA的回帖
查看全部 21 个回答
如果回帖内容含有宣传信息,请如实选中。否则帐号将被全论坛禁言
普通表情
龙
兔
虎
猫
高级回复
(可上传附件)
百度网盘
|
360云盘
|
千易网盘
|
华为网盘
在新窗口页面中打开自己喜欢的网盘网站,将文件上传后,然后将下载链接复制到帖子内容中就可以了。
信息提示
关闭
请填处理意见
关闭
确定