| 查看: 1212 | 回复: 3 | ||
s020500159新虫 (小有名气)
|
[交流]
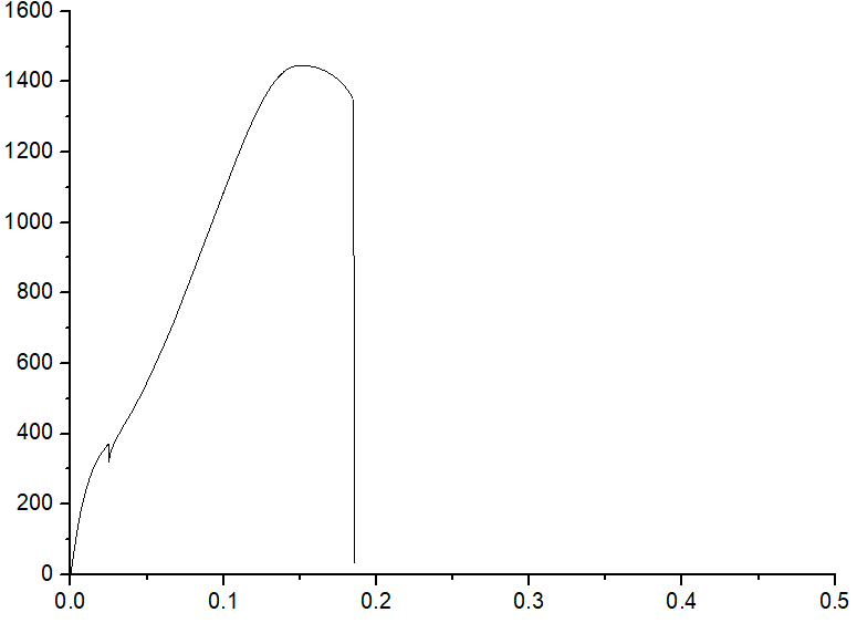
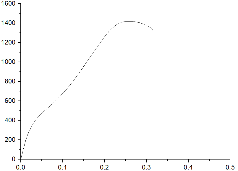
单向拉伸曲线十分怪异 已有3人参与
|
crystalwxl
至尊木虫 (职业作家)
- 应助: 72 (初中生)
- 金币: 17701.1
- 红花: 4
- 帖子: 3787
- 在线: 3423.6小时
- 虫号: 940359
- 注册: 2010-01-10
- 性别: GG
- 专业: 环境工程

2楼2020-09-08 12:57:48
3楼2020-09-08 17:17:48
hengchongz
铜虫 (小有名气)
- 应助: 0 (幼儿园)
- 金币: 134.3
- 散金: 6
- 红花: 1
- 帖子: 156
- 在线: 36.8小时
- 虫号: 4402945
- 注册: 2016-02-15
- 专业: 金属材料的微观结构
4楼2020-09-08 21:37:34














回复此楼