| ²é¿´: 630 | »Ø¸´: 0 | ||
| ¡¾ÐüÉͽð±Ò¡¿»Ø´ð±¾ÌûÎÊÌ⣬×÷ÕßÔÀ´Èç±Ë½«ÔùËÍÄú 50 ¸ö½ð±Ò | ||
ÔÀ´Èç±Ëľ³æ (ÕýʽдÊÖ)
|
[ÇóÖú]
Çó½ÌABAQUS²å¼þMicromehanics×îºóÒ»¸öÄ£ÐÍÈçºÎ½¨Á¢£¿
|
|
|
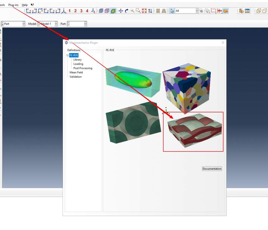
Çó½ÌABAQUS²å¼þMicromehanics×îºóÒ»¸öÄ£ÐÍÈçºÎ½¨Á¢£¿ÈçͼËùʾµÄÄ£ÐÍ¡£ »òÕßÓÐÆäËû·½·¨½¨Á¢³öÀ´Âð£¿Çó½Ì¡£ ʹÓÃABAQUS»òÕßCATIA½¨Ä£ ÏÈлл¸÷λ´óÉñÁË£¡ Snipaste_2020-09-02_00-35-29.jpg |
» ²ÂÄãϲ»¶
292Çóµ÷¼Á
ÒѾÓÐ7È˻ظ´
²ÄÁÏ383Çóµ÷¼Á
ÒѾÓÐ3È˻ظ´
Ò»Ö¾Ô¸±±½»´ó²ÄÁϹ¤³Ì×Ü·Ö358
ÒѾÓÐ6È˻ظ´
334Çóµ÷¼Á
ÒѾÓÐ8È˻ظ´
Ò»Ö¾Ô¸»¦985£¬326·ÖÇóµ÷¼Á
ÒѾÓÐ3È˻ظ´
085600£¬×¨Òµ¿Î»¯¹¤ÔÀí£¬321·ÖÇóµ÷¼Á
ÒѾÓÐ9È˻ظ´
Ò»Ö¾Ô¸C9µÄ»¯Ñ§¹¤³Ì£¨085602£© 340·Ö£¬¸Ð¾õУÄÚµ÷¼ÁÎÞÍû£¬Çóµ÷¼Á
ÒѾÓÐ7È˻ظ´
²ÄÁϵ÷¼Á
ÒѾÓÐ18È˻ظ´
Ò»Ö¾Ô¸±±¾©¿Æ¼¼´óѧ²ÄÁϹ¤³Ì085601£¬Çóµ÷¼Á
ÒѾÓÐ18È˻ظ´
280Çóµ÷¼Á
ÒѾÓÐ22È˻ظ´















»Ø¸´´ËÂ¥