| 查看: 473 | 回复: 0 | ||
| 【悬赏金币】回答本帖问题,作者liujia9022将赠送您 5 个金币 | ||
[求助]
simufact welding求助!算完看不到结果
|
||
|
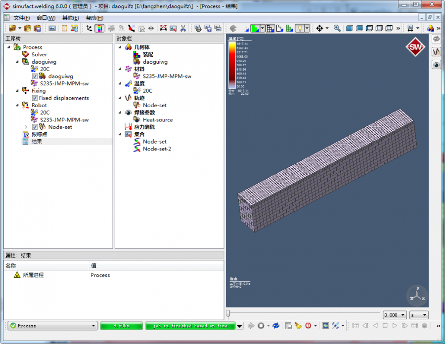
显示模型可以看到是有时间轴的,计算完成也显示有6.5s,但是结果显示就只有0s,请问是哪里的问题,谢谢了! 微信截图_20200831153253.png 微信截图_20200831153126.png |
» 猜你喜欢
085602调剂 初试总分335
已经有10人回复
081700学硕,323分,一志愿中国海洋大学求调剂学校
已经有12人回复
085410人工智能 初试316分 求调剂
已经有4人回复
285求调剂
已经有10人回复
353求调剂
已经有7人回复
求调剂
已经有7人回复
材料化工306分找合适调剂
已经有11人回复
调剂
已经有8人回复
工科求调剂
已经有13人回复
复试调剂
已经有5人回复














回复此楼