| 查看: 946 | 回复: 0 | ||
[调剂信息]
深圳大学化学与环境工程学院硕士研究生调剂信息发布
|
|
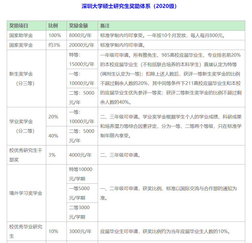
2020年深圳大学化院研究生调剂信息 深圳大学(院校代码:10590): 近几年,随着学校高水平大学建设的不断推进,学校的综合实力持续快速增强,在社会中的显示度和影响力也不断提升: 2020泰晤士世界大学排名: 内地高校第18名; QS2020亚洲大学排名:内地高校第41名; 2019年软科世界大学学术排名:广东高校中列第3位,中国内地大学第33名; 2019自然指数年度排行榜:中国内地高校第42名; 2018胡润百学最具财富创造力中国大学排行榜:全国第12名,上榜校友总财富全国第1名。 可调专业: 工程硕士:材料与化工(专硕,代码:085600) 调剂条件: 欢迎全日制本科毕业生选择我们深圳大学化学与环境工程学院!本院预计接收本科专业为化学(有机、无机、物化、分析)、环境、材料、能源、生物化工等相关专业且研究生统一考试科目中包含数学一或数学二的学生。有意向申请调剂的同学请将简历发至周老师的邮箱! 联系方式: 学院网址: https://chem.szu.edu.cn/ 学校招生信息网: https://zsb.szu.edu.cn/zss.html https://yz.szu.edu.cn/info/1006/11100.htm(招生目录) 学院微信公众号:深大化院 学院联系人:周老师 电子邮箱:zy2696@szu.edu.cn 学院简介: 深圳大学化学与环境工程学院是理工类综合人才培养摇篮,拥有广东省化学教学示范中心、深圳市功能高分子重点实验室、深圳市新型锂离子电池与介孔正极材料重点实验室、深圳市石墨烯复合锂离子动力电池正极材料工程实验室、广东省柔性可穿戴能源与器件工程技术研究中心。 学院还与深圳市雄韬电源科技股份有限公司、比亚迪锂电池有限公司等建立了省级联合培养研究生示范基地。现设有化学、环境科学与工程、能源科学与工程以及食品科学与工程4个本科专业,拥有化学一级学科硕士学位点(理学)与材料与化工专业学位硕士点,在校硕士研究生440余人。 学院师资力量雄厚,有博士生导师6人,硕士生导师63人,国家优秀在站博士后130名。学院特别注重海外优秀青年教师的引进和培养,其中41人拥有海外留学或工作经历,占比66%,近三年引进的青年教师均有海外留学经历。 学院培养经费充足,近五年来,学院共承担国家重点研发计划项目、面上项目、青年科学基金项目、国际(地区)合作与交流项目等85项,经费共计3061.18万元。学院教师获得专利转让5项,获得专利46项。教师发表论文近800篇,其中SCI收录765篇,出版专著4部。其中2019年新增国家自然科学基金26项,其中优秀青年基金一项,发表SCI论文190篇。 学院拥有一流的仪器设备,总价值1亿多元,具体详情请查看:https://172.21.53.19/genee/category/equipment。 核磁共振波谱仪 X射线衍射仪 奖学金: 按照我校奖助政策体系,以全日制学习方式的非定向硕士研究生一年获得的奖助学金均不少于8000元,表现优异的将不少于6万元,如累计学校现有国家助学金、社会(企业)奖学金等,一年所获奖助学金可超过10万元。 具体资助说明可见“深圳大学硕士研究生奖助体系(2020级)”https://yz.szu.edu.cn/info/1041/11102.htm。 * 除此之外,还有导师发放的学业助学金:500-2000元/月,按月发放。 就业优势: 深圳大学是中国内地就业率最高和就业前景最好的大学之一。 深圳大学研究生的就业率历年来几乎100%。广东省教育厅发布2014年度《高校毕业生就业质量年度报告》,深圳大学研究生毕业后拿到的平均月薪在广东省高校中排名第一。 深圳大学创业文化浓郁,学校也大力支持学生创业。深圳市场经济发达,创业环境好,创业机会多,毕业生中涌现出马化腾、史玉柱等一批著名的创业精英。学校在2009年设立学生创业园(现有园区面积2000平米),免费为学生创业提供场地和经费资助,年投入几百万元支持学生创业。迄今资助了131家学生创业企业,资助由研究生担任法人的企业近50家(不包括研究生参与的),所孵化学生企业年销售额超过百万的有22家,在国内高校中并不多见。 校园风光: 1.jpg 2.jpg 3.jpg 4.jpg 5.jpg 6.jpg 7.png 8.jpg 9.jpg |
材料科学与工程专业的招生信息推荐
» 猜你喜欢
本科211,293分请求调剂
已经有4人回复
求调剂
已经有3人回复
085400电子信息319求调剂(接受跨专业调剂)
已经有5人回复
268求调剂
已经有9人回复
一志愿双非085502,267分,过四级求调剂
已经有3人回复
一志愿085404,总分291,四级已过,求调剂
已经有4人回复
297求调剂
已经有12人回复
26调剂 086003
已经有3人回复
265求调剂
已经有20人回复
271分求调剂学校
已经有11人回复














回复此楼