| ²é¿´: 3621 | »Ø¸´: 9 | |||||||||||||||||
hanni503гæ (³õÈëÎÄ̳)
|
[½»Á÷]
¹ú¼Ò³¬¼¶¼ÆËã¼ÃÄÏÖÐÐÄ¡°°ÙǧÍò¡±È˲ʤ³Ì³ÏƸº£ÄÚÍâÓ¢²Å
|
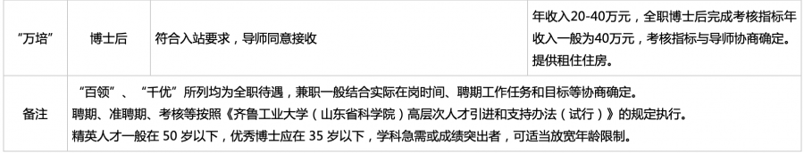
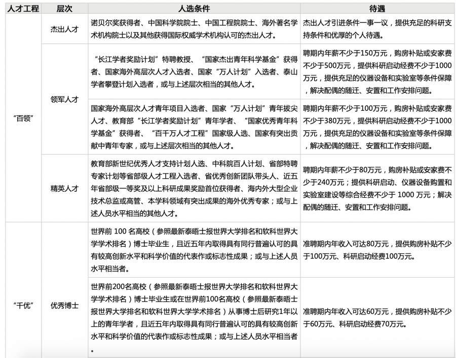
Ò»¡¢³¬ËãÖÐÐļò½é ¹ú¼Ò³¬¼¶¼ÆËã¼ÃÄÏÖÐÐÄ£¨ÒÔϼò³Æ¡°³¬ËãÖÐÐÄ¡±£© Óɹú¼Ò¿Æ¼¼²¿Åú×¼³ÉÁ¢£¬´´½¨ÓÚ2011Ä꣬ÊÇ´ÓÊÂÖÇÄܼÆËãºÍÐÅÏ¢´¦Àí¼¼ÊõÑо¿¼°¼ÆËã·þÎñµÄ×ÛºÏÐÔÑо¿ÖÐÐÄ£¬Ò²ÊÇÎÒ¹úÊ×̨ÍêÈ«²ÉÓÃ×ÔÖ÷´¦ÀíÆ÷ÑÐÖÆÇ§ÍòÒڴγ¬¼¶¼ÆËã»úµÄµ®ÉúµØ£¬×ܲ¿Î»ÓÚ¼ÃÄÏÊг¬Ëã¿Æ¼¼Ô°¡£ ³¬ËãÖÐÐĶ¨Î»£ºÖÂÁ¦ÓÚÖÇÄܼÆËãºÍÐÅÏ¢´¦Àí¼¼Êõѧ¿ÆµÄÓ¦Óûù´¡Óë¸ß¼¼Êõ·¢Õ¹Ñо¿£¬Î§ÈÆÎ´À´5-10ÄêÎÒ¹úÔÚÐÅÏ¢¡¢º£Ñó¡¢°²È«¡¢ÐÂÄÜԴвÄÁÏ¡¢ÉúÃü½¡¿µµÈÁìÓòµÄÕ½ÂÔÐèÇó£¬×ÅÁ¦ÆÆ½âÓë¼ÆËã¼¼Êõ¡¢Î´À´ÍøÂç¼¼Êõ¡¢ÖÇÄܼ¼ÊõÏà¹ØµÄǰհÐÔÖØ´ó¿Æ¼¼ÄÑÌâÓëϵͳ¼¯³ÉÆ¿¾±£¬×ÅÁ¦ÌáÉý×ÔÖ÷´´ÐÂÓëºËÐľºÕùÄÜÁ¦£¬È¡µÃ´´ÐÂÐÔÖØ´ó³É¹û£¬ÒýÁìѧ¿Æ·¢Õ¹·½Ïò£¬±£³ÖÌØÉ«ÏÊÃ÷ºÍ²»¿ÉÌæ´úµÄµØÎ»£¬°Ñ³¬ËãÖÐÐÄ´òÔì³ÉÖÇÄܼÆËãºÍÐÅÏ¢´¦Àí¼¼ÊõÁìÓò¹ú¼ÊÒ»Á÷µÄרҵÑо¿Óë·þÎñ»ú¹¹¡£ ³¬ËãÖÐÐÄʹÃü£º¹©¸ø¼ÆËãÄÜÁ¦µÄ³¬¼¶´óÄÔ£»¾Û¼¯´´ÐÂ×ÊÔ´µÄÖØÒªÔØÌ壻´òÔ쳬ËãÉú̬µÄ¸ß¶Ë»ùµØ£»ÅàÑø¼ÆËãѧ¿ÆµÄÖмáÁ¦Á¿£»ÅàÓý²úÒµÁ´ÈºµÄ×¨ÒµÔ°Çø£»ÍØÕ¹¹ú¼ÊºÏ×÷µÄ¿ª·Åƽ̨¡£ ³¬ËãÖÐÐÄÔ¸¾°£ºÈüÆËã³ÉΪˮµçÒ»ÑùµÄ¹«¹²Æ·£¬³ÉΪ¹ú¼Ò´ó¿ÆÑ§×°ÖÃÓë¿ÆÑÐÍŶӵľۼ¯¸ßµØ¡£ ³¬ËãÖÐÐĽ¨ÓйúÄÚÊ×̨ÍêÈ«ÓÃ×ÔÖ÷cpu¹¹½¨µÄǧÍòÒڴγ¬¼¶¼ÆËã»ú£¨2011Ä꣩£¬2018Ä꽨³Ée¼¶¼ÆËãÔÐÍ»ú£¬2019-2022ÄêÔÚ½¨°ÙÒÚÒڴγ¬ËãÆ½Ì¨¡¢È˹¤ÖÇÄÜÆ½Ì¨¡¢¹¤Òµ»¥ÁªÍøÆ½Ì¨¡¢´óÊý¾Ýƽ̨µÈÖØ´ó»ù´¡ÉèÊ©£»½¨ÓÐÈ«ÇòÊ׸ö³¬Ëã¿Æ¼¼Ô°£¬×ÜͶ×Ê108ÒÚÔª£¬×ܽ¨ÖþÃæ»ý´ï69Íòƽ·½Ã×£¬ÆäÖÐÒÑÍê³ÉÒ»ÆÚ¹¤³Ì22Íòƽ·½Ã×£»Õý½¨ÉèÈ˲Åסլ¡¢¹«Ô¢µÈ1600ÓàÌ×£¬Âú×ã¸÷ÀàÈ˲Åס·¿ÐèÇó¡£ ½ØÖ¹2019Äêµ×£¬³¬ËãÖÐÐĹ²ÓÐÔÚÖ°Ö°¹¤ 180ÓàÈË¡£ÆäÖУ¬¿ÆÑÐÈËÔ±142ÈË£¬¿ÆÑÐÖ§³ÅÈËÔ±25ÈË¡£Õý¸ß¼¶×¨Òµ¼¼ÊõÈËÔ±26ÈË£¬¸±¸ß¼¶×¨Òµ¼¼ÊõÈËÔ±58ÈË£¬11ÈËÓµÓйú¼Ò¼¶»òÊ¡¼¶È˲ųƺ𣳬ËãÖÐÐĹ᳹ʡίʡÕþ¸®¡°Ò»¸ö¶¨Î»¡¢Ëĸöʾ·¶¡±ÒªÇó£¬ÊµÊ©ÔºËù£¨ÖÐÐÄ£©Ò»Ì廯ÔËÐлúÖÆ£¬ÊµÊ©ÔºËù£¨ÖÐÐÄ£©Ò»Ì廯ÔËÐлúÖÆ£¬ÓµÓмÆËã»ú˶ʿѧλѧ¿Æµã£¬½¨ÓÐɽ¶«Ê¡µÚÒ»ËùÍøÂç¿Õ¼ä°²È«Ñ§Ôº¡£½ØÖÁ2019Ä꣬¹²ÓÐÔÚÅàÑо¿Éú180ÓàÈË£¬±¾¿ÆÉú2300ÓàÈË£¬ÔÚÕ¾²©Ê¿ºó6ÈË¡£ ³¬ËãÖÐÐÄÖ÷µ¼½¨ÉèÖÇÄÜÐÅÏ¢¼¼Êõɽ¶«Ê¡ÊµÑéÊÒ¡¢É½¶«Ê¡¼ÆËã»úÍøÂçÖØµãʵÑéÊÒ¡¢³¬¼¶¼ÆËãÓëÈ˹¤ÖÇÄܲúÒµ¼¼ÊõÑо¿Ôº¡¢É½¶«Ê¡È˹¤ÖÇÄÜÑо¿Ôº¡¢Î´À´ÍøÂçÑо¿ÔºµÈ£»»ý¼«²ÎÓëɽ¶«¸ßµÈ¼¼ÊõÑо¿Ôº¡¢¼ÃÄϹú¼ÒÐÂÒ»´úÈ˹¤ÖÇÄÜ´´Ð·¢Õ¹ÊÔÑéÇø¡¢¼ÃÄϹú¼Ò×ÛºÏÐÔ¿ÆÑ§ÖÐÐÄ¡¢É½¶«¡°³¬¼¶¼ÆË㡱´ó¿ÆÑ§¹¤³Ì¡¢¡°Ëã¹È¡±½¨É裻³ÖÐøÍÆ¶¯Çൺ¡¢ÑĮ̀µÈ·Ö²¿½¨Éè¡£ 2019Ä꣬³¬ËãÖÐÐÄÔÚÑÐÏîÄ¿102ÏÐÂÔö×ݺáÏò¾·Ñ2.36ÒÚÔª¡£ÆäÖйú¼Ò¼¶ÏîÄ¿20ÓàÏʡ¼¶ÏîÄ¿67Ïз¢±íÂÛÎÄ114ƪ£¬ÖпÆÔº¶þÇø/ccfbÀàÒÔÉÏÂÛÎÄ30ƪ£»ÐÂÉêÇëרÀû78Ï»ñµÃÈí¼þÖø×÷Ȩ45Ï·¢²¼±ê×¼16ÏºáÏòÏîÄ¿200ÓàÏлñÊ¡²¿¼¶ÒÔÉϽ±Àø3ÏÆäÖÐɽ¶«Ê¡¿ÆÑ§¼¼Êõ½ø²½½±Ò»µÈ½±1Ïî¡¢¶þµÈ½±2Ïî¡£ ¶þ¡¢¡°°ÙǧÍò¡±È˲ʤ³Ì ³¬ËãÖÐÐİ´ÕÕÒ»Á÷»ú¹¹¡¢Ò»Á÷ѧ¿Æ¡¢Ò»Á÷È˲š¢Ò»Á÷³É¹û¡¢Ò»Á÷²úÒµ¡¢Ò»Á÷¹ÜÀí£¨¡°Áù¸öÒ»¡±¹¤³Ì£©½¨Éè¹æ»®µÄÒªÇó£¬Î§ÈÆÖÇÄܼÆËãºÍÐÅÏ¢´¦Àí¼¼Êõ¼°½»²æÑ§¿Æ×ۺϲ¼¾Ö£¬¼¯ÖÐÁ¦Á¿ÊµÊ©¡°°ÙǧÍò¡±È˲ʤ³Ì£¬ÎüÒýÁôסÓúø߲ã´Î½Ü³öÈ˲š¢Áì¾üÈ˲𢾫ӢÈ˲ÅÒÔ¼°ÓÅÐ㲩ʿ£¬Í³³ï¼æ¹ËÆäËû¸÷¼¶¸÷ÀàÈ˲ÅÒý½ø£¬Öð²½ÐγÉÓÅÊÆÍ»³ö¡¢½á¹¹ºÏÀíµÄ¸ß²ã´ÎÈ˲ŶÓÎé¡£ £¨Ò»£©¡°°ÙÁ족¼Æ»® ÎåÄêÄÚ£¬³¬ËãÖÐÐļ°³¬Ëã¿Æ¼¼Ô°Òý½ø100ÃûÒÔÉϽܳö¡¢Áì¾ü¼°¾«Ó¢È˲𣠽ܳöÈ˲ÅÊÇÖ¸¶Ô¸ßÐÔÄܼÆËã¡¢ÔÆ¼ÆËã¡¢´óÊý¾Ý¡¢È˹¤ÖÇÄÜ¡¢Êýѧ¡¢¼ÆËã»úÍøÂç¼°ÍøÂç¿Õ¼ä°²È«µÈѧ¿Æ·¢Õ¹¾ßÓйú¼ÊÊÓÒ°ºÍÕ½ÂÔÐÔ¹¹Ï룬ѧÊõˮƽ¾ßÓйú¼ÊÓ°ÏìÁ¦£¬Äܹ»Òýµ¼¿ªÍØÐµĹú¼ÊÇ°ÑØÁìÓòÑо¿·½ÏòµÄ¸ß²ã´ÎÈ˲š£ Áì¾üÈ˲ÅÊÇÖ¸ÔÚÉÏÊöÏà¹ØÑ§ÊõÇ°ÑØÁìÓòÈ¡µÃ¹ú¼ÊͬÐй«ÈϵĸßˮƽԴ´ÐÔÑо¿³É¹û£¬»òÔÚ±¾Ñ§¿ÆÁìÓò×ö³ö¾ßÓпª´´ÐÔÒâÒåµÄÖØÒª¹¤×÷£¬»òÔÚ¹ú¼ÒÕ½ÂÔÐèÇóÁìÓòÈ¡µÃÖØÒª³É¹û£¬¾ßÓдøÁ챾ѧ¿ÆÁìÓò¸Ï³¬¹ú¼ÊÏȽøË®Æ½ÄÜÁ¦µÄ¸ß²ã´ÎÈ˲𣠾«Ó¢È˲ÅÊÇÖ¸ÉÏÊöÏà¹Ø¹ú¼ÒÖØ´óÐèÇóºÍѧÊõÇ°ÑØÁìÓò£¬ÓÐǰհÐÔ¡¢´´ÐÂÐÔ¹¹Ï룬¾ßÓдøÁ챾ѧ¿ÆÁìÓò¿ªÕ¹¹ú¼Ê¸ßˮƽÑо¿µÄÄÜÁ¦£¬È¡µÃ¾ßÓÐÖØÒªÑ§ÊõÓ°ÏìµÄ±êÖ¾ÐÔÑо¿³É¹ûµÄ¸ß²ã´ÎÈ˲𣠣¨¶þ£©¡°Ç§ÓÅ¡±¼Æ»® ÎåÄêÄÚ£¬³¬ËãÖÐÐļ°³¬Ëã¿Æ¼¼Ô°Òý½ø1000ÃûÒÔÉÏÓÅÐ㲩ʿ¡£ÓÅÐ㲩ʿÊÇÖ¸ÔÚ¹ú¼ÊÖØÒªÆÚ¿¯·¢±í¾ßÓнϸßˮƽµÄѧÊõÂÛÎÄ»òÈ¡µÃ½Ï¸ßˮƽµÄÑо¿³É¹û£¬¾ß±¸Á¼ºÃµÄ¿ÆÑд´ÐÂÄÜÁ¦ºÍ¿ÆÑÐDZÖʵÄÈ˲𣠣¨Èý£©¡°ÍòÅࡱ¼Æ»® ÎåÄêÄÚ£¬³¬ËãÖÐÐļ°³¬Ëã¿Æ¼¼Ô°ÁªºÏÆë³¹¤Òµ´óѧ£¬Ó뺣ÄÚÍâÖøÃû¸ßУºÏ×÷£¬ÅàÑø10000ÃûÒÔÉϸßÐÔÄܼÆËã¡¢ÔÆ¼ÆËã¡¢´óÊý¾Ý¡¢È˹¤ÖÇÄÜ¡¢Êýѧ¡¢¼ÆËã»úÍøÂç¼°ÍøÂç¿Õ¼ä°²È«µÈѧ¿Æ£¨ÁìÓò£©µÄ²©Ê¿ºó¡¢²©Ê¿¡¢Ë¶Ê¿¼°±¾¿ÆÈ˲𣠳¬ËãÖÐÐÄ¡¢³¬Ëã¿Æ¼¼Ô°»òÆë³¹¤Òµ´óѧÓëÈëÑ¡¸ßУǩ¶©ºÏ×÷ÐÒéºó£¬¸ù¾ÝÅàÑøÑ§ÉúµÄÊýÁ¿Ã¿ÄêÌṩ200-1000ÍòÔªµÄÁªºÏÅàÑø¼°¿ÆÑо·Ñ£¬ÔÚÅàѧÉú½«²ÎÓë¿ÆÑÐÏà¹Ø¹¤×÷¡£ Èý¡¢2020ÄêÈ˲ÅרҵÐèÇó Êýѧ¡¢¼ÆËã»ú¿ÆÑ§Óë¼¼Êõ¡¢¿ØÖÆ¿ÆÑ§Ó빤³Ì¡¢¹ÜÀí¿ÆÑ§Ó빤³Ì¡¢µç×Ó¿ÆÑ§Óë¼¼Êõ¡¢ÐÅÏ¢ÓëͨÐŹ¤³Ì¡¢Èí¼þ¹¤³Ì¡¢ÍøÂç¿Õ¼ä°²È«¡¢»úе¹¤³Ì¡¢ÐÅÏ¢°²È«µÈרҵ¡£ ¸ßÐÔÄܼÆËã¡¢²¢ÐмÆËã¡¢¼ÆËãÊýѧ¡¢È˹¤ÖÇÄÜ¡¢´óÊý¾Ý¡¢ÔƼÆËã¡¢¼ÆËã»úÍøÂç¡¢ÍøÂç±ßÔµ¼ÆËãÓëÖÇÄÜ¡¢ÐÂÐÍÍøÂçÁ÷Á¿¹¤³Ì¡¢ÃÜÂëÓ¦Óá¢Êý¾Ý°²È«ÓëÒþ˽±£»¤¡¢ÍøÂç°²È«Ì¬ÊÆ·ÖÎö¡¢Çø¿éÁ´»ù´¡ÀíÂÛÓë¹²ÐԹؼü¼¼Êõ¡¢¶àýÌåÐÅÏ¢°²È«ÓëÖÇÄÜËã·¨°²È«¶Ô¿¹¡¢³¬Ë㻥ÁªÍø¡¢»ù´¡Êýѧ¿â¡¢×ÊÔ´µ÷¶ÈÓë¹ÜÀíµÈÑо¿·½Ïò¡£ ËÄ¡¢ÈËÑ¡Ìõ¼þ¼°´ýÓö ¼òÀúÇëÒÔ¡°·½Ïò+ѧÀú+ѧУ+רҵ+ÐÕÃû¡±ÃüÃû ÐÅÏ¢°²È«/Êý¾ÝÍÚ¾ò/»úÆ÷ѧϰ/È˹¤ÖÇÄÜÏà¹Ø·½ÏòÓÅÐ㲩ʿ¿ÉÁªÏµ£º125413986@qq.com¡¢0531-82605502-8019 ÆäËû·½ÏòÁªÏµÈË£ºÍõÀÏʦ¡¢³ÂÀÏʦ ÁªÏµµç»°£º0531-82605537¡¢82928550¡¢sdsjszx@sdas.org [ À´×Ô°æ¿éȺ ɽ¶« ] |
» ²ÂÄãϲ»¶
ÊÛSCIÒ»ÇøÎÄÕ£¬ÎÒ:8 O5 51O 54,¿ÆÄ¿ÆëÈ«,¿É+¼±
ÒѾÓÐ5È˻ظ´
ÊÛSCIÒ»ÇøÎÄÕ£¬ÎÒ:8 O5 51O 54,¿ÆÄ¿ÆëÈ«,¿É+¼±
ÒѾÓÐ6È˻ظ´
ÊÛSCIÒ»ÇøÎÄÕ£¬ÎÒ:8 O5 51O 54,¿ÆÄ¿ÆëÈ«,¿É+¼±
ÒѾÓÐ7È˻ظ´
ÊÛSCIÒ»ÇøÎÄÕ£¬ÎÒ:8 O5 51O 54,¿ÆÄ¿ÆëÈ«,¿É+¼±
ÒѾÓÐ7È˻ظ´
ÊÛSCIÒ»ÇøÎÄÕ£¬ÎÒ:8 O5 51O 54,¿ÆÄ¿ÆëÈ«,¿É+¼±
ÒѾÓÐ9È˻ظ´
ÊÛSCIÒ»ÇøÎÄÕ£¬ÎÒ:8 O5 51O 54,¿ÆÄ¿ÆëÈ«,¿É+¼±
ÒѾÓÐ4È˻ظ´
ÊÛSCIÒ»ÇøÎÄÕ£¬ÎÒ:8 O5 51O 54,¿ÆÄ¿ÆëÈ«,¿É+¼±
ÒѾÓÐ6È˻ظ´
ÊÛSCIÒ»ÇøÎÄÕ£¬ÎÒ:8 O5 51O 54,¿ÆÄ¿ÆëÈ«,¿É+¼±
ÒѾÓÐ5È˻ظ´
ÊÛSCIÒ»ÇøÎÄÕ£¬ÎÒ:8 O5 51O 54,¿ÆÄ¿ÆëÈ«,¿É+¼±
ÒѾÓÐ8È˻ظ´
ÊÛSCIÒ»ÇøÎÄÕ£¬ÎÒ:8 O5 51O 54,¿ÆÄ¿ÆëÈ«,¿É+¼±
ÒѾÓÐ10È˻ظ´
hanni503
гæ (³õÈëÎÄ̳)
- Ó¦Öú: 0 (Ó×¶ùÔ°)
- ½ð±Ò: 108.9
- Ìû×Ó: 23
- ÔÚÏß: 15.4Сʱ
- ³æºÅ: 21438688
- ×¢²á: 2020-03-12
- רҵ: ÐÅÏ¢°²È«
2Â¥2020-03-23 10:53:56
hanni503
гæ (³õÈëÎÄ̳)
- Ó¦Öú: 0 (Ó×¶ùÔ°)
- ½ð±Ò: 108.9
- Ìû×Ó: 23
- ÔÚÏß: 15.4Сʱ
- ³æºÅ: 21438688
- ×¢²á: 2020-03-12
- רҵ: ÐÅÏ¢°²È«
3Â¥2020-03-26 15:44:02
godlovewho
ͳæ (СÓÐÃûÆø)
- Ó¦Öú: 0 (Ó×¶ùÔ°)
- ½ð±Ò: 66.3
- É¢½ð: 124
- ºì»¨: 1
- Ìû×Ó: 191
- ÔÚÏß: 50.4Сʱ
- ³æºÅ: 5473482
- ×¢²á: 2017-01-12
- ÐÔ±ð: GG
- רҵ: µç´Å³¡Óëµç·
|
¿ØÖÆ¿ÆÑ§Ó빤³Ìרҵ ÍÁ²© Ñо¿´Å²â·½Ïò£¬Æ«Ëã·¨£¬ÇëÎÊÓкÏÊʵĸÚλÂ𣿠·¢×ÔСľ³æAndroid¿Í»§¶Ë |
4Â¥2020-03-26 22:43:07
hanni503
гæ (³õÈëÎÄ̳)
- Ó¦Öú: 0 (Ó×¶ùÔ°)
- ½ð±Ò: 108.9
- Ìû×Ó: 23
- ÔÚÏß: 15.4Сʱ
- ³æºÅ: 21438688
- ×¢²á: 2020-03-12
- רҵ: ÐÅÏ¢°²È«
5Â¥2020-04-02 08:53:55
Anndy123
гæ (СÓÐÃûÆø)
- Ó¦Öú: 0 (Ó×¶ùÔ°)
- ½ð±Ò: 260.4
- Ìû×Ó: 60
- ÔÚÏß: 10.1Сʱ
- ³æºÅ: 6516814
- ×¢²á: 2017-05-13
- רҵ: ¼ÆËã»úÓ¦Óü¼Êõ
6Â¥2020-04-05 09:20:25
hanni503
гæ (³õÈëÎÄ̳)
- Ó¦Öú: 0 (Ó×¶ùÔ°)
- ½ð±Ò: 108.9
- Ìû×Ó: 23
- ÔÚÏß: 15.4Сʱ
- ³æºÅ: 21438688
- ×¢²á: 2020-03-12
- רҵ: ÐÅÏ¢°²È«
7Â¥2020-04-16 09:24:42
ÃÔ×Ù³æ
Ìú³æ (СÓÐÃûÆø)
- Ó¦Öú: 0 (Ó×¶ùÔ°)
- ½ð±Ò: 214.8
- É¢½ð: 52
- Ìû×Ó: 86
- ÔÚÏß: 74.1Сʱ
- ³æºÅ: 3446807
- ×¢²á: 2014-09-28
- ÐÔ±ð: GG
- רҵ: ¼ÆËã»ú¿ÆÑ§µÄ»ù´¡ÀíÂÛ
8Â¥2020-07-28 12:38:43
GJ_White
Òø³æ (Ö°Òµ×÷¼Ò)
- Ó¦Öú: 0 (Ó×¶ùÔ°)
- ½ð±Ò: 8604.7
- É¢½ð: 6991
- ºì»¨: 5
- Ìû×Ó: 4630
- ÔÚÏß: 214.5Сʱ
- ³æºÅ: 5227247
- ×¢²á: 2016-11-12
- ÐÔ±ð: GG
- רҵ: ͨÐÅÀíÂÛÓëϵͳ
9Â¥2022-10-20 07:19:46
![]() °ï¶¥Ò»Ï |
10Â¥2022-10-25 14:37:23













»Ø¸´´ËÂ¥
