| 查看: 2656 | 回复: 8 | ||
Angusskanal木虫 (小有名气)
|
[求助]
请问如何用3dsmax画一条石英管,最好里面还有东西。 已有2人参与
|
|
如上图,机器不用画,石英管两端也不用画,只画我画的那个草图。我的困难,一是石英材质总设不好,二是石英管里放东西太难!请问能放吗?不能放就算了,能的话,这几个东西随便用几个圆片(像硬币那么大)代替即可。谢谢大神。 1.jpg 2.jpg |
» 猜你喜欢
面上可以超过30页吧?
已经有8人回复
体制内长辈说体制内绝大部分一辈子在底层,如同你们一样大部分普通教师忙且收入低
已经有18人回复
网上报道青年教师午睡中猝死、熬夜猝死的越来越多,主要哪些原因引起的?
已经有5人回复
“人文社科而论,许多学术研究还没有达到民国时期的水平”
已经有6人回复
版面费该交吗
已经有13人回复
为什么中国大学工科教授们水了那么多所谓的顶会顶刊,但还是做不出宇树机器人?
已经有10人回复
什么是人一生最重要的?
已经有4人回复

dwj1044
木虫 (正式写手)
- 应助: 9 (幼儿园)
- 金币: 3241.9
- 散金: 20
- 红花: 5
- 沙发: 1
- 帖子: 664
- 在线: 187小时
- 虫号: 3497323
- 注册: 2014-10-25
- 专业: 半导体光电子器件
2楼2020-02-28 22:11:02
Linus Carl
铁虫 (著名写手)
- 应助: 0 (幼儿园)
- 金币: 4814
- 散金: 1176
- 红花: 5
- 帖子: 1510
- 在线: 213.5小时
- 虫号: 8363738
- 注册: 2018-03-24
- 性别: GG
- 专业: 数理统计
3楼2020-02-28 22:46:54
Na2C6H6O7
木虫 (小有名气)
- 应助: 12 (小学生)
- 金币: 2255.3
- 红花: 17
- 帖子: 117
- 在线: 31.1小时
- 虫号: 8501683
- 注册: 2018-04-11
- 专业: 高分子合成化学
【答案】应助回帖
★ ★ ★ ★ ★ ★ ★ ★ ★ ★ ★ ★ ★ ★ ★ ★ ★ ★ ★ ★ ★ ★ ★ ★ ★ ★ ★ ★ ★ ★ ★ ★ ★ ★ ★ ★ ★ ★ ★ ★ ★ ★ ★ ★ ★ ★ ★ ★ ★ ★ ★ ★ ...
感谢参与,应助指数 +1
Angusskanal: 金币+95, ★★★★★最佳答案 2020-03-07 00:34:26
感谢参与,应助指数 +1
Angusskanal: 金币+95, ★★★★★最佳答案 2020-03-07 00:34:26
|
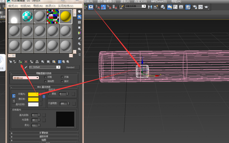
1.新建一个管状体 2.给管状体加一个编辑多边形命令 3.选中线段选择之后,框选管状体中间的所有线,点下面连接命令右边的小方框调整参数如上图 4.确定修改之后再加一个涡轮平滑命令 5.选中模型鼠标右键,按箭头选中上方的角度捕捉,横向旋转90度 6.装了对应版本的vray渲染器的前提下按快捷键按打开材质编辑器,按箭头所示新建一个vraymtl类型的材质调整参数如上图,再按箭头赋予材质给模型 7.在左上角点击 标准基本体 换为扩展基本体,然后新建一个切角长方体 8.鼠标右键-移动进管状体里面 9.选中切角长方体模型之后,按住shift键往右拖动复制一个出来,把长宽高改小做成一个小片放旁边 10.随便给个什么材质调成黄色代表s 11.渲染,因为场景设置比较复杂,所以参考我任意教程的场景设置在渲染(https://space.bilibili.com/35811253) 12.点箭头指向位置保存图片为.png(可以保留玻璃的半透明通道和透明的背景) 01.png 02.png 03.png 04.png 5.png 6.png 7.png 8.png 9.png 10.png 11.png a.png b.png |

4楼2020-02-29 00:10:20
Angusskanal
木虫 (小有名气)
- 应助: 3 (幼儿园)
- 金币: 1090.1
- 散金: 66
- 红花: 2
- 帖子: 189
- 在线: 352.1小时
- 虫号: 1804089
- 注册: 2012-05-08
- 性别: GG
- 专业: 半导体晶体与薄膜材料

5楼2020-02-29 23:53:43
Na2C6H6O7
木虫 (小有名气)
- 应助: 12 (小学生)
- 金币: 2255.3
- 红花: 17
- 帖子: 117
- 在线: 31.1小时
- 虫号: 8501683
- 注册: 2018-04-11
- 专业: 高分子合成化学

6楼2020-03-01 02:28:21
Angusskanal
木虫 (小有名气)
- 应助: 3 (幼儿园)
- 金币: 1090.1
- 散金: 66
- 红花: 2
- 帖子: 189
- 在线: 352.1小时
- 虫号: 1804089
- 注册: 2012-05-08
- 性别: GG
- 专业: 半导体晶体与薄膜材料
|
下载并安装好了vary,现在问题是: 1,石英管的材质球,和您设的一样,但效果却是看不见。图一是点在石英管上,图二是不点在石英管上就看不见。 2,最后的渲染确实特别复杂,我渲染后的效果就是图三这样。 请问把您画好的发我邮箱好吗?(120930611@qq.com)或者告诉我您的邮箱,您看看我画的有啥问题。谢谢您。 12.png 122.png 13.png |

7楼2020-03-01 15:54:57
Angusskanal
木虫 (小有名气)
- 应助: 3 (幼儿园)
- 金币: 1090.1
- 散金: 66
- 红花: 2
- 帖子: 189
- 在线: 352.1小时
- 虫号: 1804089
- 注册: 2012-05-08
- 性别: GG
- 专业: 半导体晶体与薄膜材料

8楼2020-03-02 12:33:48
Na2C6H6O7
木虫 (小有名气)
- 应助: 12 (小学生)
- 金币: 2255.3
- 红花: 17
- 帖子: 117
- 在线: 31.1小时
- 虫号: 8501683
- 注册: 2018-04-11
- 专业: 高分子合成化学

9楼2020-03-02 22:37:45













回复此楼