| 查看: 486 | 回复: 0 | |||
[交流]
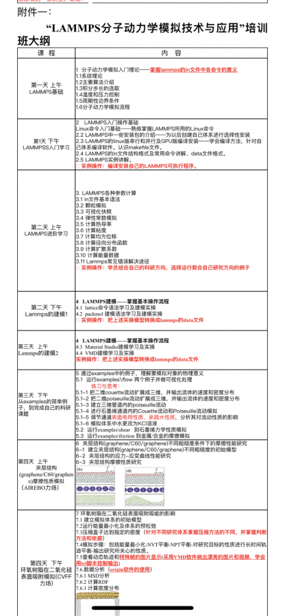
lammps、vasp
|
|
将在北京举行 时间10月31日-11月4日 11月7日-11月11日 发自小木虫IOS客户端 |
» 猜你喜欢
295求调剂
已经有15人回复
一志愿河北工业大学材料工程,初试344求专硕调剂
已经有6人回复
362求调剂一志愿中国石油大学
已经有5人回复
0703调剂,一志愿天津大学319分
已经有13人回复
085600材料与化工专硕329 求调剂
已经有4人回复
化工求调剂!
已经有4人回复
材料调剂
已经有5人回复
求调剂 一志愿西南交通大学085701环境工程 282分
已经有8人回复
265求调剂
已经有3人回复
302分求调剂 一志愿安徽大学085601
已经有9人回复














回复此楼
5