版块导航
正在加载中...
客户端APP下载
登录
注册
帖子
帖子
用户
本版
应《网络安全法》要求,自2017年10月1日起,未进行实名认证将不得使用互联网跟帖服务。为保障您的帐号能够正常使用,请尽快对帐号进行手机号验证,感谢您的理解与支持!
24小时热门版块排行榜
>
论坛更新日志
(1831)
>
虫友互识
(98)
>
休闲灌水
(48)
>
导师招生
(42)
>
仿真模拟
(28)
>
基金申请
(22)
>
文献求助
(20)
>
硕博家园
(16)
>
考博
(14)
>
论文投稿
(14)
>
找工作
(12)
>
考研
(11)
>
博后之家
(10)
>
论文道贺祈福
(9)
>
公派出国
(9)
>
教师之家
(8)
小木虫论坛-学术科研互动平台
»
科研生活区
»
导师招生
»
其他招生
»
清华大学“青年千人”张大奕课题组诚聘科研助理3名
14
1/1
返回列表
查看: 2918 | 回复: 13
只看楼主
@他人
存档
新回复提醒
(忽略)
收藏
在APP中查看
czhen0919
金虫
(小有名气)
应助: 0
(幼儿园)
金币: 745
帖子: 105
在线: 114小时
虫号: 2336895
[交流]
清华大学“青年千人”张大奕课题组诚聘科研助理3名
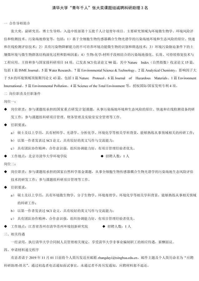
清华大学“青年千人”张大奕课题组诚聘科研助理3名
清华大学“青年千人”张大奕课题组诚聘科研助理3名.jpg
回复此楼
» 猜你喜欢
26/27申博自荐
已经有10人回复
东北林业大学材料科学与工程学院“一流”A+学科国家级人才团队课题组招收2026级博士生
已经有3人回复
医学类期刊求推荐
已经有5人回复
生活琐事由它去
已经有4人回复
提交了我也来说说感想
已经有12人回复
青B发送上会通知了吗
已经有9人回复
西安交大新媒学院副院长用撤稿论文结题
已经有6人回复
论文撤稿了
已经有8人回复
化学专业申博
已经有4人回复
某211大学教师把个人教师官方主页改成:我跑了我跑了我跑了!官宣跑路!
已经有5人回复
高级回复
» 抢金币啦!回帖就可以得到:
查看全部散金贴
【帮转急招】深大计算机/电子信息博士 王牌专业,大牛团队!
+
5
/790
【急招】 北京工业大学 第二批博士申请-杰青课题组1-2名额,25日截止!!
+
1
/40
双一流大学湘潭大学“化工过程模拟与强化”国家地方联合工程研究中心招收博士生
+
1
/34
江西理工大学稀土学院急招博士生(2026年9月入学)2名,稀土光功能材料方向,非诚勿扰
+
1
/28
哪位大神能使用lammps软件的reaxff力场计算煤和塑料热解的分子动力学,有偿
+
1
/11
上海交通大学研究生招生咨询会,来了!
+
1
/10
材料分析测试
+
1
/9
地大武汉(211)招生光刻胶半导体方向博士生
+
1
/9
【有偿访谈招募】高才通来港后,你过得还好吗?
+
1
/7
海南大学博士研究生第二批招生 脑空间信息学团队(图像计算方向)
+
1
/5
紧急招收2026年秋季入学博士生1名(河北工大/北京科技大学联合 增材制造/生物材料)
+
1
/5
重庆新桥医院临床研究助理招聘
+
1
/4
【有偿访谈招募】高才通来港后,你过得还好吗?
+
1
/4
北航杭州国际校区招聘3D 打印、陶瓷材料等博后
+
1
/3
【截止2026年5月31日】石家庄铁道大学智能交通课题组诚招理工科背景博士
+
2
/2
东 北 林 业 大 学 2026 年 博 士 招 生
+
1
/2
博士去绵阳华丰科技怎么样,待遇如何,这个企业靠谱吗?
+
3
/1
江西理工大学稀土学院/国家稀土功能材料创新中心招收博士研究生
+
1
/1
北航杭州国际校区招聘3D 打印,陶瓷,力学等方向博士后
+
1
/1
紧急招收2026年秋季入学博士生1名(河北工大/北京科技大学联合 增材制造/生物材料)
+
1
/1
1楼
2019-09-10 16:57:35
已阅
回复此楼
关注TA
给TA发消息
送TA红花
TA的回帖
czhen0919
金虫
(小有名气)
应助: 0
(幼儿园)
金币: 745
帖子: 105
在线: 114小时
虫号: 2336895
更正:岗位2招聘人数为2人。
赞
一下
回复此楼
12楼
2019-09-16 14:50:49
已阅
回复此楼
关注TA
给TA发消息
送TA红花
TA的回帖
qy小玉米
新虫
(小有名气)
应助: 0
(幼儿园)
金币: 987.3
帖子: 291
在线: 31小时
虫号: 5916596
什么方向哇
发自小木虫Android客户端
回复此楼
13楼
2019-09-18 08:12:25
已阅
回复此楼
关注TA
给TA发消息
送TA红花
TA的回帖
qy小玉米
新虫
(小有名气)
应助: 0
(幼儿园)
金币: 987.3
帖子: 291
在线: 31小时
虫号: 5916596
可惜了,方向不符合
发自小木虫Android客户端
赞
一下
回复此楼
14楼
2019-09-18 08:13:15
已阅
回复此楼
关注TA
给TA发消息
送TA红花
TA的回帖
简单回复
wangpeijun
2楼
2019-09-10 16:58
回复
czhen0919(金币+1): 谢谢参与
。
发自小木虫Android客户端
aleack
3楼
2019-09-10 17:01
回复
czhen0919(金币+1): 谢谢参与
发自小木虫IOS客户端
xqyqwy
4楼
2019-09-10 17:51
回复
czhen0919(金币+1): 谢谢参与
。
发自小木虫Android客户端
syhorchid
5楼
2019-09-10 18:12
回复
czhen0919(金币+1): 谢谢参与
懂音乐
6楼
2019-09-10 18:56
回复
czhen0919(金币+1): 谢谢参与
,
发自小木虫Android客户端
onesaid
7楼
2019-09-10 19:19
回复
czhen0919(金币+1): 谢谢参与
,
发自小木虫Android客户端
bush286
8楼
2019-09-10 19:20
回复
czhen0919(金币+1): 谢谢参与
.
发自小木虫Android客户端
luzhuolin
9楼
2019-09-11 08:48
回复
czhen0919(金币+1): 谢谢参与
icebergwu
10楼
2019-09-11 15:13
回复
czhen0919(金币+1): 谢谢参与
nono2009
11楼
2019-09-12 11:22
回复
czhen0919(金币+1): 谢谢参与
·
相关版块跳转
硕博家园
教师之家
博后之家
English Cafe
职场人生
专业外语
外语学习
导师招生
找工作
招聘信息布告栏
考研
考博
公务员考试
我要订阅楼主
czhen0919
的主题更新
14
1/1
返回列表
如果回帖内容含有宣传信息,请如实选中。否则帐号将被全论坛禁言
普通表情
龙
兔
虎
猫
高级回复
(可上传附件)
百度网盘
|
360云盘
|
千易网盘
|
华为网盘
在新窗口页面中打开自己喜欢的网盘网站,将文件上传后,然后将下载链接复制到帖子内容中就可以了。
信息提示
关闭
请填处理意见
关闭
确定