| 查看: 3567 | 回复: 52 | |||
[交流]
申报类型与收到评审指标不一致!
|
|||
|
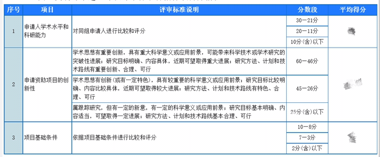
申请的是面上工作站,收到的评审指标却是表1,不知道是怎么回事?也有虫友们出现这种情况的吗?请赐教,以免下次申报再出错。 发自小木虫IOS客户端 |
» 猜你喜欢
285求调剂
已经有5人回复
生物学求调剂
已经有4人回复
0854求调剂
已经有3人回复
319分085702安全工程求调剂
已经有4人回复
生物学308分求调剂(一志愿华东师大)
已经有6人回复
085600材料与化工301分求调剂院校
已经有14人回复
0703化学调剂325分
已经有12人回复
求助071001调剂!!!
已经有5人回复
工科370求调剂
已经有3人回复
材料专硕322
已经有10人回复
» 抢金币啦!回帖就可以得到:
浙江理工大学物理系招收物理学和光电信息调剂生
+2/154
钠离子电池交流贴
+1/93
西安石油大学新能源学院接收材料类、能源动力类、机械类、计算机类等专业专硕调剂生!
+1/90
济南大学前沿交叉科学研究院新能源材料与传感器件团队 2026研究生调剂招生
+1/87
武汉纺织大学学硕调剂
+2/50
欢迎调剂到赣南师范大学智能制造与未来能源学院
+2/46
喀什大学环境生态修复功能材料与技术团队接收2026年调剂研究生
+1/41
大连工业大学杰青/长江团队-生物质材料-储能电池方向招收2026级博士生
+1/35
大同大学物理学专业硕士研究生招收调剂生
+1/35
【轻松准入】【生物医药】2026青岛大学招博士生
+1/18
湖南工大李广利教授课题组接受化学、材料、生物、生医、计算机相关专业调剂生8-10名
+1/17
大连工业大学招生 08工学:化工、环境、材料 07理学:化学 调剂招生!
+1/8
渤海大学储能材料课题组招收调剂研究生
+1/8
齐齐哈尔大学李莉课题组诚招2026级考研调剂生(学硕和专硕)
+1/7
哈尔滨工业大学航天学院复合材料与结构研究所招硕士生
+1/6
滁州学院0860生物与医药专业调剂57人
+1/5
【上海调剂】985联合培养!别错过能送你去丹麦/交大/同济/中科院的神仙导师!
+1/5
双一流天津工业大学电信学院李鸿强教授招收2026年申请审核制博士(4月3号截止)
+1/4
河北大学招收等离子体物理调剂生
+1/3
湖南工业大学生医学院接受有机化学、生物与医药等方向的硕士调剂生
+1/1
14楼2019-04-27 17:42:01
19楼2019-04-27 18:39:38
21楼2019-04-27 19:16:54
22楼2019-04-27 20:25:59
32楼2019-04-27 21:31:01
40楼2019-04-27 22:55:37
43楼2019-04-28 02:14:13
44楼2019-04-28 05:59:46
简单回复
汉堡大脸猫2楼
2019-04-27 16:06
回复
ennlia(金币+2): 谢谢参与
。 发自小木虫Android客户端
jandy5293楼
2019-04-27 16:30
回复
ennlia(金币+2): 谢谢参与
, 发自小木虫Android客户端
丹彤-从头越4楼
2019-04-27 16:35
回复
ennlia(金币+2): 谢谢参与
. 发自小木虫Android客户端
2019-04-27 16:39
回复
ennlia(金币+2): 谢谢参与
、 发自小木虫Android客户端
2019-04-27 16:42
回复
ennlia(金币+2): 谢谢参与
tzynew7楼
2019-04-27 16:53
回复
ennlia(金币+2): 谢谢参与
9 发自小木虫Android客户端
youngen8楼
2019-04-27 16:54
回复
2019-04-27 16:54
回复
time8810楼
2019-04-27 17:06
回复
ennlia(金币+2): 谢谢参与
狂虐黑大11楼
2019-04-27 17:07
回复
ennlia(金币+2): 谢谢参与
? 发自小木虫IOS客户端
jiaoxg12楼
2019-04-27 17:11
回复
ennlia(金币+2): 谢谢参与

nandi221213楼
2019-04-27 17:20
回复
ennlia(金币+2): 谢谢参与


xiaoqiuqiu2015楼
2019-04-27 17:59
回复
ennlia(金币+2): 谢谢参与
bing200816楼
2019-04-27 18:16
回复
irtgea17楼
2019-04-27 18:19
回复
liuliweijj18楼
2019-04-27 18:30
回复
liubq0820楼
2019-04-27 18:43
回复
ennlia(金币+2): 谢谢参与
1 发自小木虫IOS客户端
康传胜23楼
2019-04-27 20:26
回复
ennlia(金币+2): 谢谢参与
顶 发自小木虫Android客户端
jxlhn24楼
2019-04-27 20:39
回复
ennlia(金币+2): 谢谢参与
q 发自小木虫Android客户端
xuanbing_qy25楼
2019-04-27 20:42
回复
ennlia(金币+2): 谢谢参与
awenxm26楼
2019-04-27 20:46
回复
喔喔4927楼
2019-04-27 21:04
回复
妈咪说5028楼
2019-04-27 21:05
回复
个个5029楼
2019-04-27 21:07
回复
马格12330楼
2019-04-27 21:08
回复
wscao31楼
2019-04-27 21:10
回复
ennlia(金币+2): 谢谢参与
好 发自小木虫Android客户端
nono200933楼
2019-04-27 21:40
回复
ennlia(金币+2): 谢谢参与
。 发自小木虫Android客户端
莲子乖乖34楼
2019-04-27 21:44
回复
voncedar35楼
2019-04-27 22:12
回复
dongmings36楼
2019-04-27 22:12
回复
onesaid37楼
2019-04-27 22:46
回复
ennlia(金币+2): 谢谢参与
, 发自小木虫Android客户端
xautldhldh38楼
2019-04-27 22:47
回复
ennlia(金币+2): 谢谢参与
1594139166739楼
2019-04-27 22:53
回复
ennlia(金币+2): 谢谢参与
666
trimmer41楼
2019-04-27 22:58
回复
ennlia(金币+2): 谢谢参与
顶 发自小木虫Android客户端
khu42楼
2019-04-27 23:28
回复
gouxfjh45楼
2019-04-28 06:08
回复
ennlia(金币+2): 谢谢参与
祝福 发自小木虫Android客户端
wuhaocom46楼
2019-04-28 06:24
回复
ennlia(金币+2): 谢谢参与
祝福 发自小木虫IOS客户端
erjianxin47楼
2019-04-28 06:40
回复
ennlia(金币+2): 谢谢参与
祝福 发自小木虫Android客户端
蜗牛12312348楼
2019-04-28 06:47
回复
mooncakeaa49楼
2019-04-28 06:50
回复
理工一根棍50楼
2019-04-28 06:51
回复
ennlia(金币+2): 谢谢参与
, 发自小木虫Android客户端














回复此楼

