| 查看: 1938 | 回复: 27 | ||||||||||||||
[调剂信息]
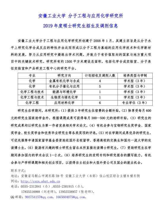
安徽工业大学接收调剂研究生
|
||||||||||||||
| 学校: | 安徽工业大学 |
| 专业: | 理学->化学->有机化学 |
| 年级: | 2019 |
| 招生人数: | 6 |
| 招生状态: | 已停止招生 |
| 联系方式: | (为保护个人隐私,联系方式仅限APP查看) |
补充内容
|
最好考数学 发自小木虫Android客户端 |
化学专业的招生信息推荐
» 猜你喜欢
什么是人一生最重要的?
已经有7人回复
版面费该交吗
已经有17人回复
体制内长辈说体制内绝大部分一辈子在底层,如同你们一样大部分普通教师忙且收入低
已经有19人回复
【博士招生】太原理工大学2026化工博士
已经有8人回复
280求调剂
已经有4人回复
面上可以超过30页吧?
已经有12人回复
为什么中国大学工科教授们水了那么多所谓的顶会顶刊,但还是做不出宇树机器人?
已经有11人回复
网上报道青年教师午睡中猝死、熬夜猝死的越来越多,主要哪些原因引起的?
已经有9人回复

8楼2019-03-20 12:00:40

2楼2019-03-20 11:52:39
3楼2019-03-20 12:00:10
4楼2019-03-20 12:00:11
5楼2019-03-20 12:00:28
6楼2019-03-20 12:00:28
zasedcfhb
新虫 (小有名气)
- 应助: 0 (幼儿园)
- 金币: 88.1
- 散金: 250
- 帖子: 163
- 在线: 21.3小时
- 虫号: 9704240
- 注册: 2018-07-31
- 专业: 无机纳米化学
7楼2019-03-20 12:00:30
9楼2019-03-20 12:00:41
10楼2019-03-20 12:05:15













回复此楼