| 查看: 3450 | 回复: 75 | ||||||||||||||
[调剂信息]
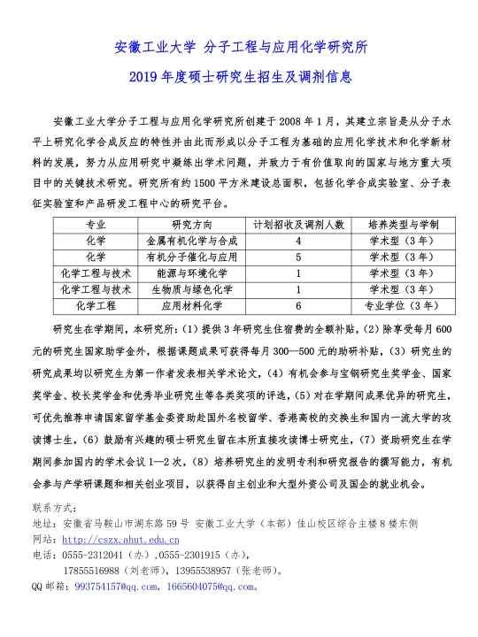
安徽工业大学接收调剂研究生
|
||||||||||||||
| 学校: | 安徽工业大学 |
| 专业: | 理学->化学 |
| 年级: | 2019 |
| 招生人数: | 6 |
| 招生状态: | 已停止招生 |
| 联系方式: | (为保护个人隐私,联系方式仅限APP查看) |
补充内容
|
化学工程与技术和化学工程「专硕」需要考数学,化学不需要考数学,有意者简历发邮箱 发自小木虫Android客户端 |
化学专业的招生信息推荐
» 猜你喜欢
东华理工大学化材专业26届硕士博士申请
已经有5人回复
本人考085602 化学工程 专硕
已经有5人回复
伙伴们,祝我生日快乐吧
已经有22人回复
调剂
已经有7人回复
289求调剂
已经有5人回复
一志愿武理314求调剂
已经有6人回复
欢迎申博同学联系
已经有5人回复
288求调剂
已经有4人回复
国自科面上基金字体
已经有4人回复
梁成伟老师课题组欢迎你的加入
已经有6人回复

9楼2019-03-15 20:36:25

3楼2019-03-15 20:14:35
6楼2019-03-15 20:14:38
36楼2019-03-15 23:49:46
2楼2019-03-15 20:14:34
4楼2019-03-15 20:14:36
5楼2019-03-15 20:14:37
Gem365
新虫 (初入文坛)
- 应助: 0 (幼儿园)
- 金币: 18.8
- 帖子: 21
- 在线: 6.3小时
- 虫号: 9548298
- 注册: 2018-07-20
- 性别: GG
- 专业: 常微分方程与动力系统
7楼2019-03-15 20:24:46
litian0315
新虫 (小有名气)
- 应助: 0 (幼儿园)
- 金币: 247.3
- 帖子: 193
- 在线: 65.3小时
- 虫号: 14014075
- 注册: 2019-02-11
- 性别: MM
- 专业: 无机化学
8楼2019-03-15 20:31:47
10楼2019-03-15 20:36:31













回复此楼
20