| 查看: 693 | 回复: 0 | |||
[交流]
广东工业大学-微纳医疗器械实验室硕士招生
|
|
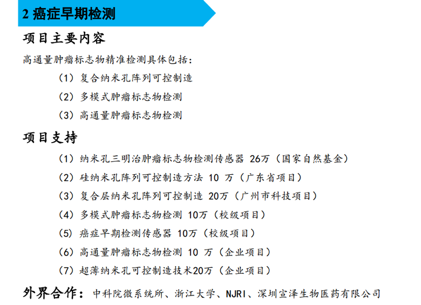
微纳医疗器械实验室于2017年7月筹建, 实验室依托于广东工业大学、 广东省医疗器械研究所、 南方医科大学南方医院、 中山大学附属第一医院、 广州医科大学附属医院、 中科院上海微系统与信息技术研究所和深圳宣泽生物医药有限公司, 开展面向精准医疗与检测的健康诊断微纳检测仪、 疾病与健康美容精准治疗微纳医疗器械研究, 涉及固态纳米孔制造与测序、 癌症早期诊断、 医美与注射微针、 医疗微图像诊断、 微孔阵列制造与检测以及相关技术在环境保护、 空间技术、 可穿戴设备等中的应用。 实验室研制具有自主知识产权的微纳医疗器械产品, 力争打破国外产品 的垄断, 制定相关标准, 从而不断提升广东省微纳医疗器械制造企业的创新能力和核心竞争力。 实验室名额充足,现招收品学兼优硕士研究生,也可调剂,有意者请与袁志山老师联系。 发自小木虫IOS客户端 |
» 猜你喜欢
266分,一志愿电气工程,本科材料,求材料专业调剂
已经有6人回复
求调剂
已经有4人回复
工科277分求调剂材料
已经有8人回复
0832食品科学与工程学硕282调剂
已经有9人回复
本科211,293分请求调剂
已经有8人回复
求调剂
已经有8人回复
0703化学调剂325分
已经有9人回复
求调剂
已经有11人回复
数一英一274机械调剂
已经有6人回复
求调剂,一志愿郑州大学材料与化工专硕,英二数二342分,求老师收留
已经有20人回复














回复此楼

5