| 查看: 16792 | 回复: 47 | ||
| 【有奖交流】积极回复本帖子,参与交流,就有机会分得作者 freedomzzr 的 71 个金币 ,回帖就立即获得 1 个金币,每人有 1 次机会 | ||
freedomzzr
|
[商家供应]
关于2019年CSC国家公派留学新政通知
|
|
|
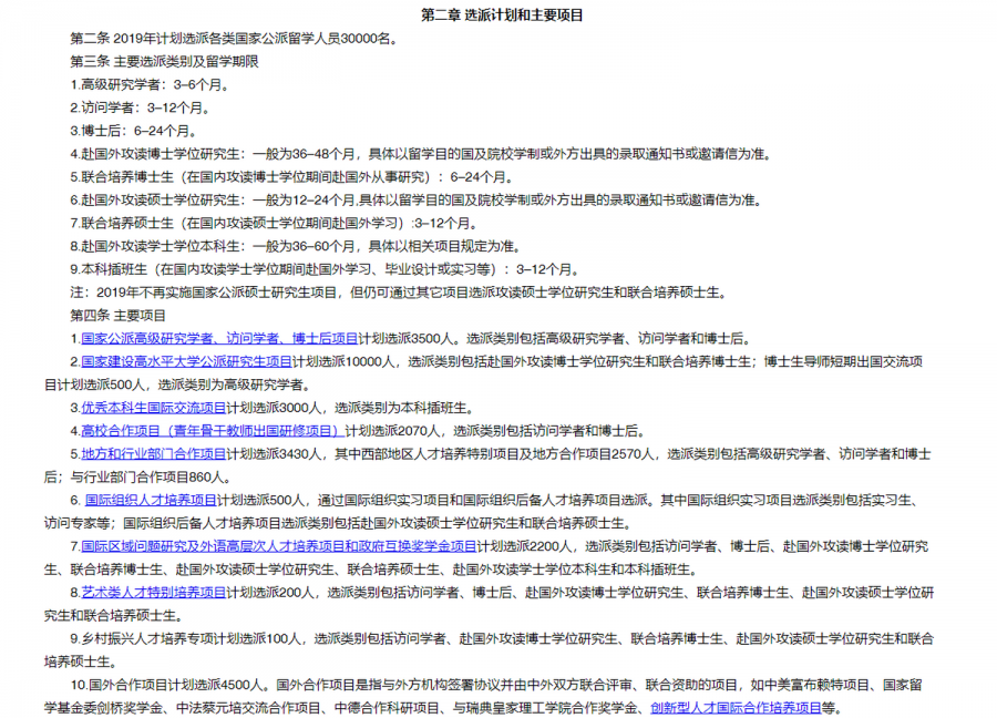
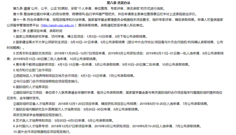
2019国家公派新政策近日终于正式出台了。 真是千呼万唤始出来~ 一是取消了公派硕士项目,二是调整了公派博士名额。 我之前已经发表了一篇深度分析文章: 【原创】国家公派CSC政策变动深入剖析 请有申请CSC意向的虫友可以留意一下,有相关疑问也请发送至评论区,我会逐条解答~ 国家公派新政如下: |
» 猜你喜欢
材料专硕283求调剂
已经有10人回复
材料与化工306分找调剂
已经有13人回复
材料调剂
已经有10人回复
085600,321分求调剂
已经有10人回复
0817化学工程与技术求调剂,一志愿中海洋319
已经有8人回复
一志愿北京2,材料与化工308求调剂
已经有9人回复
材料与化工371求调剂
已经有3人回复
285求调剂
已经有9人回复
材料专硕322分
已经有11人回复
材料调剂
已经有8人回复
» 抢金币啦!回帖就可以得到:
液质联用LCMS
+1/1000
2026年浙江农林大学园艺学院硕士招收,接受硕士调剂学生
+1/190
淮北师范大学资源与环境硕士研究生调剂名额充足(26人),欢迎调剂。
+2/162
长江大学化学与环境工程学院2026年硕士研究生调剂公告(理学、工学均可)
+1/92
湖南理工大学,化学化工学院还有大量调剂名额
+1/20
招收调剂
+1/18
江西师大化学工程学院接收2026调剂生
+1/15
南京,真诚征女友
+1/11
重庆工商大学 教育部研究中心招收化工/环境/材料/石油/机械方向2026年调剂研究生
+1/10
中国民航飞行学院先进连接团队招收航空宇航、航空机械专业硕士研究生(专硕)
+1/6
天津大学光电子能源团队招收博士生、硕士生
+1/5
【招收调剂】07/08/09学生看过来 环境 农业 生态学 生物 化学 计算机 材料 市政
+1/5
2026年鲁东大学水产专业考研调剂-滨海生态高等研究院
+1/4
合工大具身智能柔性机器人方向招博士
+1/3
【#上海调剂急录#】能接受985联合培养的速来!带你发一区文章!
+1/3
烟台大学环境与材料工程学院先进储能材料与器件课题组招收材料方向硕士
+2/2
大连工业杰青、长江团队-生物质材料方向招收2026级博士生
+1/1
华南师范大学光电科学与工程学院调剂招生
+1/1
2026年武汉纺织大学全国重点实验室吕永钢教授课题组招收调剂
+1/1
南通大学-交通与土木工程学院 招调剂学生
+1/1
★
freedomzzr(金币+1): 谢谢参与
freedomzzr(金币+1): 谢谢参与
|
2楼2019-01-31 17:38:57
3楼2019-01-31 18:10:54
4楼2019-01-31 23:07:45
★
freedomzzr(金币+1): 谢谢参与
freedomzzr(金币+1): 谢谢参与
|
5楼2019-02-01 08:37:12
★
freedomzzr(金币+1): 谢谢参与
freedomzzr(金币+1): 谢谢参与
|
6楼2019-02-01 09:08:00
★
freedomzzr(金币+1): 谢谢参与
freedomzzr(金币+1): 谢谢参与
![]() |
7楼2019-02-01 09:57:47
★
freedomzzr(金币+1): 谢谢参与
freedomzzr(金币+1): 谢谢参与
|
8楼2019-02-01 10:07:41
★
freedomzzr(金币+1): 谢谢参与
freedomzzr(金币+1): 谢谢参与
|
9楼2019-02-01 10:31:44
★
freedomzzr(金币+1): 谢谢参与
freedomzzr(金币+1): 谢谢参与
|
10楼2019-02-01 11:47:22

已入驻小木虫



回复此楼
