| ²é¿´: 386 | »Ø¸´: 1 | ||
| ¡¾ÐüÉͽð±Ò¡¿»Ø´ð±¾ÌûÎÊÌ⣬×÷Õß֪֮Ϊ֪yy½«ÔùËÍÄú 6 ¸ö½ð±Ò | ||
֪֮Ϊ֪yyгæ (³õÈëÎÄ̳)
|
[ÇóÖú]
»¯Ñ§ÔÁÏÒ©
|
|
|
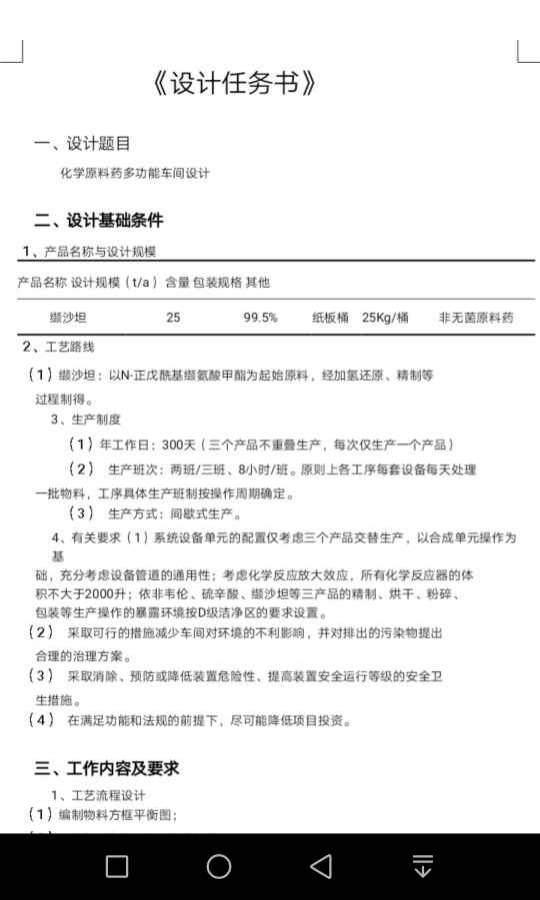
»¯Ñ§ÔÁÏÒ©¶à¹¦Äܳµ¼äÉè¼ÆÖеÄÎïÁϺÍÄÜÁ¿ºãËãËùÉæ¼°µÄ¹«Ê½ÒÔ¼°¼ÆËã¹ý³Ì¡£ ÄÇλ´óÀаï°ï棬ºÜ¼±£¬Ð»Ð»À²£¡ ·¢×ÔСľ³æAndroid¿Í»§¶Ë |
» ²ÂÄãϲ»¶
µ÷¼Á
ÒѾÓÐ6È˻ظ´
Ò»Ö¾Ô¸ ½ÄÏ´óѧ 085602 »¯¹¤×¨Ë¶ 338·ÖÇóµ÷¼Á
ÒѾÓÐ12È˻ظ´
²ÄÁÏר˶(0856) 339·ÖÇóµ÷¼Á
ÒѾÓÐ8È˻ظ´
377Çóµ÷¼Á
ÒѾÓÐ5È˻ظ´
0703µ÷¼Á£¬Ò»Ö¾Ô¸Ìì½ò´óѧ319·Ö
ÒѾÓÐ6È˻ظ´
Ò»Ö¾Ô¸Äϲý´óѧ£¬085600£¬344·ÖÇóµ÷¼Á
ÒѾÓÐ5È˻ظ´
308Çóµ÷¼Á
ÒѾÓÐ8È˻ظ´
ÕÒµ÷¼Á
ÒѾÓÐ9È˻ظ´
Ò»Ö¾Ô¸Ö£ÖÝ´óѧ085600Çóµ÷¼Á
ÒѾÓÐ12È˻ظ´
316Çóµ÷¼Á
ÒѾÓÐ3È˻ظ´
ÄäÃû
Óû§×¢Ïú (ÕýʽдÊÖ)
- Ó¦Öú: 1 (Ó×¶ùÔ°)
- ½ð±Ò: 2479.8
- ºì»¨: 6
- Ìû×Ó: 763
- ÔÚÏß: 79.3Сʱ
- ³æºÅ: 0
- ×¢²á: 2018-12-11
- ÐÔ±ð: GG
- רҵ: »·¾³ÎÛȾ»¯Ñ§
2Â¥2018-12-13 16:57:56














»Ø¸´´ËÂ¥