版块导航
正在加载中...
客户端APP下载
论文辅导
申博辅导
登录
注册
帖子
帖子
用户
本版
应《网络安全法》要求,自2017年10月1日起,未进行实名认证将不得使用互联网跟帖服务。为保障您的帐号能够正常使用,请尽快对帐号进行手机号验证,感谢您的理解与支持!
材料检测中心
联系人:
张老师
/
QQ:
365933773
/
手机:
15853293506
关注收听
商家首页
联系方式
论坛资料
查看主题
小木虫论坛-学术科研互动平台
»
科研市场区
»
综合广告推广
»
其他
»
专业电子顺磁共振波谱仪(EPR/ESR)测试:EPR自由基、空位测试;QQ:365933773.
2
1/1
返回列表
查看: 2997 | 回复: 42
查看全部回帖
@他人
存档
新回复提醒
(忽略)
收藏
在APP中查看
【有奖交流】积极回复本帖子,参与交流,就有机会分得作者 vnardv054 的 64 个金币 ,回帖就立即获得 1 个金币,每人有 1 次机会
当前只显示满足指定条件的回帖,点击这里查看本话题的所有回帖
vnardv054
木虫
(正式写手)
应助: 0
(幼儿园)
金币: 12.4
散金: 766
红花: 1
帖子: 646
在线: 2.5小时
虫号: 3062454
注册: 2014-03-17
性别:
MM
专业: 表面、形态与形貌分析
[
商家供应
]
专业电子顺磁共振波谱仪(EPR/ESR)测试:EPR自由基、空位测试;QQ:365933773.
本商家没有参加优惠活动,一起邀请他来参加吧
我的代金券
代金券0元
我要兑换代金券
限量 x 张
满 x 可使用;有效期 x 天;过期可退
内容
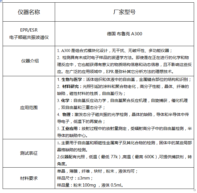
张老师 , QQ: 365933773,手机/微信:15853293506。
专业电子顺磁共振波谱仪(EPR/ESR)测试: EPR自由基、空位测试;可提供捕获剂、光照、高低温等测试条件。
仪器型号 :布鲁克A300;
测试专业,经验丰富,速度快,欢迎咨询。
QQ 365933773.png
EPR.png
回复此楼
» 猜你喜欢
康复大学泰山学者周祺惠团队招收博士研究生
已经有6人回复
AI论文写作工具:是科研加速器还是学术作弊器?
已经有3人回复
孩子确诊有中度注意力缺陷
已经有6人回复
2026博士申请-功能高分子,水凝胶方向
已经有6人回复
论文投稿,期刊推荐
已经有4人回复
硕士和导师闹得不愉快
已经有13人回复
请问2026国家基金面上项目会启动申2停1吗
已经有5人回复
同一篇文章,用不同账号投稿对编辑决定是否送审有没有影响?
已经有3人回复
ACS Applied Polymer Materials投稿
已经有10人回复
RSC ADV状态问题
已经有4人回复
» 抢金币啦!回帖就可以得到:
查看全部散金贴
海南大学徐月山老师招收2026年第二批博士名额1个--化工反应设备设计方向
+
1
/175
福州大学化工学院电子化学品团队博士招生
+
1
/131
华东师范大学 程义云 课题组招2026年博士研究生 - 有机化学、材料化学、高分子合成等
+
1
/85
华东师范大学 程义云 课题组招2026年博士研究生 - 有机化学、材料化学、高分子合成等
+
1
/81
真诚脱单
+
1
/76
北京化工大学生命科学与技术学院岗位招聘信息
+
1
/66
中国科学院深圳先进技术研究院余敏课题组招聘研究助理
+
5
/55
医学检验方向招收申请考核博士研究生
+
2
/40
燕山大学2026级考核制博士招生——电容去离子方向(超级电容器衍生应用)
+
1
/38
捷克布拉格查理大学(QS260)招收第一性原理计算博士生
+
1
/32
华北电力大学(北京)(第一性原理计算)博士招生——学博,专博各1人
+
2
/20
南京大学能源与资源学院蔡亮课题组诚招2026年申请-考核制博士生2-3名
+
1
/10
长江大学武汉校区诚招新能源博士(工程热物理、电气、油气)-2025
+
1
/9
诚招博士后及研究人员
+
1
/9
海南大学生物医学工程学院光免疫诊疗团队诚招神经生物学、光学、分子生物学博士
+
1
/5
内蒙古大学青年长江学者王蕾教授课题组2026年博士招聘,2-3人
+
1
/5
大连海事大学国家级人才团队2026年博士研究生招生启事
+
1
/4
沙特法赫德国王石油与矿产大学(KFUPM)膜分离课题组招生
+
1
/3
上海交通大学 魏小东课题组招收2026年申请考核博士生1 名
+
1
/2
莱顿大学医学中心 (LUMC)Geijsen Group 招2名CSC 博士生。方向:基因编辑和体外进化
+
1
/1
1楼
2018-11-15 08:30:33
已阅
回复此楼
关注TA
给TA发消息
送TA红花
TA的回帖
960213
★
vnardv054(金币+1): 谢谢参与
.
发自小木虫IOS客户端
29楼
2019-05-09 12:01:38
已阅
回复此楼
关注TA
给TA发消息
送TA红花
TA的回帖
相关版块跳转
课堂列表
综合广告推广
试剂耗材抗体推广
仪器设备推广
测试定制合成推广
技术服务推广
留学服务推广
教育培训推广
个人求购专版
个人转让专版
QQ群/公众号专版
手机红包推广
金币购物
我要订阅楼主
vnardv054
的主题更新
2
1/1
返回列表
如果回帖内容含有宣传信息,请如实选中。否则帐号将被全论坛禁言
普通表情
龙
兔
虎
猫
高级回复
(可上传附件)
百度网盘
|
360云盘
|
千易网盘
|
华为网盘
在新窗口页面中打开自己喜欢的网盘网站,将文件上传后,然后将下载链接复制到帖子内容中就可以了。
信息提示
关闭
请填处理意见
关闭
确定