| ²é¿´: 1556 | »Ø¸´: 0 | ||||
½úÅô°æÖ÷ (ÖªÃû×÷¼Ò)
|
[½»Á÷]
¡¾ÓÅÐãÎÄÕÂÍÆ¼ö¡¿Õã½´óѧ½ÒʾֲγæÐ»úÖÆ£º½µµÍ5-ôÇÉ«°·ÉúÎïºÏ³ÉÌá¸ßÖ²ÎÐÔ
|
|
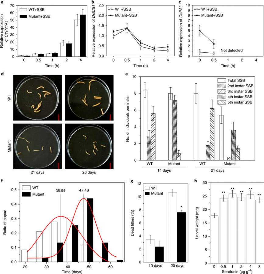
º¦³æÊÇũҵºÍÁÖÒµÉú²úµÄ´óµÐ¡£¾Ý±¨µÀ£¬Ã¿Äê³æº¦¶ÔÈ«Çò×÷Îï¡¢ÄÁ³¡ºÍÉÁÖÔì³ÉµÄ¾¼ÃËðʧ¸ß´ï2500ÒÚÃÀÔª¡£ÔÚÎÒ¹úũҵÉú²úÖУ¬³æº¦Ò²ÊÇÔì³ÉÁ¸Ê³ËðʧµÄÖØÒªÔÒò¡£Îª·ÀÖκ¦³æ£¬Å©ÃñÐèҪʹÓôóÁ¿µÄũҩ£¬²»µ«¼«´óµØÔö¼ÓÁËÉú²ú³É±¾£¬¶øÇÒ»¹»á¶ÔÈËÌ彡¿µºÍ»·¾³°²È«Ôì³ÉÑÏÖØÎ£º¦¡£Òò´Ë£¬ÅàÓý¿¹³æ×÷ÎïÆ·ÖÖÊÇ¿ØÖƺ¦³æÎ£º¦×îΪÂÌÉ«¡¢¾¼Ã¡¢ÓÐЧµÄ°ì·¨¡£ÔÚ¹ú¼ÊÉÏ£¬×ª»ùÒòµÄ¿¹³æBtÃÞ»¨ºÍBtÓñÃׯ·ÖÖµÄÓý³ÉºÍʹÓÃΪ·ÀÖÎÁÛ³áÄ¿º¦³æÈçÃÞÁ峿¡¢ÓñÃ×ÃøµÄΣº¦·¢»ÓÁËÖØÒª×÷Óá£È»¶ø£¬ÓÉÓÚBt×÷Îï´ó¶àÖ»¶ÔÁÛ³áÄ¿º¦³æÓÐЧ£¬¶ø¶ÔÆäËûÖØÒªº¦³æÈçÑÁ³æµÈûÓÐЧ¹û£¬¼ÓÖ®ÃñÖÚ¶Ôת»ùÒòʳƷ°²È«µÄµ£ÓÇ£¬Òò´Ë£¬ÎÒ¹úĿǰ³ýÁËBtÃÞÍ⣬ÕâÏî¼¼ÊõÉÐδÔÚÁ¸Ê³×÷ÎïÉú²úÖмÓÒÔÓ¦Óá£Õâ¾ÍÆÈÇÐÐèÒªÀûÓÃÖ²Îï×ÔÉí¶Ôº¦³æµÄ¿¹ÐÔÀ´ÅàÓý¿¹³æÆ·ÖÖ¡£²»¹ý£¬ÕâÖÖ¿¹³æÆ·ÖÖµÄÑ¡ÓýÊܵ½ÁËÀ´×Ô¿¹³æÖÖÖÊ×ÊԴȱ·¦ÒÔ¼°¿¹³æ»úÖÆÈÏʶ²»×ãµÄÑÏÖØÖÆÔ¼¡£ ¸ÃÏîÑо¿ÒÔË®µ¾Îª²ÄÁÏ£¬·¢ÏÖÁËË®µ¾Ó뺦³æ¶ÔÖ²ÖêÌåÄÚ5-ôÇÉ«°·ÉúÎïºÏ³ÉµÄµ÷¿ØÌåÏÖÁËË®µ¾¶Ôº¦³æµÄ¿¹ÐÔ»ò¸ÐÐÔ¡£ÔÚÖ²ÎïÌåÄÚ£¬5-ôÇÉ«°·ºÍË®ÑîËáµÄÉúÎïºÏ³ÉÆð×Ô¹²Í¬µÄÔ´Í·ÎïÖÊ·ÖÖ§Ë᣻Ñо¿ÈËÔ±·¢ÏÖ£¬Á½ÕßµÄÉúÎïºÏ³É´æÔÚÏ໥¸ºµ÷¿ØÏÖÏ󣬼´Ë®ÑîËá¿ÉÒÔÒÖÖÆ5-ôÇÉ«°·ºÏ³Éø»ùÒòµÄ±í´ï´Ó¶ø¼õÉÙ5ôÇÉ«°·µÄºÏ³É£¬·´Ö®ÒàÈ»¡£µ±¿¹ÐÔË®µ¾Æ·ÖÖÊܵ½º¦³æ£¨ºÖ·ÉÊ¡¢¶þ»¯ÃøµÈ£©Îªº¦Ê±£¬Ë®µ¾ÖкϳÉ5-ôÇÉ«°·µÄ»ùÒòCYP71A1ת¼²»±»ÓÕµ¼£¬´Ó¶øµ¼ÖÂË®µ¾ÖÐË®ÑîËẬÁ¿Éý¸ßºÍ5-ôÇÉ«°·º¬Á¿½µµÍ£»¶øÔÚ¸Ð³æÆ·ÖÖÊܵ½º¦³æÎªº¦Ê±£¬º¦³æ¿É´Ù½øCYP71A1µÄת¼£¬´Ó¶øÒýÆðË®ÑîËẬÁ¿Ï½µºÍ5-ôÇÉ«°·º¬Á¿ÉÏÉý¡£Ñо¿ÖÐҲ֤ʵ£¬Ë®µ¾Öиߺ¬Á¿µÄ5-ôÇÉ«°·ÓÐÀûÓÚºÖ·ÉʺÍÃø³æµÈº¦³æµÄÉú³¤·¢Óý¡£Òò´Ë£¬ºÖ·ÉʺÍË®µ¾Ö®¼äµÄ¡°¾ü±¸¾ºÈü¡±ÔÚÒ»¶¨³Ì¶ÈÉÏÌåÏÖÔÚÁ˶ÔË®µ¾ÌåÄÚ5-ôÇÉ«°·ÉúÎïºÏ³ÉµÄµ÷¿ØÉÏ¡£ ÓÉÓÚÖ²ÎïÖоù´æÔÚ5-ôÇÉ«°·ºÍË®ÑîËáºÏ³É´úлͨ·£¬5-ôÇÉ«°·ºÏ³Éø»ùÒòÔÚ²»Í¬×÷ÎïÖÐÏà¶Ô±£ÊØ£¬Òò´Ë£¬±¾ÏîÑо¿³É¹û¶ÔË®µ¾¼°ÆäËü×÷ÎïµÄ¿¹³æÓýÖÖ¶¼¾ßÓÐÖØÒªÖ¸µ¼ÒâÒå¡£ÔÚ¸ÃÏîÑо¿ÖУ¬×÷Õß»¹ÀûÓÃ×îлùÒò±à¼¼¼ÊõCRISPR/Cas9¿ìËÙÅàÓý³öÁË¿¹ºÖ·ÉÊ¡¢¿¹Ãø³æµÄ·Çת»ùÒò²ÄÁÏ£¬²»µ«ÎªË®µ¾¿¹³æÓýÖÖÌṩеķ½Ïò£¬Ò²Îª²ÉÓûùÒò±à¼¼¼ÊõÔÚÆäËû×÷ÎïÖÐÅàÓý¿¹³æÆ·ÖÖÌṩÁË˼·£¨ÀýÈ磬ÂóÀà×÷ÎÑÁ³æ²ÄÁϵĴ´ÖÆ£©¡£ |
» ÊÕ¼±¾ÌûµÄÌÔÌûר¼ÍƼö
Å©ÁÖ½øÕ¹ |
» ²ÂÄãϲ»¶
304Çóµ÷¼Á
ÒѾÓÐ8È˻ظ´
308Çóµ÷¼Á
ÒѾÓÐ8È˻ظ´
362Çóµ÷¼Á
ÒѾÓÐ6È˻ظ´
26×ÔÈ»µØÀíѧ303·ÖÇóµ÷¼Á
ÒѾÓÐ9È˻ظ´
312Çóµ÷¼Á
ÒѾÓÐ15È˻ظ´
»¯¹¤Çóµ÷¼Á£¡
ÒѾÓÐ15È˻ظ´
284Çóµ÷¼Á
ÒѾÓÐ8È˻ظ´
Ò»Ö¾Ô¸¹þ¹¤´ó£¬³õÊÔ329£¬Çó»·¾³¿ÆÑ§Ó빤³Ìµ÷¼Á£¡
ÒѾÓÐ5È˻ظ´
327Çóµ÷¼Á
ÒѾÓÐ3È˻ظ´
Ò»Ö¾Ô¸¼ª´ó»¯Ñ§327Çóµ÷¼Á
ÒѾÓÐ5È˻ظ´
» ±¾Ö÷ÌâÏà¹ØÉ̼ÒÍÆ¼ö: (ÎÒÒ²ÒªÔÚÕâÀïÍÆ¹ã)















»Ø¸´´ËÂ¥
