| 查看: 676 | 回复: 0 | |||
[交流]
第一届GMT制图研讨会·杭州
|
|
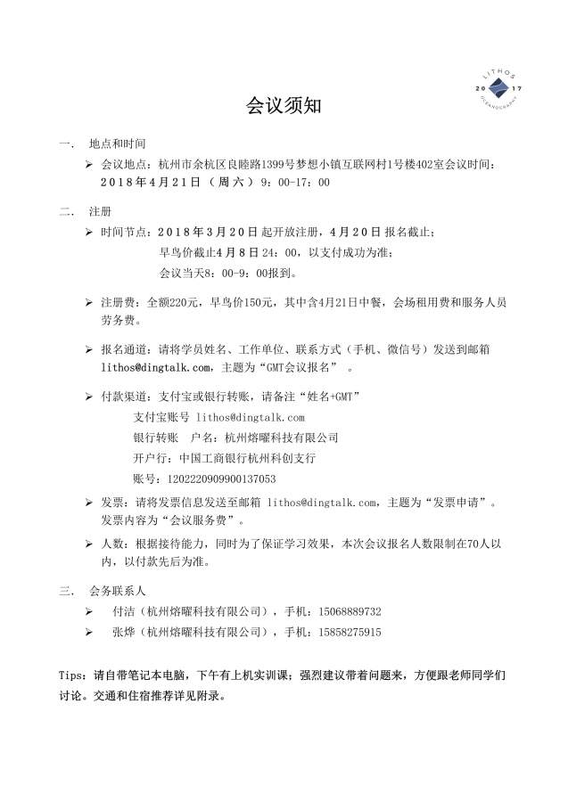
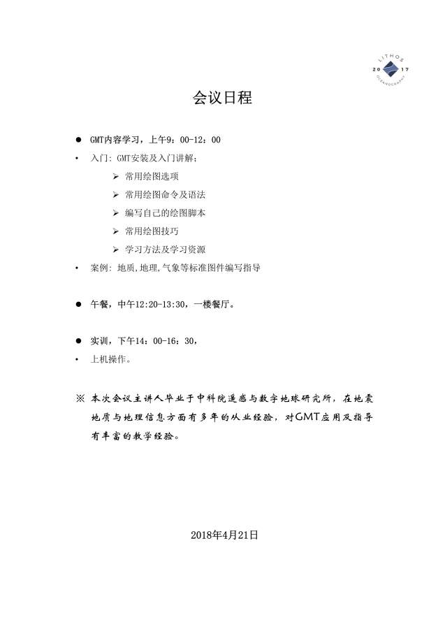
有没有一起去杭州参加GMT制图研讨会的虫子们? 第一届杭州·GMT研讨会会议通知1.jpg 第一届杭州·GMT研讨会会议通知2.jpg 第一届杭州·GMT研讨会会议通知3.jpg 第一届杭州·GMT研讨会会议通知4.jpg 第一届杭州·GMT研讨会会议通知5.jpg |
» 猜你喜欢
26博士申请
已经有3人回复
268求调剂
已经有3人回复
302求调剂
已经有5人回复
311求调剂
已经有10人回复
被我言中:新模板不强调格式了,假专家开始管格式了
已经有4人回复
303求调剂
已经有5人回复
考研求调剂
已经有4人回复
085601专硕,总分342求调剂,地区不限
已经有4人回复
085601材料工程专硕求调剂
已经有5人回复
一志愿天津大学化学工艺专业(081702)315分求调剂
已经有6人回复













回复此楼