| 查看: 12732 | 回复: 78 | ||||||||||||||
[调剂信息]
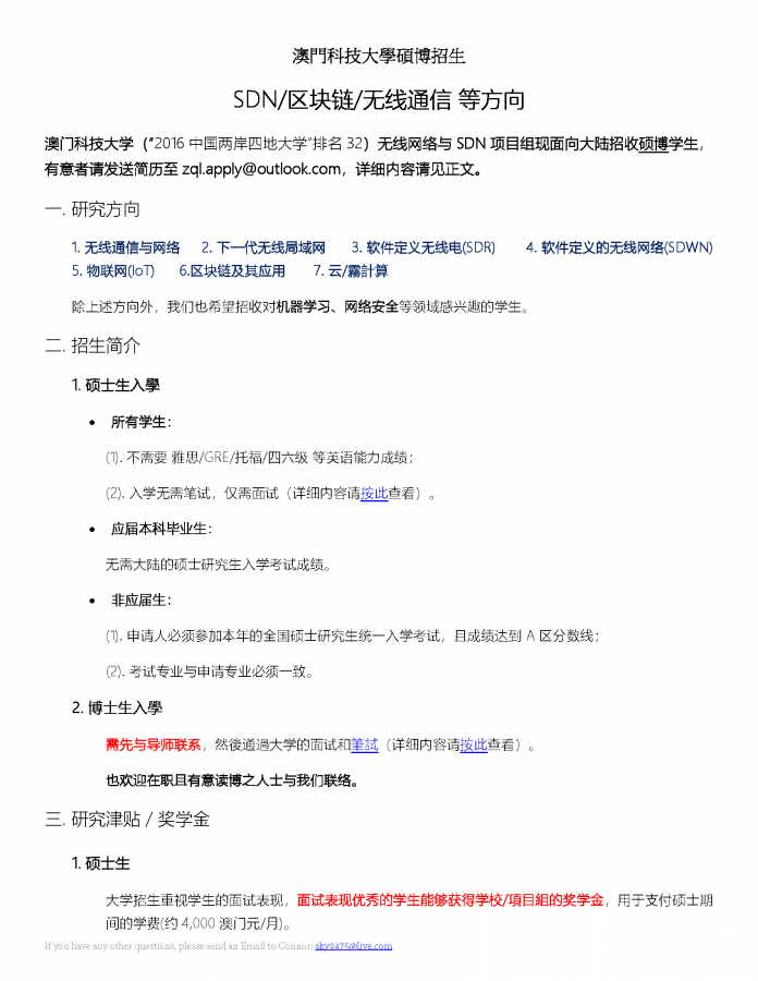
澳門科技大學碩博招生(SDN/区块链/无线通信 等方向)
|
||||||||||||||
| 学校: | 澳门科技大学 |
| 专业: | 理学->计算机科学与技术->计算机应用技术 理学->计算机科学与技术->计算机软件与理论 理学->计算机科学与技术->计算机系统结构 工学->信息与通信工程->通信与信息系统 |
| 年级: | 2018 |
| 招生人数: | 5 |
| 招生状态: | 正在招生中 |
| 联系方式: | ********* (为保护个人隐私,联系方式仅限APP查看) |
补充内容
|
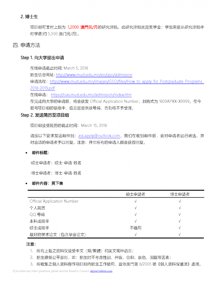
详情请见附件之PDF档,简历请按要求电邮至zql.apply@outlook.com ************************** 請注意:請同學們下載 附件 2:lastest_Enroll_info_2018.pdf ,此爲最新版本的招生説明。因收到的简历数量太多,且农历新年将至,项目组无充足的时间为大家举行面试。所以希望大家先行向大学申请,然后持学校所分配的 Official Application Number (e.g., 1809APXX-X9999)再向项目组投递简历,我们将于3月为符合资格之申请者安排面试。 请注意: 1. 向澳門科技大學提出硕士/博士申请不会占用大陆的报考/调剂名额(即我校和大陆学校可并行报考/调剂); 2. 大学硕士/博士申请的截至日期是:March 5, 2018 3. 在今后与项目组的联络中,应总是提供Official Application Number号码,否则将不予受理。 ************************** |
» 本帖附件资源列表
-
欢迎监督和反馈:小木虫仅提供交流平台,不对该内容负责。
本内容由用户自主发布,如果其内容涉及到知识产权问题,其责任在于用户本人,如对版权有异议,请联系邮箱:xiaomuchong@tal.com - 附件 1 : Enroll_info_2018.pdf
- 附件 2 : lastest_Enroll_info_2018.pdf
2018-02-08 09:59:48, 241.49 K
2018-02-08 23:53:00, 248.33 K
计算机科学与技术、信息与通信工程专业的招生信息推荐
» 猜你喜欢
285求调剂
已经有5人回复
309求调剂
已经有19人回复
08工科275分求调剂
已经有12人回复
esi高被引论文是不是能对中标有所加分和帮助呢
已经有3人回复
求调剂推荐 材料 304
已经有19人回复
265求调剂
已经有11人回复
292分,材料与化工,申请调剂
已经有9人回复
调剂
已经有5人回复
英一数一408,总分284,二战真诚求调剂
已经有12人回复
295材料工程专硕求调剂
已经有13人回复
6楼2018-02-08 10:22:45
9楼2018-02-08 10:27:46
jianjiu17
兑换贵宾
| 本帖内容被屏蔽 |
21楼2018-02-08 10:51:25
2楼2018-02-08 10:20:02
3楼2018-02-08 10:20:11
cy1664019996
兑换贵宾
![]()
![]()
![]()
![]()
- 应助: 0 (幼儿园)
- 金币: 1316.7
- 帖子: 332
- 在线: 27.4小时
- 虫号: 7893089
- 注册: 2018-02-04
- 性别: MM
- 专业: 集成电路设计与测试
4楼2018-02-08 10:20:30
5楼2018-02-08 10:20:34
7楼2018-02-08 10:25:20
8楼2018-02-08 10:26:25
10楼2018-02-08 10:31:28














請注意:請同學們下載 附件 2:lastest_Enroll_info_2018.pdf ,此爲最新版本的招生説明。
回复此楼