| 查看: 1548 | 回复: 0 | ||||
[交流]
[优秀文章推荐]华中农大揭示水稻幼穗发育的表观调控机制
|
|
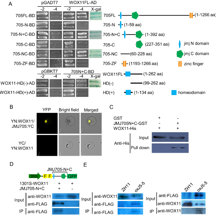
植物在生长发育过程中能产生许多不同的且功能各异的有机物,这些物质统称为次生代谢物,次生代谢物在植物抗逆、人类营养和医疗保健等方面发挥重要作用。水稻是人类最重要的粮食作物之一,研究其代谢组的遗传基础,将为水稻遗传改良提供新的信息和方向。该研究揭示了植物茎顶端发育基因表达重编程的表观调控机制。 植物茎顶端由一群具有旺盛分裂能力的细胞构成,这些细胞在植物生长过程中通过有序的分裂和分化产生叶片和腋芽等组织器官,是作物形态建成、生长和产量的基础。在茎顶端发育过程中,植物特有的同源异型盒WOX转录因子发挥着重要作用。但是它们调控下游基因表达的分子机制不是很清楚。组蛋白甲基化H3K27me3是维持植物发育基因表达沉默的关键表观修饰,由特异的甲基化酶和去甲基化酶控制。但是这些酶在基因组上定点建立和清除H3K27me3的机制不清楚。弄清这一机制对于解析发育相关基因表达重编程过程和控制植物生长发育具有重要的意义。 研究证实了WOX家族成员WOX11是水稻冠根发育的重要调控因子(Zhao et al., 2009; 2015, Plant Cell;Zhou et al., 2017, Plant Cell),也确立了组蛋白去甲基化修饰H3K27me3在水稻顶端发育过程中的重要作用 (Liu et al., 2015, Plant Cell) 和组蛋白去甲基化酶JMJ705特异的去H3K27me3修饰的功能(Li et al., 2013, Plant Cell)。本项研究发现WOX11也在水稻茎顶端的形态建成和发育中扮演着重要角色,WOX11通过与H3K27me3去甲基化酶JMJ705相互作用,对水稻茎顶端发育基因进行表观重编程,上调一些参与分生组织活性维持、叶绿体发育和能量代谢相关基因的表达,促进茎顶端的正常发育。WOX11功能丧失引起部分茎顶端发育基因上H3K27me3修饰水平的升高和表达的下降,而超量表达JMJ705则可降低这些基因上的H3K27me3修饰和表达的上升。进一步研究表明:WOX11通过蛋白质间互作招募去甲基化酶JMJ705,清除WOX11下游基因上的H3K27me3,激活茎顶端发育基因表达。该结果和我们之前发表的WOX11调控水稻冠根细胞分裂分化机制(Zhou et al., 2017, Plant Cell)表明了在水稻顶端不同部位的WOX11可以通过招募不同的表观修饰因子如组蛋白乙酰化酶GCN5或组蛋白去甲基化酶JMJ705到基因组特定的位点,改变靶基因的染色质状态,从而调控水稻根和茎顶端发育基因表达的重编程过程。 |
» 收录本帖的淘帖专辑推荐
农林进展 |
» 猜你喜欢
材料考研求调剂总分280
已经有15人回复
284求调剂
已经有9人回复
277求调剂
已经有4人回复
071000生物学,一志愿深圳大学296分,求调剂
已经有4人回复
环境专硕调剂
已经有7人回复
求调剂
已经有23人回复
301求调剂
已经有15人回复
304求调剂(085602,过四级,一志愿985)
已经有17人回复
302分求调剂 一志愿安徽大学085601
已经有12人回复
288环境专硕,求调材料方向
已经有23人回复
» 本主题相关商家推荐: (我也要在这里推广)















回复此楼

5