| 查看: 3101 | 回复: 1 | ||||
[交流]
[优秀文章推荐]Nature 拟南芥LRR-RK类受体蛋白激酶胞外互作网络的构建 已有1人参与
|
|
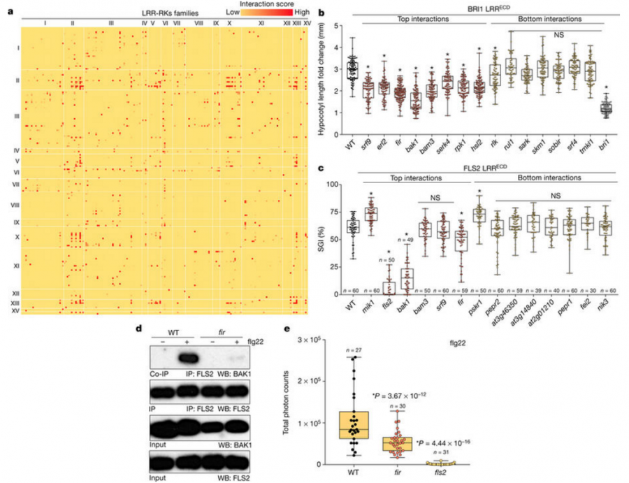
多细胞生物体的细胞使用表面受体接受细胞外信号。细胞表面受体的胞外结构域(ECDs)作为蛋白互作的平台,并作为受体激活的调控模块。理解ECDs之间的相互作用如何产生有信号能力的受体复合物是具有挑战性的,因为它们在生化上难以处理。在植物中,由于受体家族的大量扩增,为受体相互作用的变化创造了巨大的潜力,因此ECD相互作用的发现变得更加复杂。拟南芥中,这些家族中最大的一个是由225个进化相关的富含亮氨酸的重复受体激酶(LRR-RK)组成,其在微生物的感应,细胞扩增,气孔发育和干细胞维持中起作用。尽管调控LRR-RK信号激活的原理正在变得清晰,但这个蛋白质家族的系统级的组织还是未知的。该文章介绍了利用高灵敏,高通量互作分析方法,建立了拟南芥富含亮氨酸重复类受体蛋白激酶(LRR-RLKs)互作网络。 在这里,为了解决这个问题,我们使用高敏感高通量相互作用分析法,研究了4万个潜在的ECD相互作用,并且构建了由567个相互作用组成的,基于LRR的细胞表面相互作用网络(CSILRR)。为了证明CSILRR检测生物相关相互作用的能力,我们预测和验证了未经鉴定的LRR-RK在植物生长和免疫中的功能。此外,CSILRR作为一个统一的调控网络运作,其中LRR-RK对其总体结构最为关键,以防止几个网络步骤外的受体的异常信号传导。因此,植物已经进化了LRR-RK网络,从而正确的调节细胞外信号,保证其响应的平衡。 植物类受体蛋白激酶LRR-RLK 亚家族基因功能研究进展 感知外界信号并将这些信号进行传递对所有的生物都是极其重要的,而这种感知和传递工 程中最基础的机制之一就是通过细胞表面的具有蛋白激酶活性的受体来完成的(Shiu Bleecker,2001b)。在动物中,受体酪氨酸激酶 (RTKs) 是在细胞表面调节各种信号传递的一个 大家族。而在植物中,也存在一个结构与其相似的大家族:类受体蛋白激酶 (RLKs)。依胞外 结构域,RLK 可分为S-结构域 (S-domain) 型,类表皮生长因子 (epidermal growth factor like) 类肿瘤坏死因子受体(tumor necrosis factor recept like) 型,富含亮氨酸重复序列 (leucine-rich repeat,LRR) 型。目前,在植物中鉴定的类受体激酶大多数属于LRR Bleecker,2001a, RLK最早是1990 年,由Walker 和Zhang (Walker, 1994)在玉米中发现的。该发现可以说是 一个里程碑。自此之后,越来越多的RLKs 在开花植物拟南芥及其他物种中发现。据统计,在拟 南芥中有超过400 个基因编码RLKs (Divart Clark,2004), 其中数量最多的是LRR-RLKs,多 达223 个。通过以前的研究发现,在所有植物中,LRR-RLKs 都含有细胞质激酶功能域,并且都 具有ser/thr 蛋白激酶活性。这些研究表明LRR-RLKs 在植物的生长发育过程中发挥着极其广泛的 作用。 |
» 收录本帖的淘帖专辑推荐
农林进展 |
» 猜你喜欢
288求调剂 一志愿哈工大 材料与化工
已经有31人回复
一志愿北京科技大学085601材料工程英一数二初试总分335求调剂
已经有5人回复
085801 总分275 本科新能源 求调剂
已经有17人回复
324求调剂
已经有6人回复
学硕化学工程与技术,一志愿中国海洋大学320+求调剂
已经有7人回复
材料调剂
已经有5人回复
初试301,代码085701环境工程,本硕一致,四六级已过,有二区一作,共发表5篇论文
已经有6人回复
化学308分调剂
已经有15人回复
346求调剂
已经有3人回复
环境285分,过六级,求调剂
已经有6人回复

2楼2018-01-16 10:58:50














回复此楼
