| 查看: 1088 | 回复: 1 | ||||
[交流]
[优秀文章推荐]中国水稻所有望让水稻实现高锰低镉
|
|
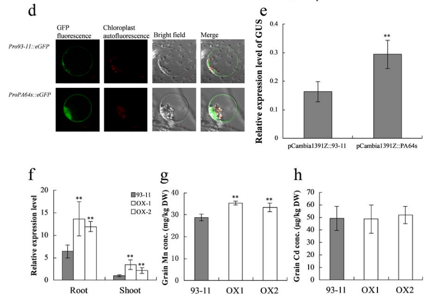
中国水稻研究所种质创新课题组研究发现了一个控制水稻籽粒锰积累的主效数量性状位点(QTL),并由此创制了高锰低镉水稻的优良育种材料,使高锰低镉水稻不再是育种家的梦想。相关研究成果新近在线发表于《科学报告》上。该课题组首席专家钱前研究员介绍,锰作为一种重要的矿物质微量元素,在人类日常饮食中往往摄入不足;而水稻籽粒的锰含量虽然可以通过生物强化作用增加,但有害重金属镉含量也同时上升。这成为水稻育种领域一大难题,迄今未见有高锰低镉籽粒水稻种质材料的报道。 课题组研究人员利用低锰籼稻品种93-11和高锰品种培矮64s为亲本的重组自交系,结合高密度遗传图谱,在水稻第7号染色体短臂上检测到一个代号为qGMN7.1的控制籽粒锰含量的主效数量性状位点。qGMN7.1中包含一个调控锰镉吸收的基因(OsNRAMP5),启动基因表达的序列变异引起了转录水平的表达差异,导致籽粒锰浓度的变化。该研究表明,OsNRAMP5基因在调控水稻籽粒锰含量方面起了重要作用。以93-11为背景的qGMN7.1染色体片段代换系,其籽粒锰浓度显著上升,镉浓度显著下降,根系的锰吸收能力增强。 锰(Mn)是植物必需的一种微量元素,在很多生理过程中都发挥了重要作用。OsNRAMP5是植物吸收Mn和钙过程中一个主要的转运蛋白,但是它是否参与这些金属离子从根部到茎部的转运与分布目前还不是很清楚。本文中,我们发现OsNRAMP5在颖壳高度表达。OsNRAMP5也在叶中表达,但表达量随着叶龄逐步降低。高精度观察表明,OsNRAMP5在根部的维管束特别是木质部周围的薄壁组织富集。即使供应高浓度锰,突变体osnramp5茎中锰的积累明显低于野生型植株。同时供应高浓度锰能够补偿突变体根部吸收能力的损失,但是不能弥补Mn从根部到茎部的转运,这表明OsNRAMP5缺失会减少Mn从根部到茎部的运输。这些结果表明,OsNRAMP5不仅水稻中控制Mn的吸收,还在Mn从根部到茎部的运输中发挥重要作用。 |
» 收录本帖的淘帖专辑推荐
农林进展 |
» 猜你喜欢
285求调剂
已经有12人回复
求调剂
已经有6人回复
085600材料与化工301分求调剂院校
已经有19人回复
277工科求调剂
已经有11人回复
277求调剂 数一104分
已经有13人回复
304求调剂
已经有10人回复
336求调剂,一志愿中科大
已经有6人回复
071000生物学,一志愿深圳大学296分,求调剂
已经有3人回复
一志愿北京化工085600 310分求调剂
已经有19人回复
274求调剂求调剂
已经有7人回复
» 本主题相关商家推荐: (我也要在这里推广)


2楼2018-01-11 08:10:35














回复此楼
