| ²é¿´: 1342 | »Ø¸´: 2 | ||||
½úÅô°æÖ÷ (ÖªÃû×÷¼Ò)
|
[½»Á÷]
[ÓÅÐãÎÄÕÂÍÆ¼ö]ÖпÆÔº½âÎöÖ²ÎïÆ½ºâвÆÈÓ¦´ðºÍÉú³¤·¢ÓýµÄ·Ö×Ó»úÖÆ ÒÑÓÐ1È˲ÎÓë
|
|
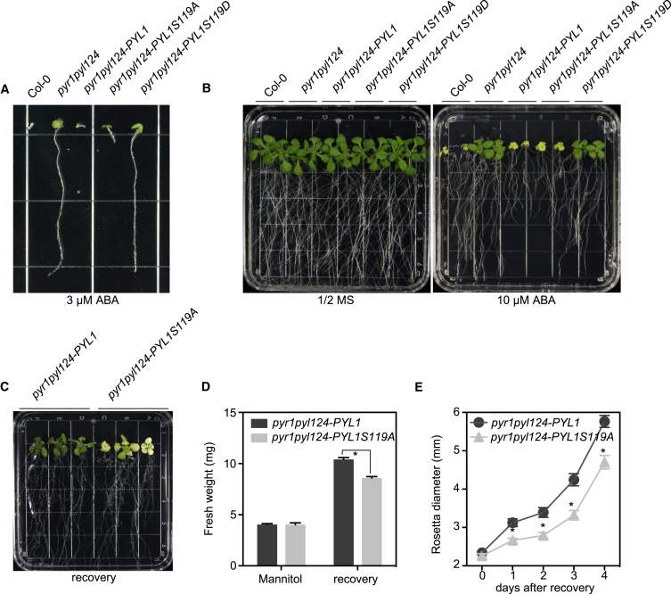
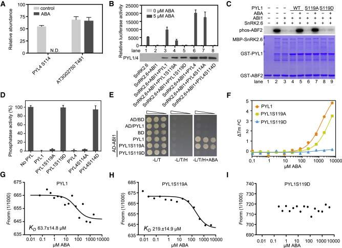
¸ÃÑо¿½ÒʾÁËÖ²ÎïÀ×ÅÁÃ¹ËØ°Ðµ°°×£¨Target of Rapamycin, TOR£©¼¤Ã¸ºÍÍÑÂäËᣨAbscisic Acid, ABA£©ÊÜÌåżÁªµÄÐźÅ;¾¶¼äͨ¹ýÏ໥Á×ËữÐÞÊΣ¬½éµ¼Ö²ÎïÉú³¤·¢ÓýºÍвÆÈÓ¦´ðµÄƽºâ¡£ ÓÉÓÚÎÞ·¨Í¨¹ýÒÆ¶¯ÓÐЧµØÌÓ±ÜвÆÈ£¬Ö²Îï±ØÐ뾫ȷµØÆ½ºâÉú³¤·¢ÓýºÍвÆÈÓ¦´ð£¬ÒÔÊÊÓ¦²»¶Ï±ä»¯µÄ»·¾³¡£ÔڸɺµµÈвÆÈÀ´ÁÙʱ£¬Ö²ÎïÐèÒªÒÖÖÆÉú³¤·¢Óý²¢¼¤»îвÆÈÓ¦´ð¹ý³ÌÒÔά³ÖÉú´æ£»ÔÚвÆÈÌõ¼þ½â³ýºó£¬Ö²ÎïÓÖÐèÒª¼°Ê±½â³ýвÆÈ·´Ó¦²¢»Ö¸´Éú³¤¡£ÒÑÖªÖ²Îï¼¤ËØABAÔÚÄæ¾³Ð²ÆÈÓ¦´ð¹ý³ÌÓйؼü×÷Ó㬵«¶ÔÓÚÖ²ÎïÆ½ºâÉú³¤·¢ÓýºÍвÆÈÓ¦´ðµÄ·Ö×Ó»úÖÆÈÔ²»Çå³þ¡£ÔÚÕâÒ»Ñо¿¹¤×÷ÖУ¬Äæ¾³ÖÐÐÄÑо¿ÈËÔ±½ÒʾÁËTORµ°°×¼¤Ã¸ºÍABAÊÜÌåżÁªÍ¾¾¶¼äµÄÏ໥µ÷¿ØÊÇÕâһƽºâ¹ý³ÌÖеĹؼü»úÖÆ¡£ »ùÓÚ¶¨Á¿Á×Ëữµ°°××éѧ·ÖÎö£¬Äæ¾³ÖÐÐĵÄÑо¿ÈËÔ±·¢ÏÖABA ÊÜÌåPYR1/PYLs µ°°×´æÔÚÒ»¸ö±£ÊصÄÁ×Ëữλµã£¬ABA ÒÖÖÆÕâһλµãµÄÁ×Ëữ¡£ÍâÔ´ABA ´¦Àíºó£¬PYLµ°°×ÖÐÕâһλµãµÄÁ×ËữÏûʧ¡£Í¨¹ýµãÍ»±äÄ£ÄâÕâһλµãµÄÁ×Ëữ·¢ÏÖÁ×ËữµÄPYLµ°°×²»ÄܽáºÏABA£¬Ò²²»ÄÜÒÖÖÆPP2C µÄ»îÐÔ£¬Ê§È¥¸ÐÊܺʹ«µÝABA ÐźŵŦÄÜ¡£·ÇÁ×ËữÐÎʽµÄµÄPYLת»ùÒòÖ²ÎïµÄ»Ö¸´Éú³¤£¨Recovery Growth£©ÓëÒ°ÉúÐÍÏà±ÈÃ÷ÏÔÑÓ³Ù¡£Ñо¿ÈËÔ±½øÒ»²½·¢ÏÖTOR ÄÜÌØÒìµØÁ×ËữPYL µ°°×Õâһλµã¡£ÒÑÖªTOR µ°°×¸ßµÈÉúÎïÖзdz£±£Êصģ¬¿ØÖÆÏ¸°ûÄÜÁ¿´úл¡¢Ï¸°ûÉú³¤ºÍ·¢Óý¹ý³ÌµÄ¹Ø¼üÒò×Ó¡£tor Í»±äÌåÒÔ¼°TOR ¸´ºÏÌå×é·ÖÍ»±äÌåraptor µÈ¶ÔABA Ãô¸Ð£¬²¢ÔÚÕý³£Ìõ¼þϱíÏÖ³öÉú³¤ÒÖÖÆ¡¢SnRK2 »îÐÔÔö¼Ó¡¢Ð²ÆÈÓ¦´ð»ùÒò±í´ïµÈвÆÈÀàËÆ±íÐÍ¡£Í¬Ê±£¬TOR ¸´ºÏÌåÖеĵ÷½Ú×é·ÖRaptorB ÊÇABAÊÜÌåÏÂÓκËÐĵ°°×¼¤Ã¸SnRK2 µÄµ×ÎвÆÈÌõ¼þÏÂABA¼¤»îSnRK2 µ°°×¼¤Ã¸£¬²¢Í¨¹ýÁ×ËữRaptorB µ°°×£¬´Ù½øTOR¸´ºÏÌåµÄ½âÀ룬ÒÖÖÆTORµÄ»îÐÔ¡£ÕâÒ»Ñо¿·¢ÏÖABA ÊÜÌåµÄÁ×Ëữµ÷¿Ø»úÖÆ£¬²¢·¢ÏÖTOR µ°°×¼¤Ã¸¸´ºÏÌåºÍABA ÊÜÌåżÁªÍ¾¾¶×é³ÉµÄµ÷½Ú»·£¨loop£©Æ½ºâÖ²ÎïÉú³¤·¢ÓýºÍвÆÈÓ¦´ðµÄ·Ö×Ó»úÀí¡£ |
» ÊÕ¼±¾ÌûµÄÌÔÌûר¼ÍƼö
Å©ÁÖ½øÕ¹ |
» ²ÂÄãϲ»¶
Çóµ÷¼Á
ÒѾÓÐ23È˻ظ´
301Çóµ÷¼Á
ÒѾÓÐ15È˻ظ´
304Çóµ÷¼Á£¨085602£¬¹ýËļ¶£¬Ò»Ö¾Ô¸985£©
ÒѾÓÐ17È˻ظ´
302·ÖÇóµ÷¼Á Ò»Ö¾Ô¸°²»Õ´óѧ085601
ÒѾÓÐ12È˻ظ´
288»·¾³×¨Ë¶,Çóµ÷²ÄÁÏ·½Ïò
ÒѾÓÐ23È˻ظ´
»·¾³×¨Ë¶µ÷¼Á
ÒѾÓÐ6È˻ظ´
22408 µ÷¼Á²ÄÁÏ
ÒѾÓÐ6È˻ظ´
285Çóµ÷¼Á
ÒѾÓÐ12È˻ظ´
Çóµ÷¼Á
ÒѾÓÐ6È˻ظ´
085600²ÄÁÏÓ뻯¹¤301·ÖÇóµ÷¼ÁԺУ
ÒѾÓÐ19È˻ظ´
» ±¾Ö÷ÌâÏà¹ØÉ̼ÒÍÆ¼ö: (ÎÒÒ²ÒªÔÚÕâÀïÍÆ¹ã)

½úÅô
°æÖ÷ (ÖªÃû×÷¼Ò)
- Ó¦Öú: 626 (²©Ê¿)
- ¹ó±ö: 0.096
- ½ð±Ò: 27591
- É¢½ð: 1052
- ºì»¨: 288
- ɳ·¢: 2
- Ìû×Ó: 5663
- ÔÚÏß: 726.4Сʱ
- ³æºÅ: 1183978
- ×¢²á: 2011-01-05
- ÐÔ±ð: GG
- רҵ: ÉúÎïÐÅϢѧ
- ¹ÜϽ: Å©ÁÖ

2Â¥2018-01-06 14:46:11
Korea??
гæ (ÕýʽдÊÖ)
- Ó¦Öú: 1 (Ó×¶ùÔ°)
- ½ð±Ò: 724.4
- É¢½ð: 110
- ºì»¨: 2
- Ìû×Ó: 415
- ÔÚÏß: 57.2Сʱ
- ³æºÅ: 7756161
- ×¢²á: 2018-01-11
- רҵ: ϸ°ûÔöÖ³¡¢Éú³¤Óë·Ö»¯
3Â¥2018-01-13 06:57:40














»Ø¸´´ËÂ¥
