| 查看: 1256 | 回复: 1 | ||||
[交流]
[优秀文章推荐]Nature Plants揭示大豆种油含量与种皮光滑性状驯化基因
|
|
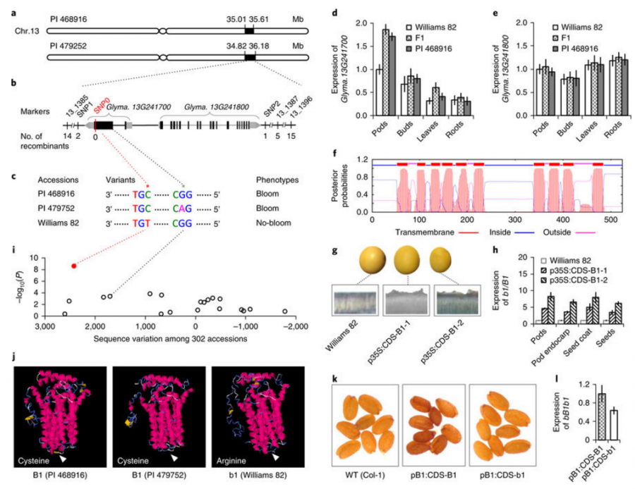
许多豆科植物的种皮上都有一层含有致敏性过敏原的泥膜,使得种子不易被看见,进而防止动物进食,保护后代。然而,无泥膜的光泽的种子对于人类消费和健康是有利的,并且是驯化选择的目标。我们的结果表明,野生大豆种皮泥膜主要受Bloom1(B1)控制,它编码一个跨膜转运蛋白,负责荚果内果皮的生物合成。大豆驯化过程中,泥膜从有到无的转变与B1的编码区天然发生的核苷酸突变的人工选择有关。有趣的是,这种突变不仅使种子表面有光泽,而且提高了驯化大豆的种子含油量。种子中含油量的升高似乎是通过豆荚中b1调节的油生物合成的上调来实现的。本研究表明,驯化中多效性的机制,可能为种子油含量增加,种子粉尘减少的大豆品种开发提供新的策略。 研究发现,大豆驯化过程中,对大豆种皮人工选择的同时提高了大豆的含油量,也显示了驯化中多效性的机制,为培育大豆新品种提供了新的策略。 豆科植物种皮上有一层粉状的bloom,一方面包含危险的过敏原,另一方面使得种子不易被发现,为种子避免捕食者提供双重的保护。然而,一个光亮的种子表面对于人类的食用和健康是十分受欢迎的,这也是大豆驯化的一个主要目标性状。本文发现在野生型大豆中种皮bloom是由Bloom1基因控制的,该基因编码着一个跨膜转运蛋白用于荚果果皮上的bloom生物合成。由bloom向no-bloom的表型改变是与大豆驯化过程中Bloom1基因编码区上一个天然的核苷酸突变的人工选择相关。有趣的是,该突变不仅使得大豆种皮光亮,同时还提升了驯化大豆中的种子油含量。这种种子油含量的提升可以通过b1-修饰的荚果油生物合成上调来实现。本研究揭示了同一驯化性状潜在机制的多效性,可能为开发高含油量和低种尘的大豆新品种提供新的策略。 |
» 收录本帖的淘帖专辑推荐
农林进展 |
» 猜你喜欢
材料考研求调剂总分280
已经有15人回复
284求调剂
已经有9人回复
277求调剂
已经有4人回复
071000生物学,一志愿深圳大学296分,求调剂
已经有4人回复
环境专硕调剂
已经有7人回复
求调剂
已经有23人回复
301求调剂
已经有15人回复
304求调剂(085602,过四级,一志愿985)
已经有17人回复
302分求调剂 一志愿安徽大学085601
已经有12人回复
288环境专硕,求调材料方向
已经有23人回复


2楼2018-01-04 15:50:43














回复此楼