| 查看: 1192 | 回复: 1 | ||||
[交流]
[优秀文章推荐] 中国农大揭示玉米高纬度适应性机理
|
|
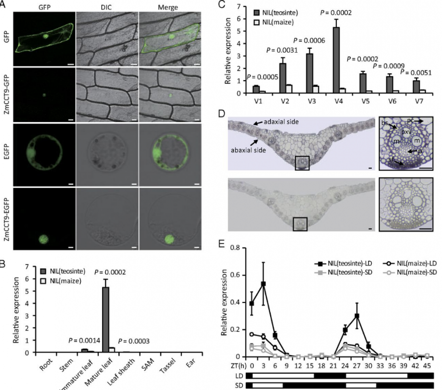
玉米起源于热带的墨西哥西南部,在美洲地区广泛分布,这与作物难以跨纬度扩散的规律相不符。玉米如何适应不同纬度的气候环境,在很大程度上是未知的。该研究通过图位克隆和关联分析,发现一个控制开花时间的数量性状基因座位于CCT转录因子基因(ZmCCT9)上游57 kb处的Harbinger-like转座元件。该元件通过顺式作用抑制ZmCCT9的表达,从而促进长日照条件下玉米的开花。CRISPR/Cas9敲除ZmCCT9可使长日照条件下玉米开花提前。ZmCCT9为日间型调节,其负调控成花素基因ZCN8的表达,从而导致长日照条件下玉米开花出现延迟。群体遗传学分析表明,ZmCCT9中Harbinger-like转座子的插入和另一个CCT同源基因ZmCCT10中CACTA类转座子的插入,引起了其后的演化过程,并经由选择以使玉米适应高纬度地区。该研究结果有助于解释在前哥伦布时期,转座子丰富的玉米基因组如何使玉米适应不同纬度的地区。 开花时间是作物适应当地环境的关键决定因素。作为自然和人工选择的结果,玉米已经进化成为降低了光周期敏感性,适应美洲90°以上纬度地区。在这里,我们展示了一个distant Harbinger-like转座子,作为一个顺式调控元件抑制ZmCCT9表达,以促进在高纬度长日照条件下的开花。ZmCCT9上的转座子和第二个开花时间基因ZmCCT10上的另一功能性转座子,在驯化后依次出现,并被选择为玉米从热带向高纬度传播的靶标。我们的研究结果表明,由转座子插入产生的新的功能变异,帮助玉米迅速在广泛的纬度范围内传播。 从墨西哥西南部的热带起源,玉米已遍布在美洲的广阔的纬度。这项壮举,违背了作物禁止在纬度上轻易扩散的规则。玉米如何完成广泛维度的适应,在很大程度上是未知的。通过定位克隆和关联作图,我们将一个开花时间的数量性状基因座定位到CCT转录因子(ZmCCT9)上游57kb处的Harbinger-like转座元件。长日照条件下,Harbinger-like转座元件通过顺式作用来抑制ZmCCT9表达,从而促进开花。通过CRISPR/Cas9敲除ZmCCT9,可在长日照条件下引起早开花。ZmCCT9受昼夜调节,负调控成花素ZCN8的表达,从而导致在长日照条件下的晚花。群体遗传学分析表明,插入在ZmCCT9中的Harbinger-like转座子,以及插入在另一个CCT旁系同源物,ZmCCT10中的CACTA-like转座子,在驯化后依次出现,并被选择为玉米从热带向高纬度传播的靶标。我们的研究结果有助于解释,在前哥伦布时代,具有转座子活动丰富的动态玉米基因组是如何使玉米适应超过90°的纬度地区的。 |
» 收录本帖的淘帖专辑推荐
农林进展 |
» 猜你喜欢
求调剂
已经有23人回复
301求调剂
已经有15人回复
304求调剂(085602,过四级,一志愿985)
已经有17人回复
302分求调剂 一志愿安徽大学085601
已经有12人回复
288环境专硕,求调材料方向
已经有23人回复
环境专硕调剂
已经有6人回复
22408 调剂材料
已经有6人回复
285求调剂
已经有12人回复
求调剂
已经有6人回复
085600材料与化工301分求调剂院校
已经有19人回复


2楼2018-01-03 19:26:14














回复此楼