| 查看: 2325 | 回复: 2 | ||||
[交流]
[优秀文章推荐]中科院发现水稻抗倒伏新基因 已有1人参与
|
|
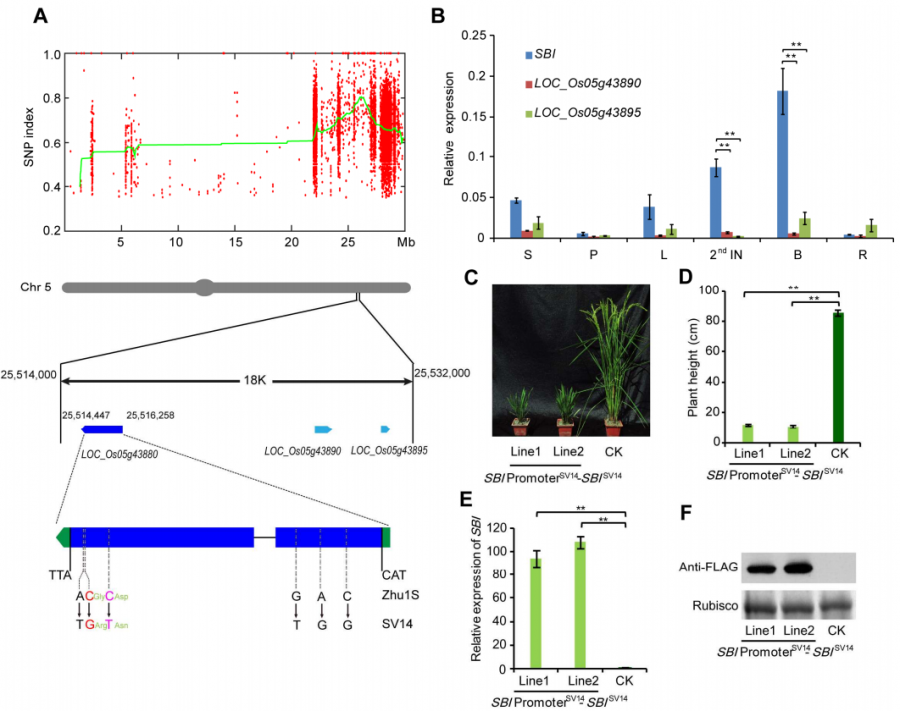
水稻倒伏是指直立生长的作物因风雹、暴雨等自然因素或外力影响发生成片歪斜,甚至全株匍倒在地的现象。倒伏可使作物的产量和质量降低,收获困难。在水稻栽培过程中,经常发生不同程度的倒伏,常见的有两种:一种是基部倒伏,二是折秆倒伏,前者是水稻倒伏的主要现象。 自“绿色革命”以来,培育半矮化品种以提高作物抗倒伏性在提高粮食产量方面已取得了巨大成功。然而,亚洲大部分半矮化水稻品种的培育主要依赖于SD1突变等位基因的遗传导入,SD1编码一种催化赤霉素合成的GA 20-氧化酶(OsGA20ox2)。文章揭示:揭示了SBI编码一种GA 20-氧化酶,在水稻抗倒伏调控中起着重要作用。 该研究发现一个新的水稻抗倒伏基因SBI(Shortened basal internod),其编码GA 2-氧化酶,通过使GA失活从而控制茎基部节间的伸长。SBI主要在茎基部节间表达。遗传分析表明,SBI是影响水稻株高和抗倒伏性的半显性基因。SBI等位基因变体表现出不同的活性,并且与水稻株高有关。高活性的SBI等位基因育种可产生抗倒伏性增强和产量增加的水稻新品种。SBI的发现为培育半矮化水稻提供了有价值的基因资源,为抗倒伏高产水稻育种工程增添了新的策略。 水稻倒伏与水稻植株节间的椭圆特性有关,水稻节间横断面一直被认为是圆形的,其实水稻节间是椭圆形的,表现出一定的扁平度,低位节间的扁平率高于高位节间,经测定倒伏茎比不倒伏茎表现较高的扁平率,与节间的抗倒伏性有关。该研究结果为植物耐逆分子模块设计育种提供了理论依据,同时为植物遗传改良提供了新的基因资源。 |
» 收录本帖的淘帖专辑推荐
农林进展 |
» 本帖已获得的红花(最新10朵)
» 猜你喜欢
307求调剂
已经有3人回复
085600材料与化工专硕329 求调剂
已经有14人回复
材料考研求调剂总分280
已经有17人回复
085100建筑学 寻求跨专业调剂 一志愿南大294分 校级省级国家级奖项若干 踏实肯干
已经有4人回复
265求调剂
已经有15人回复
化工求调剂!
已经有20人回复
266求调剂
已经有22人回复
化工调剂303分,过四级
已经有29人回复
生物学363调剂求助
已经有4人回复
22408 一志愿双一流人工智能300分 四六级,数据分析国奖
已经有4人回复
» 本主题相关商家推荐: (我也要在这里推广)

2楼2017-12-19 11:57:03

3楼2017-12-20 08:31:37














回复此楼
晴川123
