| 查看: 753 | 回复: 2 | ||
[求助]
求助Cu基催化剂的CO-TPD图如何解释
|
|
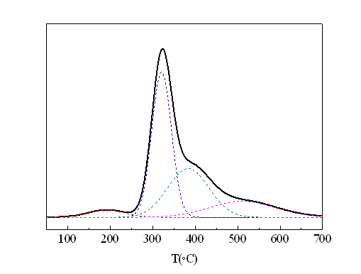
这个TPD图是Cu-MgO在150度吸附CO至饱和,再程序升温脱附得到的。用分峰软件分出4个峰,应该各对应CO不同的吸附态。TPD后面没有接质谱,也没有原味红外表征。现在苦于找不到相关的Cu基催化剂的CO-TPD解释,麻烦了解这方面的或有相关文献的老师同学不吝赐教!谢谢大家! 发自小木虫IOS客户端 |
» 猜你喜欢
大连工业大学招硕士研究生
已经有0人回复
大连工业大学招硕士研究生
已经有0人回复
专业论文润色/翻译怎么收费?
已经有181人回复
数二 英语一,求调剂,本科学校福建农林大学
已经有1人回复
大连工业大学招硕士研究生
已经有0人回复
关于研究生调剂的些许建议
已经有1人回复
辽宁:大连工业大学,文字为导师详细信息,图片为团队介绍,欢迎报名
已经有0人回复
武汉轻工大学化环学院招收调剂
已经有6人回复
武汉轻工大学化环学院招调剂
已经有0人回复
塑料油分析测试
已经有1人回复
|
本帖内容被屏蔽 |
2楼2017-12-18 16:41:45
3楼2017-12-18 18:28:56














回复此楼
我倒是想...应该是有早年间的文献做过详细实验,刚做这方面,还没有文献积累,想问问老师同学们有没有
10