| ²é¿´: 3230 | »Ø¸´: 7 | ||
ÁîµÂ¹ÃÄïгæ (СÓÐÃûÆø)
|
[ÇóÖú]
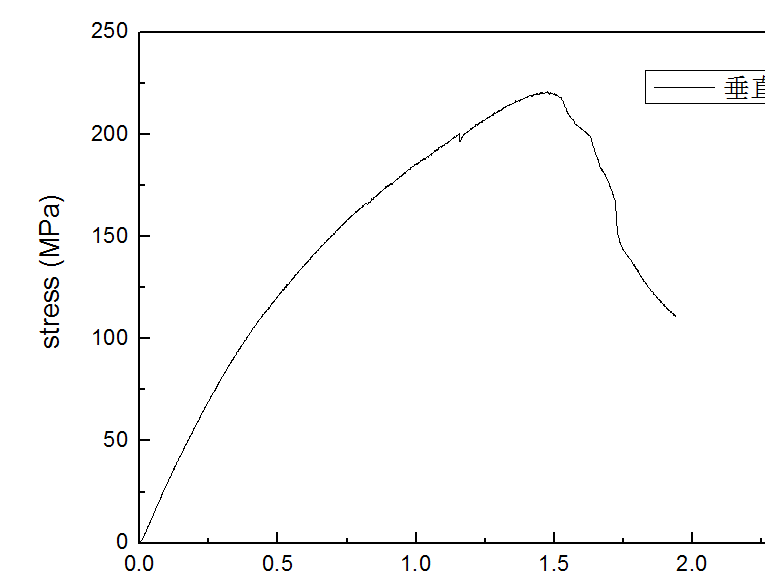
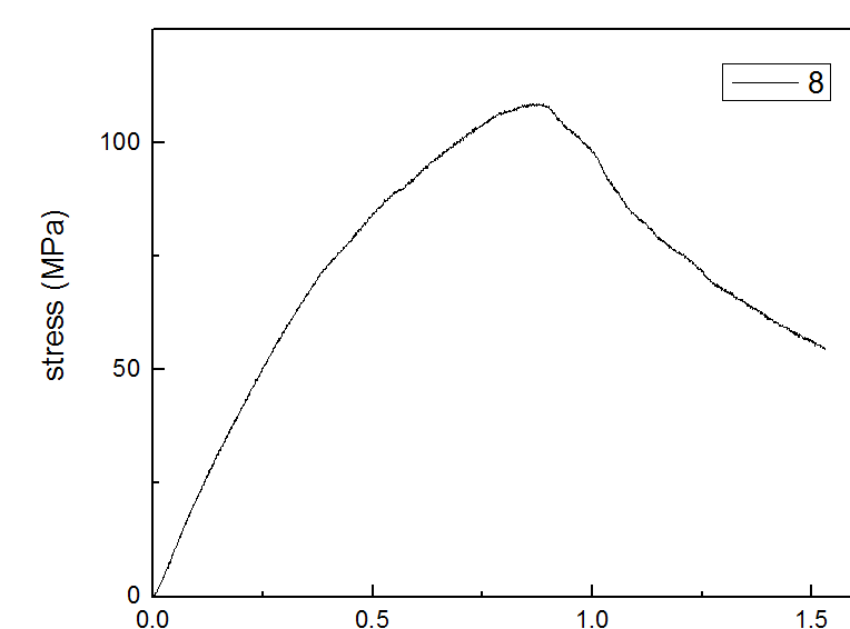
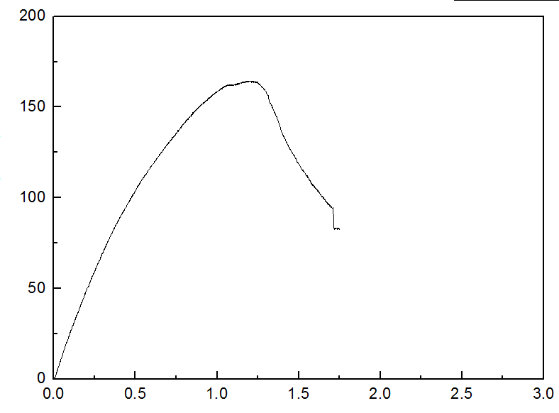
originºÏ²¢Êý¾Ý×÷ͼºó³öÏÖÕÛÏߣ¬ÊÇÔõô»ØÊÂ
|
|
|
|
||
qinlei110¾èÖú¹ó±ö (ÖøÃûдÊÖ)
|
||
|
2Â¥2017-12-17 22:02:20
|
|
|
ÁîµÂ¹ÃÄïгæ (СÓÐÃûÆø)
|
||
|
3Â¥2017-12-17 22:26:57
|
|
|
|
4Â¥2017-12-17 22:56:42
|
|
|
ÁîµÂ¹ÃÄïгæ (СÓÐÃûÆø)
|
||
|
5Â¥2017-12-18 09:21:56
|
|
|
zmx371425Ìú¸Ëľ³æ (ÖøÃûдÊÖ)
|
||
|
6Â¥2017-12-19 21:02:16
|
|
|
e\'sunгæ (СÓÐÃûÆø)
|
|
|
|
7Â¥2018-04-14 22:06:25
|
|
|
|
||
|
8Â¥2018-10-03 11:46:29
|
|














»Ø¸´´ËÂ¥
