| 查看: 5626 | 回复: 1 | ||
[求助]
升压器的原理以及升压器在电路中的接法
|
|
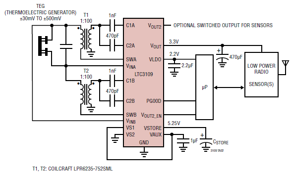
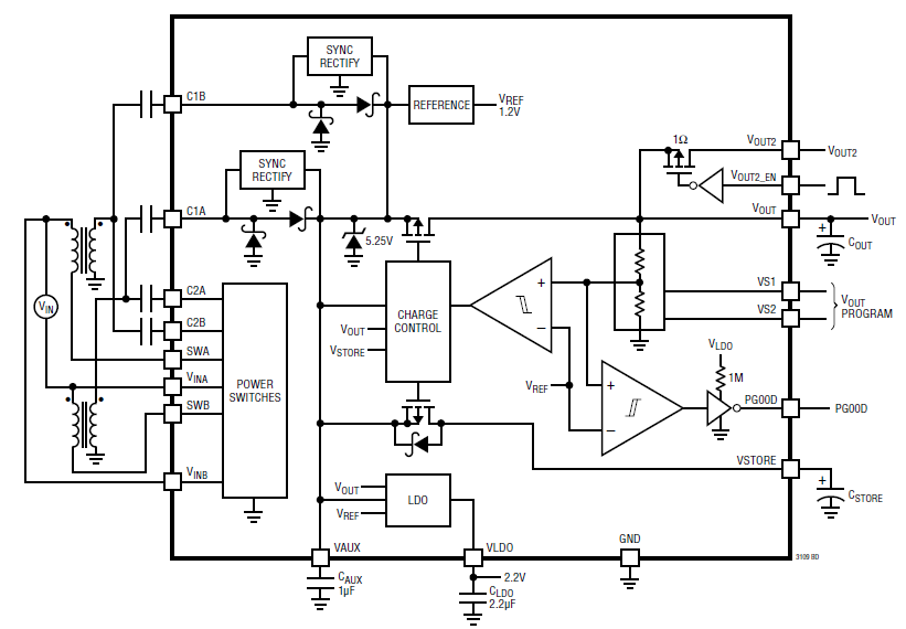
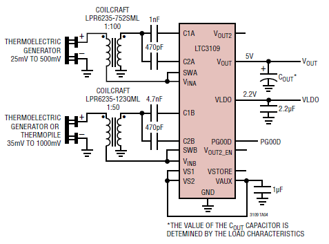
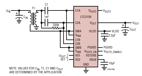
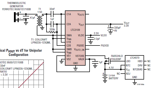
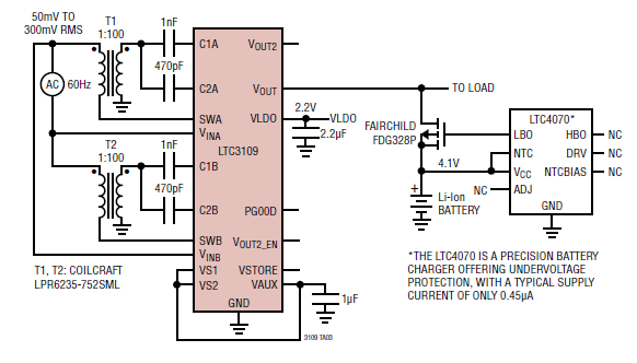
求助直流升压器的原理和其在电路中的接法,特别是Linear 公司做的LCT3109升压器。 升压器内部结构.png 升压器应用1.png 升压器应用2.png 升压器应用3.png 升压器应用4.png 升压器应用5.png |
» 猜你喜欢
有时候真觉得大城市人没有县城人甚至个体户幸福
已经有11人回复
表哥与省会女结婚,父母去帮带孩子被省会女气回家生重病了
已经有7人回复
同年申请2项不同项目,第1个项目里不写第2个项目的信息,可以吗
已经有8人回复
依托企业入选了国家启明计划青年人才。有无高校可以引进的。
已经有7人回复
依托企业入选了国家启明计划青年人才。有无高校可以引进的。
已经有10人回复
天津大学招2026.09的博士生,欢迎大家推荐交流(博导是本人)
已经有9人回复
有院领导为了换新车,用横向课题经费买了俩车
已经有10人回复
AI 太可怕了,写基金时,提出想法,直接生成的文字比自己想得深远,还有科学性
已经有6人回复
15212223817
铁杆木虫 (著名写手)
- 应助: 15 (小学生)
- 金币: 7177.2
- 散金: 15
- 红花: 34
- 沙发: 6
- 帖子: 2860
- 在线: 684.9小时
- 虫号: 3097080
- 注册: 2014-03-28
- 专业: 控制理论与方法
2楼2017-12-15 23:20:49













回复此楼