| ²é¿´: 4822 | »Ø¸´: 10 | ||||
youjianfageгæ (³õÈëÎÄ̳)
|
[½»Á÷]
ansysºÍabaqus¾²Á¦·ÖÎöÎ»ÒÆ½á¹ûΪʲôÏà²îÕâô´ó ÒÑÓÐ4È˲ÎÓë
|
|||
|
ÎÒÉèÖõIJÎÊý¶¼Ò»Ñù ·¢×ÔСľ³æIOS¿Í»§¶Ë |
» ²ÂÄãϲ»¶
299Çóµ÷¼Á
ÒѾÓÐ8È˻ظ´
Ò»Ö¾Ô¸±±¾©Àí¹¤´óѧ±¾¿Æ211²ÄÁϹ¤³Ì294Çóµ÷¼Á
ÒѾÓÐ6È˻ظ´
300Çóµ÷¼Á£¬²ÄÁÏ¿ÆÑ§Ó¢Ò»Êý¶þ
ÒѾÓÐ8È˻ظ´
ÕÐÊÕÉúÎïѧ/ϸ°ûÉúÎïѧµ÷¼Á
ÒѾÓÐ5È˻ظ´
070305¸ß·Ö×Ó»¯Ñ§ÓëÎïÀí 304·ÖÇóµ÷¼Á
ÒѾÓÐ7È˻ظ´
289Çóµ÷¼Á
ÒѾÓÐ13È˻ظ´
Ò»Ö¾Ô¸¹þ¶û±õ¹¤Òµ´óѧ²ÄÁÏÓ뻯¹¤·½Ïò336·Ö
ÒѾÓÐ9È˻ظ´
081200-11408-276ѧ˶Çóµ÷¼Á
ÒѾÓÐ6È˻ظ´
µ÷¼ÁÇóԺУÕÐÊÕ
ÒѾÓÐ5È˻ظ´
µ÷¼Á310
ÒѾÓÐ8È˻ظ´
youjianfage
гæ (³õÈëÎÄ̳)
- Ó¦Öú: 0 (Ó×¶ùÔ°)
- ½ð±Ò: 2.6
- Ìû×Ó: 16
- ÔÚÏß: 8.1Сʱ
- ³æºÅ: 5115851
- ×¢²á: 2016-10-13
- רҵ: ÌØÖÖҽѧ(º½¿Õ¡¢º½Ìì¡¢º½º£
|
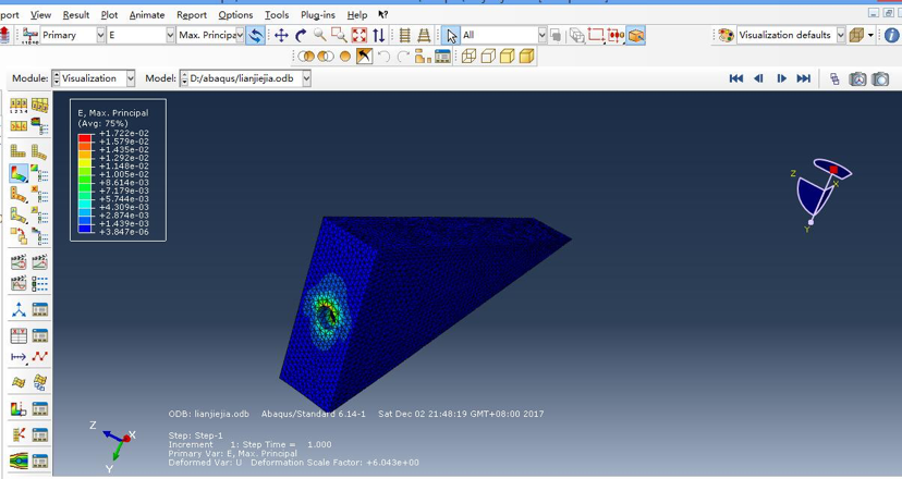
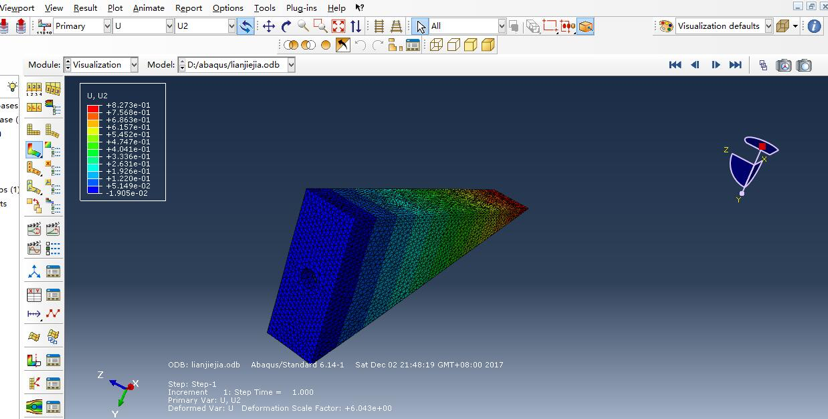
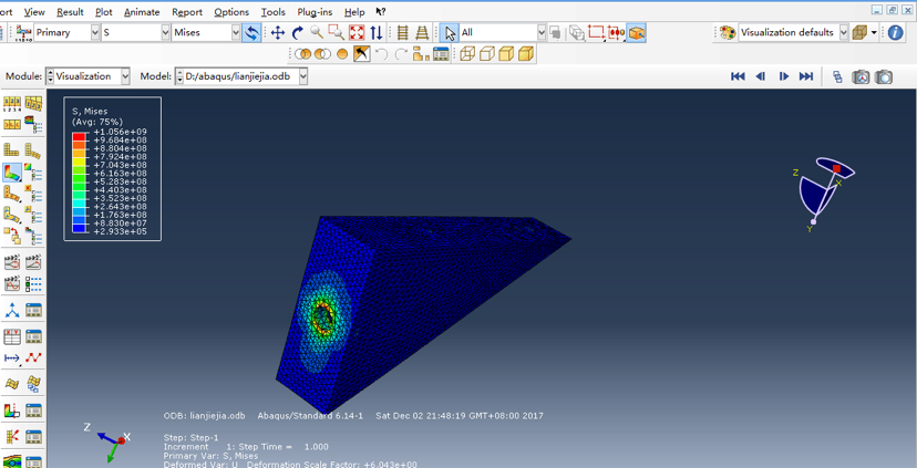
´óÉñ£¬Ä£ÐÍÒ»Ö£¬Ëã³öµÄÓ¦Á¦Ò²²î²»¶à£¬µ«ÊÇY·½ÏòÉϵÄÎ»ÒÆÈ´²îÁËÄÇô¶à¡£ ![]() ![]() ![]() ·¢×ÔСľ³æIOS¿Í»§¶Ë |
4Â¥2017-12-03 12:42:56
shgao20
ר¼Ò¹ËÎÊ (Ö°Òµ×÷¼Ò)
-

ר¼Ò¾Ñé: +809 - ·ÂÕæEPI: 1
- Ó¦Öú: 1311 (½²Ê¦)
- ½ð±Ò: 13381.4
- ºì»¨: 267
- Ìû×Ó: 3531
- ÔÚÏß: 473.4Сʱ
- ³æºÅ: 3644138
- ×¢²á: 2015-01-14
- רҵ: ¶¯Á¦Ñ§Óë¿ØÖÆ
- ¹ÜϽ: ·ÂտģÄâ
2Â¥2017-12-03 07:47:05
s20080047
Ìú¸Ëľ³æ (ÖøÃûдÊÖ)
- Ó¦Öú: 7 (Ó×¶ùÔ°)
- ½ð±Ò: 18207.6
- É¢½ð: 10
- ºì»¨: 9
- Ìû×Ó: 2197
- ÔÚÏß: 116Сʱ
- ³æºÅ: 1707271
- ×¢²á: 2012-03-21
- ÐÔ±ð: GG
- רҵ: »úе¶¯Á¦Ñ§
3Â¥2017-12-03 08:07:35
youjianfage
гæ (³õÈëÎÄ̳)
- Ó¦Öú: 0 (Ó×¶ùÔ°)
- ½ð±Ò: 2.6
- Ìû×Ó: 16
- ÔÚÏß: 8.1Сʱ
- ³æºÅ: 5115851
- ×¢²á: 2016-10-13
- רҵ: ÌØÖÖҽѧ(º½¿Õ¡¢º½Ìì¡¢º½º£
5Â¥2017-12-03 12:43:21
shgao20
ר¼Ò¹ËÎÊ (Ö°Òµ×÷¼Ò)
-

ר¼Ò¾Ñé: +809 - ·ÂÕæEPI: 1
- Ó¦Öú: 1311 (½²Ê¦)
- ½ð±Ò: 13381.4
- ºì»¨: 267
- Ìû×Ó: 3531
- ÔÚÏß: 473.4Сʱ
- ³æºÅ: 3644138
- ×¢²á: 2015-01-14
- רҵ: ¶¯Á¦Ñ§Óë¿ØÖÆ
- ¹ÜϽ: ·ÂտģÄâ
6Â¥2017-12-04 06:57:42
youjianfage
гæ (³õÈëÎÄ̳)
- Ó¦Öú: 0 (Ó×¶ùÔ°)
- ½ð±Ò: 2.6
- Ìû×Ó: 16
- ÔÚÏß: 8.1Сʱ
- ³æºÅ: 5115851
- ×¢²á: 2016-10-13
- רҵ: ÌØÖÖҽѧ(º½¿Õ¡¢º½Ìì¡¢º½º£
7Â¥2017-12-04 23:02:55
liyaobo0509
ר¼Ò¹ËÎÊ (ÖøÃûдÊÖ)
-

ר¼Ò¾Ñé: +353 - Ó¦Öú: 214 (´óѧÉú)
- ½ð±Ò: 8142.8
- É¢½ð: 288
- ºì»¨: 64
- ɳ·¢: 4
- Ìû×Ó: 1838
- ÔÚÏß: 480.5Сʱ
- ³æºÅ: 911339
- ×¢²á: 2009-11-24
- ÐÔ±ð: GG
- רҵ: »úе¹¤³Ì
- ¹ÜϽ: ·ÂտģÄâ
¡ï
Сľ³æ: ½ð±Ò+0.5, ¸ø¸öºì°ü£¬Ð»Ð»»ØÌû
Сľ³æ: ½ð±Ò+0.5, ¸ø¸öºì°ü£¬Ð»Ð»»ØÌû
|
¿ÉÄÜÓÐÁ½·½ÃæÔÒò£º Ò»¡¢Íø¸ñ»®·Öµ¥Ôª£¬»ù´¡µÄ½á¹¹¾²Á¦·ÖÎö£º ANSYS workbench ×ÔÓÉÍø¸ñ»®·Ö£¬³ÌÐò½«²ÉÓà solid186/solid187 µ¥Ôª£¬Ò»°ãÇé¿öÏ£¬Î»Òƾ«¶ÈÓб£Ö¤£» Abaqus ×ÔÓÉÍø¸ñ»®·Ö£¬Èô²ÉÓó£ÓÃµÄ C3D8R µ¥Ôª£¬Î»Òƾ«¶ÈºÜ²î£¨»ù±¾¿ÉÈÏΪÊÇ´íµÄ£©£¬È·ÈÏÄ£ÐͲÉÓõÄÊÇ C3D10 µ¥Ôª£» ¶þ¡¢¼¸ºÎ³ß´ç Èç¹ûLZÈ·ÈÏÁ½¸öÄ£ÐͲÉÓõĵ¥Î»ÏµÍ³Ò»Ö£¬Çëʵ¼Ê²âÁ¿È·ÈÏÁ½¸öÄ£Ð͵ļ¸ºÎ³ß´ç£¨AbaqusÖе¼È뼸ºÎ£¬¿ÉÄÜÓÐËõ·Å£©£» ÊÔÊÔ¿´£¬Ï£ÍûÓаïÖú~ |
8Â¥2017-12-05 09:21:26
youjianfage
гæ (³õÈëÎÄ̳)
- Ó¦Öú: 0 (Ó×¶ùÔ°)
- ½ð±Ò: 2.6
- Ìû×Ó: 16
- ÔÚÏß: 8.1Сʱ
- ³æºÅ: 5115851
- ×¢²á: 2016-10-13
- רҵ: ÌØÖÖҽѧ(º½¿Õ¡¢º½Ìì¡¢º½º£
9Â¥2017-12-05 12:58:57
youjianfage
гæ (³õÈëÎÄ̳)
- Ó¦Öú: 0 (Ó×¶ùÔ°)
- ½ð±Ò: 2.6
- Ìû×Ó: 16
- ÔÚÏß: 8.1Сʱ
- ³æºÅ: 5115851
- ×¢²á: 2016-10-13
- רҵ: ÌØÖÖҽѧ(º½¿Õ¡¢º½Ìì¡¢º½º£
10Â¥2017-12-05 12:58:59














»Ø¸´´ËÂ¥
