| 查看: 4351 | 回复: 1 | ||
[求助]
Fluent动网格rigid body与cell height参数设置
|
|
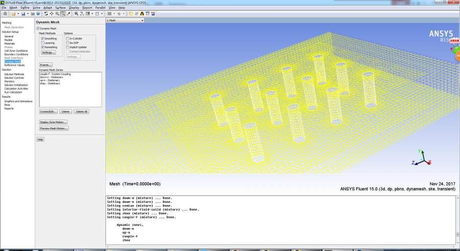
本人做管束与流体双向流固耦合研究,想把管束设为刚体,只考虑其振动不考虑管束的应力应变,请问在怎么设置? 在动网格区域中,cell height参数的确定依据是怎么啊? cellheight.jpg rigid body.jpg 流场图.jpg |
» 猜你喜欢
山西大同大学物理学硕士研究生招收调剂生
已经有0人回复
[调剂信息]211智能人工感知方向国家青年特聘专家课题组招收调剂研究生
已经有0人回复
物理学I论文润色/翻译怎么收费?
已经有100人回复
[调剂信息]211智能人工感知方向国家青年特聘专家课题组招收调剂研究生
已经有0人回复
[调剂信息]211智能人工感知方向国家青年特聘专家课题组招收调剂研究生
已经有0人回复
0702一志愿吉大B区求调剂 本科期间发表一篇Sci
已经有2人回复
070200求调剂,一志愿某211,288分
已经有18人回复
法国博士后职位
已经有0人回复
重庆交大26年硕士生招生拟调剂通知已出!欢迎加入机器视觉与3D光学成像课题组。
已经有0人回复
LeBlanc
金虫 (小有名气)
- 应助: 0 (幼儿园)
- 金币: 1362.8
- 散金: 198
- 帖子: 271
- 在线: 83.9小时
- 虫号: 3789318
- 注册: 2015-04-05
- 专业: 机械工程
2楼2019-06-24 11:23:49














回复此楼