| ²é¿´: 1961 | »Ø¸´: 2 | ||||
½úÅô°æÖ÷ (ÖªÃû×÷¼Ò)
|
[½»Á÷]
[ÓÅÐãÎÄÕÂÍÆ¼ö] ÖпÆÔº½ÒʾlncRNAµ÷½ÚÝðÞ¼ÜÙÞ£Á×ȱ·¦ÏìÓ¦µÄ·Ö×Ó»úÖÆ ÒÑÓÐ1È˲ÎÓë
|
|
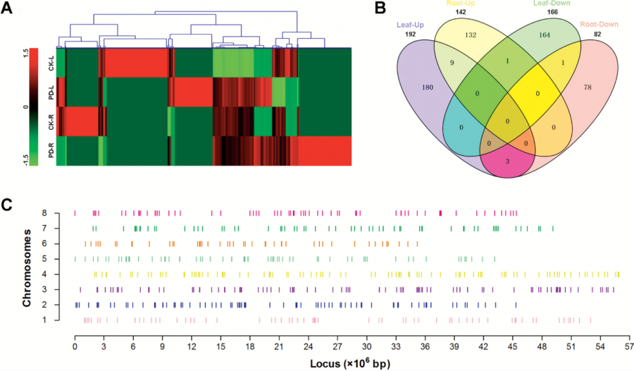
³¤Á´·Ç±àÂëRNA£¨lncRNA£©ÊÇÒ»Ààת¼±¾³¤¶È³¬¹ý200 ntµÄRNA·Ö×Ó£¬ËüÃDz»±àÂëµ°°×¡£lncRNAµÄ±í´ïÊܵ½·¢Óýµ÷¿Ø£¬ÊÇ×éÖ¯ºÍϸ°ûÌØÒìµÄ¡£Ï൱һ²¿·ÖlncRNAֻλÓÚϸ°ûºËÄÚ¡£ËüÃǰüº¬Ðí¶àÀàÐ͵Äת¼±¾£¬ÔڽṹÉÏÀàËÆmRNA£¬ÓÐʱҲת¼³É±àÂë»ùÒòµÄ·´Òåת¼±¾¡£lncRNA±»ÈÏΪִÐÐÁËÖØÒªµÄµ÷¿Ø¹¦ÄÜ£¬Ò²Óë¼²²¡·¢Õ¹Ï¢Ï¢Ïà¹Ø¡£ ½üÀ´Ñо¿±íÃ÷³¤·Ç±àÂëRNA£¨lncRNA£©ÔÚÐí¶àÉúÎï¹ý³ÌÖÐÆð×ÅÖØÒªµ÷¿Ø×÷Óá£ÔÚ×ÔÈ»ºÍũҵÉú̬ϵͳÖУ¬ÆÕ±é´æÔÚÍÁÈÀÎÞ»úÁ×£¨Pi£©È±·¦¶øÒÖÖÆÖ²ÎïÉú³¤µÄÏÖÏó£»È»¶ø£¬Ä¿Ç°¶ÔÖ²ÎïlncRNAÔÚȱÁ×ÏìÓ¦ÖеŦÄÜÖªÖ®ÉõÉÙ¡£ÎªÑ°ÕÒ½â¾ö°ì·¨£¬Ñо¿ÈËÔ±¶Ô¶¹¿ÆÖ²ÎïÝðÞ¼ÜÙÞ££¨Medicago truncatula£©8¸öÁ´ÌØÒìÐÔÎÄ¿â½øÐвâÐò£¬¼ø¶¨³ö10785¸ölncRNA¡£ÆäÖУ¬ÏìÓ¦Ò¶ºÍ¸ùÖÐPiȱ·¦µÄ·Ö±ðÓÐ358¸öºÍ224¸ölncRNA¡£½øÒ»²½¶ÔÕâЩlncRNAµÄ°Ð»ùÒò½øÐÐÔ¤²âºÍ·ÖÀ࣬·¢ÏÖËüÃÇ¿ÉÄܲÎÓëÐźÅתµ¼¡¢ÄÜÁ¿ºÏ³É¡¢ÍѶ¾ºÍPiÔËÊä¹ý³Ì¡£ ÍÁÈÀÖÐÓÐЧÁ×µÄȱ·¦ÊÇÒ»¸öÈ«ÇòÐÔµÄÎÊÌ⣬ÊÇÖÆÔ¼Å©ÒµÉú²úºÍ×÷Îï²úÁ¿Ìá¸ßµÄÖØÒªÏÞÖÆÐÔÒò×Ó¡£ÅàÓý×÷ÎïÁ׸ßЧÎüÊÕÀûÓÃÐÍÆ·ÖÖÊǽâ¾öÓÉÍÁÈÀÓÐЧÁ×ȱ·¦¶ø´øÀ´µÄһϵÁÐÎÊÌâµÄÖØÒªÍ¾¾¶Ö®Ò»¡£´ËÍ⣬Ñо¿ÈËÔ±ÀûÓÃTnt1Í»±äÌå¶Ô3¸öÁ×ËáÑÎȱ·¦ÓÕµ¼µÄlncRNA£¨PDIL£©½øÐÐÁ˹¦ÄÜÑо¿¡£½á¹ûÏÔʾ£¬PDIL1¿ÉÒÖÖÆMtPHO2½µ½â£¬MtPHO2±àÂëÒ»¸öÓÉmiR399µ÷¿ØµÄ·ºËØ×ººÏøE2£¬¶øPDIL2ºÍPDIL3ÔòÔÚת¼ˮƽµ÷¿ØPiÔËÊä¡£ÒÔÉϽá¹û±íÃ÷£¬PDIL¿Éµ÷½ÚÁ×ȱ·¦Ðźż°Á×ÔËÊ䣬½ÒʾlncRNAÔÚµ÷½ÚÖ²ÎïÁ×ȱ·¦ÏìÓ¦ÖоßÓÐÖØÒª×÷Óᣠ|
» ÊÕ¼±¾ÌûµÄÌÔÌûר¼ÍƼö
Å©ÁÖ½øÕ¹ |
» ²ÂÄãϲ»¶
Çóµ÷¼Á
ÒѾÓÐ23È˻ظ´
301Çóµ÷¼Á
ÒѾÓÐ15È˻ظ´
304Çóµ÷¼Á£¨085602£¬¹ýËļ¶£¬Ò»Ö¾Ô¸985£©
ÒѾÓÐ17È˻ظ´
302·ÖÇóµ÷¼Á Ò»Ö¾Ô¸°²»Õ´óѧ085601
ÒѾÓÐ12È˻ظ´
288»·¾³×¨Ë¶,Çóµ÷²ÄÁÏ·½Ïò
ÒѾÓÐ23È˻ظ´
»·¾³×¨Ë¶µ÷¼Á
ÒѾÓÐ6È˻ظ´
22408 µ÷¼Á²ÄÁÏ
ÒѾÓÐ6È˻ظ´
285Çóµ÷¼Á
ÒѾÓÐ12È˻ظ´
Çóµ÷¼Á
ÒѾÓÐ6È˻ظ´
085600²ÄÁÏÓ뻯¹¤301·ÖÇóµ÷¼ÁԺУ
ÒѾÓÐ19È˻ظ´
» ±¾Ö÷ÌâÏà¹ØÉ̼ÒÍÆ¼ö: (ÎÒÒ²ÒªÔÚÕâÀïÍÆ¹ã)

½úÅô
°æÖ÷ (ÖªÃû×÷¼Ò)
- Ó¦Öú: 626 (²©Ê¿)
- ¹ó±ö: 0.096
- ½ð±Ò: 27591
- É¢½ð: 1052
- ºì»¨: 288
- ɳ·¢: 2
- Ìû×Ó: 5663
- ÔÚÏß: 726.4Сʱ
- ³æºÅ: 1183978
- ×¢²á: 2011-01-05
- ÐÔ±ð: GG
- רҵ: ÉúÎïÐÅϢѧ
- ¹ÜϽ: Å©ÁÖ

2Â¥2018-01-06 14:46:56
zhangao8816
гæ (СÓÐÃûÆø)
- Ó¦Öú: 0 (Ó×¶ùÔ°)
- ½ð±Ò: 167.3
- Ìû×Ó: 53
- ÔÚÏß: 4.6Сʱ
- ³æºÅ: 4307243
- ×¢²á: 2015-12-23
- ÐÔ±ð: GG
- רҵ: »¯Ñ§¹¤³Ì¼°¹¤Òµ»¯Ñ§
3Â¥2018-03-21 21:29:00














»Ø¸´´ËÂ¥
