| ²é¿´: 2452 | »Ø¸´: 1 | ||||
½úÅô°æÖ÷ (ÖªÃû×÷¼Ò)
|
[½»Á÷]
[ÓÅÐãÎÄÕÂÍÆ¼ö]ÖпÆÔº½ÒʾÜÔÀòËἤ»îµÄת¼µ÷¿ØÒò×Ó²ÎÓëµ÷¿ØÖ²Î↑»¨ÓÕµ¼
|
|
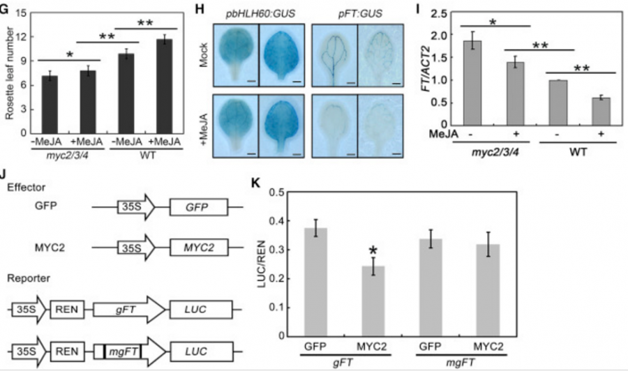
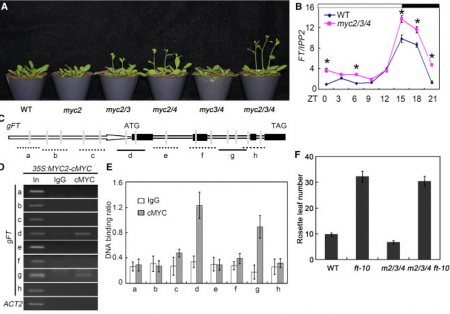
¡¡¡¡ÉúÖ³ÊÇÉúÎïÌåÉúÃüÖÜÆÚÖÐ×îÖØÒªµÄ½×¶ÎÖ®Ò»¡£ÔÚ±»×ÓÖ²ÎïÖУ¬¿ª»¨Ê¹µÃÖ²Îï´ÓÓªÑøÉú³¤½×¶Î˳Àû¹ý¶Éµ½ÉúÖ³Éú³¤½×¶Î£¬´Ó¶ø±£Ö¤Ö²ÎïÖÖ×ӵIJúÉú¡£¶øÖ²Î↑»¨µÄ¹ý³ÌÊܵ½ÁËÄÚÍâÔ´ÒòËØ£¬¸÷ÖÖÐźÅÍøÂç¼°ÖÚ¶à»ùÒòµÄ×ۺϵ÷¿Ø¡£Ä¿Ç°Ñо¿±íÃ÷£¬³ýÁË´«Í³µÄ¿ª»¨ÓÕµ¼Í¾¾¶Ö®Í⣬ֲÎï¼¤ËØÜÔÀòËáÐźÅ;¾¶Ò²²ÎÓëÁË¿ª»¨ÓÕµ¼¹ý³Ì£»È»¶ø£¬ÜÔÀòËáµ÷¿ØÖ²Î↑»¨µÄ·Ö×Ó»úÀíÈÔ²»Çå³þ¡£ ¡¡¡¡ÜÔÀòËᣨJA£©ÊÇÒ»ÀàÖØÒªµÄÖ²Îï¼¤ËØ£¬¿Éµ÷¿ØÖ²ÎïµÄÉú³¤·¢ÓýºÍ·ÀÓù·´Ó¦µÄ¶à¸ö·½Ãæ¡£ËäȻ֮ǰµÄÑо¿±íÃ÷£¬JAÊÜÌåCOI1ºÍJA-ZIM½á¹¹Óò£¨JAZ£©µ°°×²ÎÓë³É»¨×ª±äµÄµ÷¿Ø£¨ZhaiµÈ£¬2015£©£¬µ«ÆäÖеķÖ×Ó»úÖÆÈÔ²»ÉõÇå³þ¡£JA¼¤»îµÄת¼Òò×ÓMYC2¡¢MYC3ºÍMYC4£¨MYC2/3/4£©ÊÇJAÐźÅ;¾¶ÖÐÑо¿×îΪ¹ã·ºµÄ¡£Òò´Ë£¬Ñо¿ÈËÔ±Ê×ÏÈÑо¿ÁËMYC2/3/4Ôڳɻ¨×ª±äÖеÄ×÷Óá£ÎªÑо¿MYC2/3/4Ôڳɻ¨×ª±äÖеĵ÷¿Ø×÷Óã¬Ñо¿ÈËÔ±·ÖÎöÁËmyc2Í»±äÌ壬myc2/3¡¢myc2/4¡¢myc3/4˫ͻ±äÌåÒÔ¼°myc2/3/4ÈýÍ»±äÌåµÄ¿ª»¨±íÐÍ¡£ÔÚLD»òSDÌõ¼þÏ£¬ÓëÒ°ÉúÐÍÏà±È£¬myc2/3ºÍmyc2/4˫ͻ±äÌå±íÏÖ³öÔ翪»¨±íÐÍ¡£Ïà±È֮ϣ¬myc2¡¢myc3¡¢myc4Í»±äÌåºÍmyc3/4˫ͻ±äÌåµÄ¿ª»¨Ê±¼äÓëÒ°ÉúÐÍÖ²ÖêµÄ¿ª»¨Ê±¼äÏ൱¡£´ËÍ⣬ÔÚLDºÍSDÌõ¼þÏ£¬Óëmyc2/3ºÍmyc2/4˫ͻ±äÌåÏà±È£¬myc2/3/4ÈýÍ»±äÌå±íÏÖ³öÔ翪»¨±íÐÍ¡£×Ü½á¶øÑÔ£¬ÔÚLDºÍSDÌõ¼þÏ£¬ÈýÖÖMYCת¼Òò×ÓÈßÓàµØµ÷½ÚÖ²Îï³É»¨×ª±ä¡£ ¡¡¡¡½üÈÕ£¬°æÄÉÖ²ÎïÔ°Ö²Îï·Ö×ÓÉúÎïѧÑо¿×éºÍÖ²Îï»·¾³ÊÊÓ¦ÐÔÑо¿×éÁªºÏÑо¿·¢ÏÖ£¬ÜÔÀòËἤ»îµÄת¼µ÷¿ØÒò×ÓMYC2, MYC3ºÍMYC4£¨MYC2/3/4£©Ðͬµ÷¿ØÁËÄâÄϽæµÄ¿ª»¨ÓÕµ¼¡£±íÐÍ·ÖÎö±íÃ÷£¬myc2/3/4ÈýÍ»±äÖ²ÎïµÄ¿ª»¨Ê±¼äÃ÷ÏÔ±ÈÒ°ÉúÐÍÌáǰ¡£»ùÒò±í´ï·ÖÎö֤ʵ£¬ÔÚmyc2/3/4Í»±äÌå±³¾°Ï£¬³É»¨ËØ»ùÒòFTµÄ±í´ïˮƽÏÔÖøÌá¸ß£»Í¬Ê±£¬MYC2/3/4ÓëFTÕ¹ÏÖ³öÁËÏàËÆµÄʱ¿Õ±í´ïģʽ¡£È¾É«ÖÊÃâÒß³ÁµíʵÑé½á¹û±íÃ÷£¬MYC2Äܹ»Ö±½ÓµÄ½áºÏµ½FT»ùÒòµÄȾɫÌåÇøÓò²¢ÒÖÖÆÆäת¼¡£´ËÍ⣬ÍâÔ´Ê©¼ÓÜÔÀòËáÄܹ»ÓÐЧµÄÒÖÖÆÖ²Î↑»¨¼°FT»ùÒòµÄת¼£¬µ«ÕâÒ»¹ý³Ì²¿·ÖÒÀÀµÓÚMYC2/3/4»ùÒò¡£×ÛÉÏËùÊö£¬±¾Ñо¿Ö¤Êµ£¬ÔÚģʽֲÎïÄâÄϽæÖУ¬ÜÔÀòËáͨ¹ýÆä¼¤»îµÄת¼Òò×ÓMYC2/3/4À´ÒÖÖÆFT»ùÒòµÄת¼½ø¶øÒÖÖÆÖ²Î↑»¨ÓÕµ¼¡£ |
» ÊÕ¼±¾ÌûµÄÌÔÌûר¼ÍƼö
Å©ÁÖ½øÕ¹ |
» ²ÂÄãϲ»¶
Ò»Ö¾Ô¸±±½»´ó²ÄÁϹ¤³Ì×Ü·Ö358Çóµ÷¼Á
ÒѾÓÐ6È˻ظ´
312Çóµ÷¼Á
ÒѾÓÐ7È˻ظ´
²ÄÁÏ334Çóµ÷¼Á
ÒѾÓÐ19È˻ظ´
ÉúÎïÓëÒ½Ò©273Çóµ÷¼Á
ÒѾÓÐ6È˻ظ´
301Çóµ÷¼Á
ÒѾÓÐ10È˻ظ´
ר˶0854³õÊÔ¿¼²Ä¿Æ»ù£¬Çóµ÷¼Á
ÒѾÓÐ5È˻ظ´
0703»¯Ñ§
ÒѾÓÐ15È˻ظ´
0703µ÷¼Á£¬Ò»Ö¾Ô¸Ìì½ò´óѧ319·Ö
ÒѾÓÐ9È˻ظ´
085600²ÄÁÏÓ뻯¹¤301·ÖÇóµ÷¼ÁԺУ
ÒѾÓÐ10È˻ظ´
Çóµ÷¼Á
ÒѾÓÐ8È˻ظ´
» ±¾Ö÷ÌâÏà¹ØÉ̼ÒÍÆ¼ö: (ÎÒÒ²ÒªÔÚÕâÀïÍÆ¹ã)

½úÅô
°æÖ÷ (ÖªÃû×÷¼Ò)
- Ó¦Öú: 626 (²©Ê¿)
- ¹ó±ö: 0.096
- ½ð±Ò: 27591
- É¢½ð: 1052
- ºì»¨: 288
- ɳ·¢: 2
- Ìû×Ó: 5663
- ÔÚÏß: 726.4Сʱ
- ³æºÅ: 1183978
- ×¢²á: 2011-01-05
- ÐÔ±ð: GG
- רҵ: ÉúÎïÐÅϢѧ
- ¹ÜϽ: Å©ÁÖ

2Â¥2018-01-03 19:36:04














»Ø¸´´ËÂ¥
