| 查看: 2506 | 回复: 1 | ||||
[交流]
[优秀文章推荐]西北农林与农科院揭示棉子糖可调节玉米与拟南芥的种子活力
|
|
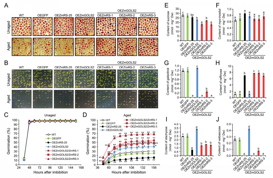
《通过调控棉籽糖代谢通路提高玉米抗旱性和种子活力》的学术报告,从“世界转基因作物种植现状”和“我国开展生物技术育种的必要性、进展及存在的问题”两个方面绍了自己对传统育种和转基因技术的认识,并着重介绍了“通过调控棉子糖代谢提高玉米种子活力和抗旱性”的主要研究成果。 低聚糖(RFO)中的棉子糖家族在植物种子成熟干燥过程中不断积累。RFO对种子活力是否有影响至今尚不清楚。肌醇半乳糖苷合成酶(GOLS)、棉子糖合成酶(RS)和水苏糖合成酶(STS)是参与RFO生物合成的关键酶。在玉米种子中仅检测到棉子糖,而且鉴定出一个独特的玉米RS基因(ZmRS)。与无效分离子(NS)对照相比,两个独立的mutator(Mu)转座子中断的zmrs株系种子活力显著下降,该株系不含棉子糖但是积累较多的肌醇半乳糖苷。 与玉米不同的是,拟南芥种子中含有几种RFO(棉子糖、水苏糖和毛蕊花糖)。共过表达ZmGOLS2和ZmRS,或单独过表达ZmGOLS2可显著增加RFO的含量以及增强种子活力。令人惊讶的是,过表达ZmRS增加了棉子糖含量,但却显著降低了种子活力,以及肌醇半乳糖苷、水苏糖和毛蕊花糖的含量;而突变体(atrs5)则与WT相似,除了积累水苏糖。总RFO、RFO与蔗糖的比值,但非绝对的单一RFO含量,与拟南芥的种子活力正相关,水苏糖和毛蕊花糖较棉子糖贡献度更大。以上研究结果为RFO对单子叶和双子叶植物种子活力的影响提供了新的比较信息。 玉米种子活力及其抗逆性严重影响玉米的产量与品质。棉子糖是一类由半乳糖、果糖和葡萄糖结合而成的三糖,其在玉米种子中的含量仅次于蔗糖。模式植物的研究结果表明,提高棉子糖含量能够显著提高植株的抗逆能力。通过调控棉子糖代谢途径提高玉米种子活力和耐逆性是玉米育种的一个全新的思路。文中研究克隆了玉米GolS基因家族的两个成员(ZmGOLS1、2)、玉米棉子糖合成酶唯一的一个基因ZmRAFS和AGA基因家族的4个成员(ZmAGA1-4),并对其表达调控和相关功能进行了初步研究。在玉米种子萌发过程中,ZmGolS2,ZmRAFS和ZmAGA1分别受热激及干早胁迫诱导表达。在三叶幼苗期,ZmGolS2,ZmRAFS和ZmAGA1在叶片中受干旱、高温诱导表达,而在根中ZmAGA1,ZmGolS2受干早诱导表达。通过对Mutator插入的相关基因玉米突变体研究以及在拟南芥中过量表达相关基因发现ZmGolS2,ZmRAFS和ZmAGA4在玉米耐逆,玉米种子活力和耐储性方面起到重要作用。 同时对上述基因表达调控进行了研究。克隆和鉴定ZmGolS2和ZmRAFS启动子上响应热激和脱水胁迫的顺式作用元件及其相关的转录因子,克隆和鉴定了ZmAGA1基因5'UTR上调控基因表达的一个顺式元件。研究结果进一步完善了玉米棉子糖代谢调控网络。 |
» 收录本帖的淘帖专辑推荐
农林进展 |
» 猜你喜欢
求调剂
已经有23人回复
301求调剂
已经有15人回复
304求调剂(085602,过四级,一志愿985)
已经有17人回复
302分求调剂 一志愿安徽大学085601
已经有12人回复
288环境专硕,求调材料方向
已经有23人回复
环境专硕调剂
已经有6人回复
22408 调剂材料
已经有6人回复
285求调剂
已经有12人回复
求调剂
已经有6人回复
085600材料与化工301分求调剂院校
已经有19人回复


2楼2017-11-09 09:55:16














回复此楼