| 查看: 2326 | 回复: 2 | ||||
[交流]
[优秀文章推荐]Current Biology揭示拟南芥幼苗暗形态建成的调控机制 已有2人参与
|
|
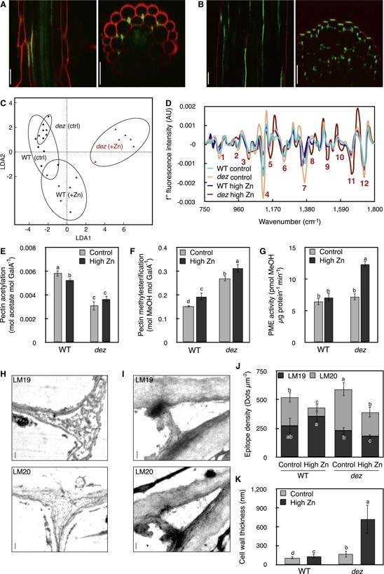
植物根据黑暗或光照环境的差异采取截然不同的生长模式。在黑暗中,植物幼苗快速长高(暗形态建成),这种方式便于穿透土壤,并见光进行光合自养生长;而在光下,幼苗的纵向生长速度明显减慢(光形态建成),有利于减少能量消耗并保持茎干粗壮。植物的这种生长方式由光信号转导通路调控,但其调节机制仍不十分清楚。 从暗形态发育到光形态发生的不可逆转变是植物生命周期中最关键的阶段之一。暗生长('黄化')幼苗具有以下特征:细长的下胚轴、形成顶端弯钩以保护未打开的子叶和顶端分生组织、原质体分化及根伸长减弱。这种形态使得幼苗能够穿过土壤向上生长,主要取决于储存在种子中的营养物质。当幼苗接近土壤表层时即可感知光,从而进行植物固有的光合自养型生长发育。在此过程中,幼苗的下胚轴伸长受到抑制、叶柄与子叶打开、原质体分化为叶绿体以及根伸长。 黑暗环境下的黄化生长或光照下不可逆转地转化为光形态建成涉及植物幼苗所有器官可选的发育过程。暗生长的拟南芥Dez(de-etiolated by zinc)突变体的形态、细胞、代谢以及转录特征与光照下的幼苗特征相似。研究人员发现编码酰基转移酶的TRICHOME BIREFRINGENCE基因存在因果突变。Dez突变体中的果胶乙酰化水平下降,与reduced wall acetylation2-3突变体的表型一致。此外,dez突变体中的果胶过度甲酯化。同型半乳糖醛酸聚糖、三聚半乳糖醛酸酯和四聚半乳糖醛酸酯短片段的添加恢复了暗生长的dez突变体和类似突变体的暗形态建成,表明这些突变体不能产生去甲酯化的果胶片段。结合遗传数据,研究人员提出了一个时空分离的光感知及信号响应的模型,其中包含光依赖的幼苗发育的重叠调控网络和果胶来源的暗信号转导。黑暗环境下拟南芥幼苗的发育需通过细胞壁来源的暗信号来抑制光形态发生。 |
» 收录本帖的淘帖专辑推荐
农林进展 |
» 本帖已获得的红花(最新10朵)
» 猜你喜欢
材料考研求调剂总分280
已经有15人回复
284求调剂
已经有9人回复
277求调剂
已经有4人回复
071000生物学,一志愿深圳大学296分,求调剂
已经有4人回复
环境专硕调剂
已经有7人回复
求调剂
已经有23人回复
301求调剂
已经有15人回复
304求调剂(085602,过四级,一志愿985)
已经有17人回复
302分求调剂 一志愿安徽大学085601
已经有12人回复
288环境专硕,求调材料方向
已经有23人回复

2楼2017-11-28 19:21:59
3楼2017-11-28 20:19:28














回复此楼
晴川123
