| 查看: 2721 | 回复: 6 | |||
[求助]
关于微波吸收材料反射损耗RL公式计算问题
|
|
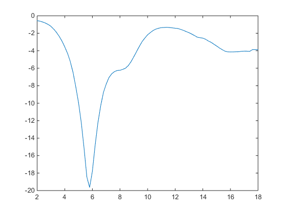
找了一个关于计算RL的MATLAB文件,可以直接做出三维图。 不过在作图的过程发现以下问题: 做出的二维图数据在相同厚度下和三维图数据差距很大,不知道该信任哪一个数据了,求大神给指导一下。 下面是我做的二维图和三维图,二维图是在3mm的厚度下的数据。还有一个matlab文件,求大神给指导一下。 二维图.png 三维图.png |
» 收录本帖的淘帖专辑推荐
吸波材料专辑 |
» 猜你喜欢
081700,311,求调剂
已经有18人回复
081700学硕,323分,一志愿中国海洋大学求调剂学校
已经有17人回复
085600材料与化工301分求调剂院校
已经有21人回复
化工学硕 285求调剂
已经有5人回复
0703调剂
已经有18人回复
0702物理学学硕299求调剂
已经有3人回复
304求调剂(085602,过四级,一志愿985)
已经有19人回复
085600材料与化工专硕329 求调剂
已经有17人回复
求调剂
已经有10人回复
生物与医药273求调剂
已经有10人回复
» 本主题相关商家推荐: (我也要在这里推广)


2楼2017-10-24 11:31:45
匿名
用户注销 (正式写手)
- 应助: 3 (幼儿园)
- 金币: 6012.9
- 散金: 151
- 红花: 1
- 沙发: 1
- 帖子: 933
- 在线: 106.7小时
- 虫号: 0
- 注册: 2014-11-21
- 专业: 有机高分子功能材料
3楼2017-10-24 13:35:45

4楼2017-10-25 10:41:20
匿名
用户注销 (正式写手)
- 应助: 3 (幼儿园)
- 金币: 6012.9
- 散金: 151
- 红花: 1
- 沙发: 1
- 帖子: 933
- 在线: 106.7小时
- 虫号: 0
- 注册: 2014-11-21
- 专业: 有机高分子功能材料
5楼2017-10-25 23:32:06
6楼2017-10-28 13:37:48
7楼2018-05-24 10:27:33














回复此楼

