| ²é¿´: 789 | »Ø¸´: 1 | ||||
½úÅô°æÖ÷ (ÖªÃû×÷¼Ò)
|
[½»Á÷]
[ÓÅÐãÎÄÕÂÍÆ¼ö] ÖпÆÔº½âÎöδøÖñ×Ó·Ö֧ϵͳ·¢Óý¹ØÏµ
|
|
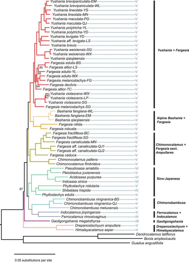
Tree resolution increases as data are added to the phylogenetic analysis. δøÖñ×Ó·ÖÖ§(the temperate bamboo clade)°üÀ¨23-32Êô£¬Ô¼546ÖÖ£¬Ö÷Òª·Ö²¼ÓÚ¶«ÑǵØÇø£¨ÌرðÊÇϲÂíÀÑÅ£©ºÍ¶«ÄÏÑǵØÇø£¬ÉÙÊýÖÖÀà·Ö²¼µ½Ó¡¶ÈÄϲ¿ºÍ˹ÀïÀ¼¿¨¡¢·ÇÖÞºÍÂí´ï¼Ó˹¼Ó£¬ÒÔ¼°±±ÃÀÖÞ¶«²¿µÄµÍº£°ÎµØÇøºÍÈÈ´ø»òÑÇÈÈ´ø¸ßɽ¡£¶«ÑÇÓи÷ÖÖ§½ü500ÖÖ£¬ÊÇÆä¶àÑù»¯ÖÐÐÄ£¬ÖйúÎ÷ÄÏÌØÓÐÖÖÓÐ180ÓàÖÖ¡£Î´øÖñ×Ó·ÖÖ§ÔÚ·Ö×ÓϵͳѧÑо¿Öб»Ö¤Ã÷ÊÇÒ»¸öµ¥ÏµÀàȺ£¬µ«ÀàȺÄÚ²¿Ö®¼äµÄ¹ØÏµÉÐδµÃµ½³ÎÇå¡£Öйú¿ÆÑ§ÔºÀ¥Ã÷Ö²ÎïÑо¿ËùÀîµÂîùÑо¿ÍŶÓÖÂÁ¦ÓÚδøÖñÀàµÄ·ÖÀàºÍϵͳ·¢ÓýÑо¿£¬ÔÚ´óÁ¿²ÄÁÏÊÕ¼¯µÄ»ù´¡ÉÏ£¬»ùÓÚ8¸öÒ¶ÂÌÌåDNAƬ¶ÎµÄ·ÖÎö½«Î´øÖñÀà»®·ÖΪ10¸öÖ÷Ҫ֧ϵ£»»ùÓÚÒ¶ÂÌÌåDNAºÍºËDNAƬ¶ÎµÄ·ÖÎö£¬·¢ÏÖµÚ11¸ö֧ϵºÍµÚ12¸ö֧ϵ£»»ùÓÚÒ¶ÂÌÌåÈ«»ùÒò×éÊý¾Ý£¬¶ÔÕâЩ֧ϵ¼äµÄϵͳ¹ØÏµ½øÐÐÁË̽Ë÷£¬³ÎÇåÁ˴󲿷Ö֧ϵ¼äµÄ¹ØÏµ£¬µ«ÕâЩÖ÷Ҫ֧ϵÄÚ²¿µÄ¹ØÏµÎÞ·¨Í¨¹ýÏà¶Ô±£ÊصÄÒ¶ÂÌÌå»ùÒò×éÐòÁÐÀ´½â¾ö£¬¶øÐèÒª¸ü¶àµÄºË»ùÒòÊý¾Ý¡£ Phylogeny of the temperate bamboos based on an ML analysis ½üÈÕ£¬À¥Ã÷Ö²ÎïËù¿ÆÑÐÈËÔ±ÀûÓÃÒ»ÖÖ¼ò»¯»ùÒò×é²âÐòµÄ·½·¨¼´RAD (restriction-site-associated DNA) ²âÐò·½·¨£¬ÔÚÈ«»ùÒò×éˮƽ¿ª·¢´óÁ¿µÄSNPs±ê¼Ç£¬¶ÔµÚÎå·ÖÖ§£¨Phyllostachys clade£©¼°ÆäÏà¹ØÖ§Ïµ£¨Shibataea, and Arundinaria clades£©µÄϵͳ·¢Óý¹ØÏµ½øÐÐÁËÑо¿¡£»ùÓÚRAD²âÐòÊý¾ÝËù»ñµÃµÄSNP¾ØÕ󣬹¹½¨ÁËĿǰΪֹÖñÑǿƷֱæÂÊ×î¸ßµÄÒ»¿Ãϵͳ·¢ÓýÊ÷£¬²¢µÃµ½8¸öÖ÷ÒªµÄ·ÖÖ§£ºYushania + Fargesia,Chimonocalamus + Fargesia sect. Ampullares, alpine Bashania+Fargesia, Drepanostachyum + Himalayacalamus, Gaoligongshania, Sino-Japanese clade, Chimonobambusa, Ferrocalamus + Indocalamus¡£½á¹û±íÃ÷£¬»ùÓÚÒ¶ÂÌÌ寬¶ÎËùÃüÃûµÄµÚÎå·ÖÖ§£¨Phyllostachys clade£©£¬µÚËÄ£¨Shibataea clade£©¼°µÚÁù·ÖÖ§£¨Arundinaria clade£©¾ù²»Îªµ¥Ïµ¡£ÓëÒ¶ÂÌÌ寬¶ÎËùµÃµ½µÄ½á¹û²»Í¬µÄÊÇ£¬»ùÓÚRADÊý¾ÝµÄϵͳ·¢Óý¹ØÏµÓë°´ÕÕÐÎ̬ÐÔ×´µÄ´«Í³·ÖÀà½á¹û½ÏÒ»Ö¡£¾ßÓÐϸÐ͵ØÏ¾¥µÄÎïÖÖÐγÉÁËÁ½¸öµ¥Ïµ·ÖÖ§£¬Ò»Ö§ÎªÖ÷Òª·Ö²¼ÓÚ¶«Ñǵͺ£°ÎµØÇøµÄSino-Japanese clade£¬ÁíÒ»Ö§ÎªÌØÓзֲ¼ÓÚºá¶Ïɽ-ϲÂíÀÑŸߺ£°ÎµØÇøµÄalpine Bashania¡£´ËÍ⣬Ñо¿¶Ô±ÈÁËÁ½ÖÖ²»Í¬SNPÉú³ÉµÄ·½·¨£¬»ùÓڲο¼ÐòÁбȶԵÄBWA-GATK·½·¨£¬ÒÔ¼°»ùÓÚde novo×é×°µÄStacks·½·¨¡£¾¡¹ÜÓдóÁ¿È±Ê§Êý¾ÝµÄ´æÔÚ£¬»ùÓÚÁ½ÖÖ·½·¨ËùµÃµ½µÄ×î´ó¾ØÕ󣬾ùÄÜ»ñµÃÍØÆË½á¹¹ÏàËÆ¼°¸ß·Ö±æÂʵÄϵͳ·¢ÓýÊ÷¡£¸ÃÑо¿¶ÔÓÚ½ÒʾδøÖñÀàµÄÆðÔ´ÓëÑÝ»¯¾ßÓпÆÑ§ÒâÒ壬¶Ô½øÒ»²½Ñо¿¸ÃÀàȺÎïÖÖ¶àÑùÐÔµÄÐγɺÍÑÝ»¯ÀúÊ·´òÏÂÁ˼áʵ»ù´¡¡£ The temperate bamboos (tribe Arundinarieae, Poaceae) are strongly supported as monophyly in recent molecular studies, but taxonomic delineation and phylogenetic relationships within the tribe lack resolution. Here, we sampled 39 species (36 temperate bamboos and 3 outgroups) for restriction-site associated DNA sequencing (RAD-seq) with an emphasis on Phyllostachys clade and related clades. Using the largest data matrix for the bamboos to date, we were able to infer phylogenetic relationships with unparalleled resolution. The Phyllostachys, Shibataea, and Arundinaria clades defined from plastid phylogeny, were not supported as monophyletic group. However, the RAD-seq phylogeny largely agreed with the morphology-based taxonomy, with two clades having leptomorph rhizomes strongly supported as monophyletic group. We also explored two approaches, BWA-GATK (a mapping system) and Stacks (a grouping system), for differences in SNP calling and phylogeny inference. For the same level of missing data, the BWA-GATK pipeline produced much more SNPs in comparison with Stacks. Phylogenetic analyses of the largest data matrices from both pipelines, using concatenation and coalescent methods provided similar tree topologies, despite the presence of missing data. Our study demonstrates the utility of RAD-seq data for elucidating phylogenetic relationships between genera and higher taxonomic levels in this important but phylogenetically challenging group. |
» ÊÕ¼±¾ÌûµÄÌÔÌûר¼ÍƼö
Å©ÁÖ½øÕ¹ |
» ²ÂÄãϲ»¶
0703µ÷¼Á£¬Ò»Ö¾Ô¸Ìì½ò´óѧ319·Ö
ÒѾÓÐ18È˻ظ´
Ò»Ö¾Ô¸211£¬»¯Ñ§Ñ§Ë¶£¬310·Ö£¬±¾¿ÆÖصãË«·Ç£¬Çóµ÷¼Á
ÒѾÓÐ10È˻ظ´
334·Ö»úеר˶Çóµ÷¼Á
ÒѾÓÐ3È˻ظ´
±¾¿ÆÖ£ÖÝ´óѧ£¬Ò»Ö¾Ô¸»ª¶«Ê¦·¶´óѧ282Çóµ÷¼Á
ÒѾÓÐ16È˻ظ´
305·ÖÇóµ÷¼Á
ÒѾÓÐ5È˻ظ´
Ò»Ö¾Ô¸±±¾©»¯¹¤085600 310·ÖÇóµ÷¼Á
ÒѾÓÐ21È˻ظ´
»¯¹¤Ñ§Ë¶ 285Çóµ÷¼Á
ÒѾÓÐ15È˻ظ´
328Çóµ÷¼Á
ÒѾÓÐ5È˻ظ´
²ÄÁϵ÷¼Á
ÒѾÓÐ9È˻ظ´
081700ѧ˶£¬323·Ö£¬Ò»Ö¾Ô¸Öйúº£Ñó´óѧÇóµ÷¼ÁѧУ
ÒѾÓÐ18È˻ظ´
» ±¾Ö÷ÌâÏà¹ØÉ̼ÒÍÆ¼ö: (ÎÒÒ²ÒªÔÚÕâÀïÍÆ¹ã)

ÐÒÔ˹û28
гæ (³õÈëÎÄ̳)
- Ó¦Öú: 0 (Ó×¶ùÔ°)
- Ìû×Ó: 4
- ÔÚÏß: 5.6Сʱ
- ³æºÅ: 2582556
- ×¢²á: 2013-08-05
- רҵ: ÉÁÖÅàÓýѧ
2Â¥2017-10-07 16:58:43














»Ø¸´´ËÂ¥

