| 查看: 998 | 回复: 0 | |||||
[交流]
[优秀文章推荐] 中大在miRNA介导蓝铜蛋白调控水稻产量研究中取得新进展
|
|
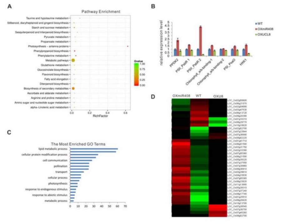
该研究通过系统的形态学和细胞学观察结合分子生物学手段,揭示了miR408靶向蓝铜蛋白编码基因OsUCL8可以影响叶绿体内铜离子稳态,进而导致水稻光合速率增强、产量增高。 中山大学陈月琴教授团队于2013年发现并报道了第一例正向调节水稻产量的miRNA--miR397(Nature Biotechnology, 2013)。在此基础上,通过miRNA表达模式和靶基因功能分析,筛选获得第二例正调控水稻产量的miRNA分子--miR408。MiR408通过调控蓝铜蛋白编码基因OsUCL8影响植株的光合作用效率以及产量性状等。 铜是生物体不可或缺的金属元素之一,由其参与构成的铜蛋白广泛存在于动物、植物和微生物中。铜蛋白具有多种生理功能,包括载氧、铜库贮存、电子传递和氧化还原等。在植物蓝铜蛋白中最为著名的当数光合电子传递链上的质体蓝素(plastocyanin)。在该研究中,研究者发现miR408过表达可以导致水稻产量增高,而其靶基因OsUCL8的CRISPR敲除或RNAi敲低植株也表现出与miR408过表达相一致的表型。研究表明,细胞质定位的蓝铜蛋白OsUCL8会影响植物细胞总铜含量和叶绿体铜库,导致叶绿体内质体蓝素的稳定性发生变化,进而改变植株的光合作用效率以及株型、穗型、粒型等产量性状。 Increasing grain yield is the most important subject of crop breeding. Here, we report the elevated expression of a conserved microRNA, OsmiR408, could positively regulate grain yield in rice by increasing panicle branches and grain number. We further showed that OsmiR408 regulates grain yield by downregulating its downstream target, OsUCL8, which is an uclacyanin (UCL) gene of the phytocyanin family. The knock down or knock out of OsUCL8 also increases grain yield, while the overexpression of OsUCL8 results in an opposite phenotype. Spatial and temporal expression analyses showed that OsUCL8 was highly expressed in pistils, young panicles, developing seeds and inflorescence meristem, and was nearly complementary to that of OsmiR408. Interestingly, the OsUCL8 protein was localized to the cytoplasm, distinctive from a majority of phytocyanins which localize to the plasma membrane. Further studies revealed that the cleavage of OsUCL8 by miR408 affects copper homeostasis in the plant cell, which in turn affects the abundance of plastocyanin proteins and photosynthesis in rice. This is the first report of the effects of miR408-OsUCL8 in regulating rice photosynthesis and grain yield. Our study further broadens the perspective of miRNAs and UCLs and provides important information for breeding high-yielded crops through genetic engineering. |
» 收录本帖的淘帖专辑推荐
优秀综述&文章 | 农林进展 |
» 猜你喜欢
0703调剂,一志愿天津大学319分
已经有14人回复
085600材料与化工301分求调剂院校
已经有16人回复
一志愿211,0703化学305分求调剂
已经有4人回复
机械专硕274求调剂,不挑专业学校
已经有8人回复
312求调剂
已经有13人回复
生物与医药求调剂
已经有7人回复
284求调剂
已经有5人回复
一志愿北交大材料工程总分358求调剂
已经有10人回复
一志愿南科大生物学297分,求调剂推荐
已经有4人回复
材料调剂
已经有4人回复
» 本主题相关商家推荐: (我也要在这里推广)















回复此楼
