| 查看: 2654 | 回复: 7 | ||
[求助]
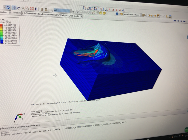
ABAQUS切削仿真变形过大 已有1人参与
|
|
小弟刚接触ABAQUS不久,尝试做了个破岩仿真模拟,结果出现如图这样的情况,请问各位大佬这是什么原因造成的?不甚感激... 发自小木虫IOS客户端 |
» 猜你喜欢
材料调剂
已经有9人回复
321求调剂
已经有12人回复
调剂求助
已经有4人回复
22408 266求调剂
已经有3人回复
266分,一志愿电气工程,本科材料,求材料专业调剂
已经有4人回复
279求调剂
已经有5人回复
一志愿华南师范大学-22408计算机-292分-求华南师范大学调剂
已经有3人回复
材料与化工306分找调剂
已经有10人回复
环境工程297分求调剂一志愿杭高院
已经有16人回复
296材料专硕求调剂
已经有12人回复
2楼2017-09-14 22:21:50
3楼2017-09-16 20:09:36
c_henl_ei
木虫 (正式写手)
- 应助: 7 (幼儿园)
- 金币: 6070.7
- 散金: 5
- 红花: 3
- 帖子: 520
- 在线: 128.3小时
- 虫号: 1832408
- 注册: 2012-05-24
- 专业: 金属材料的力学行为
4楼2017-09-16 21:54:29
5楼2017-09-18 14:37:55
weijingoulu
铁杆木虫 (小有名气)
- 应助: 6 (幼儿园)
- 金币: 5967.6
- 散金: 50
- 红花: 14
- 帖子: 264
- 在线: 78.5小时
- 虫号: 1702906
- 注册: 2012-03-19
- 性别: GG
- 专业: 零件加工制造
6楼2017-09-18 19:31:31
7楼2017-09-19 01:34:09
8楼2018-06-30 09:58:46














回复此楼