| 查看: 1487 | 回复: 0 | |||
晋鹏版主 (知名作家)
|
[交流]
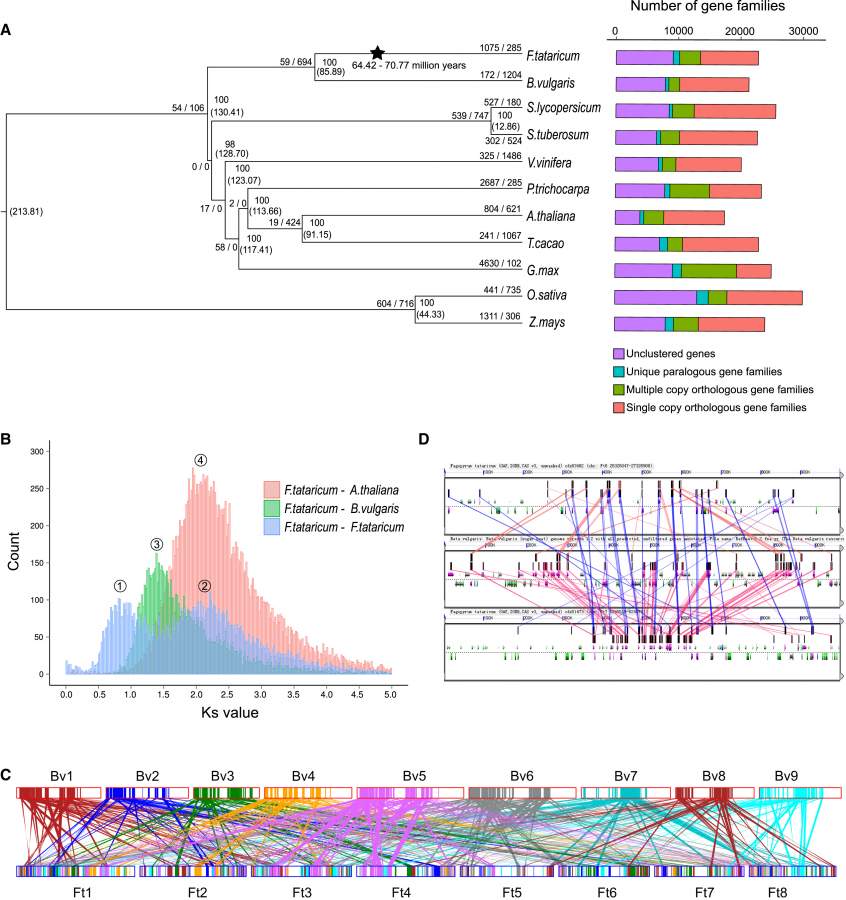
[优秀文章推荐] 中科院通过苦荞基因组揭示芦丁的生物合成及耐逆机制
|
优秀综述&文章 |
» 猜你喜欢
拟解决的关键科学问题还要不要写
已经有8人回复
26申博
已经有3人回复
存款400万可以在学校里躺平吗
已经有22人回复
最失望的一年
已经有4人回复
国自然申请面上模板最新2026版出了吗?
已经有19人回复
请教限项目规定
已经有3人回复
基金委咋了?2026年的指南还没有出来?
已经有10人回复
基金申报
已经有6人回复
推荐一本书
已经有13人回复
疑惑?
已经有5人回复














回复此楼