| ²é¿´: 2769 | »Ø¸´: 1 | ||
µÆ»ð½ü»Æ»èгæ (³õÈëÎÄ̳)
|
[ÇóÖú]
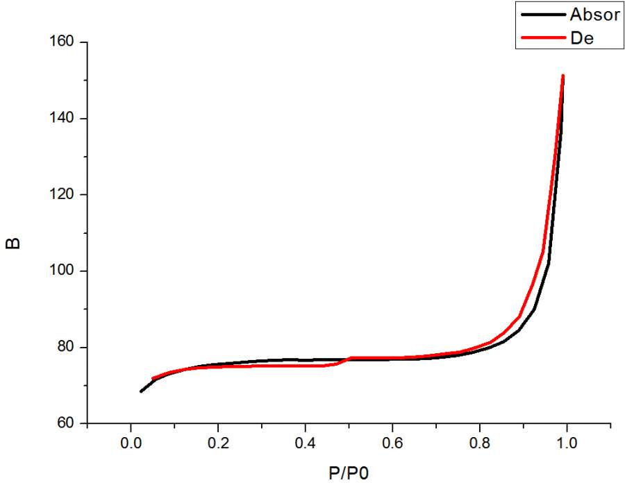
BETµÄÊý¾Ý¸ÃÔõô·ÖÎö ÒÑÓÐ1È˲ÎÓë
|
|
|
|
||
ÄÐÈË21Ëêľ³æ (ÖøÃûдÊÖ)
|
¡¾´ð°¸¡¿Ó¦Öú»ØÌû
¸Ðл²ÎÓ룬ӦÖúÖ¸Êý +1
|
|
|
2Â¥2017-09-03 17:10:40
|
|














»Ø¸´´ËÂ¥